品牌全案团队必看,写给不是设计师的设计课
北京/设计爱好者/1年前/8477浏览
版权
品牌全案团队必看,写给不是设计师的设计课
站酷特别策划【设计前沿探】内容专栏。
诚邀前沿设计领域专家、大厂设计团队、知名设计机构等,共同发掘与分享前沿设计观察、思考、观点与实战经验。
【设计前沿探】第 14 期:
品牌全案团队必看,写给不是设计师的设计课
前言:
在实际的工作中,无论你是策划、运营、文案,都免不了要跟设计师沟通,常常就会觉得设计师做出来的东西,总是达不到自己策划时所设想的方向。而有时候设计师也很懵,一方面他可能无法理解文案策划提供的想法,另一方面他也无法发挥自己的设计能力。这种情况在许多设计公司、广告公司,哪怕是甲方内部也是时常发生。
文案策划没有视觉能力,设计师也没有文案能力,那这两个密切相关的岗位到底如何才能做到紧密配合呢?
知鱼品牌前身是一家设计公司,后面转型为品牌战略咨询公司,创始人与合伙人均为设计师转策划,因此我们在这方面有着丰富的实战经验,故与大家分享。
一起探讨:如何减少文案策划与设计师之间的沟通障碍,有效推进视觉落地的工作?
一、核心是确定共同画面
这一篇,我们将会串联客户、串联策划、串联设计,从而解决以下几个问题:
第一个问题:品牌方如何与共创团队达成共识。
第二个问题:如何紧密链接策划、设计、品牌方,对整个项目进行保障,从顶层设计到落地执行更准确。
我们可以刻意练习,多使用形容词去讲述品牌,让大家形成共同画面感,这一点可以通过长期的训练实现。
保证视觉工作顺利推进的核心是能“确定共同画面”。在我们进行视觉执行之前,品牌方、策划、设计等共创方要共同接受一个画面。
比如,在“颜梵”这个案例当中。我们已经通过前期的工作确定了品牌的用户群体是 35岁左右的女性。在做设计之前就与客户达成了品牌的“人格与调性”共识:
人格:专业的、内向的、积极的;
调性:中式的、复古的、经典的。
最终的执行结果也是与前期共识一致,这便是顺利落地的秘籍。
当我们能对几个词语达成共识,那么对于设计师来说,他们就有了设计的风格与方向。
因为我们刚工作时也是设计师,所以很清楚如果需求不明确,是最困难的,浪费时间精力的。这会让设计师很为难,并且策划对整个项目落地也缺少把控。
文策人员在做方案的时候,可以用品牌的人格和调性词语明确落地方向。
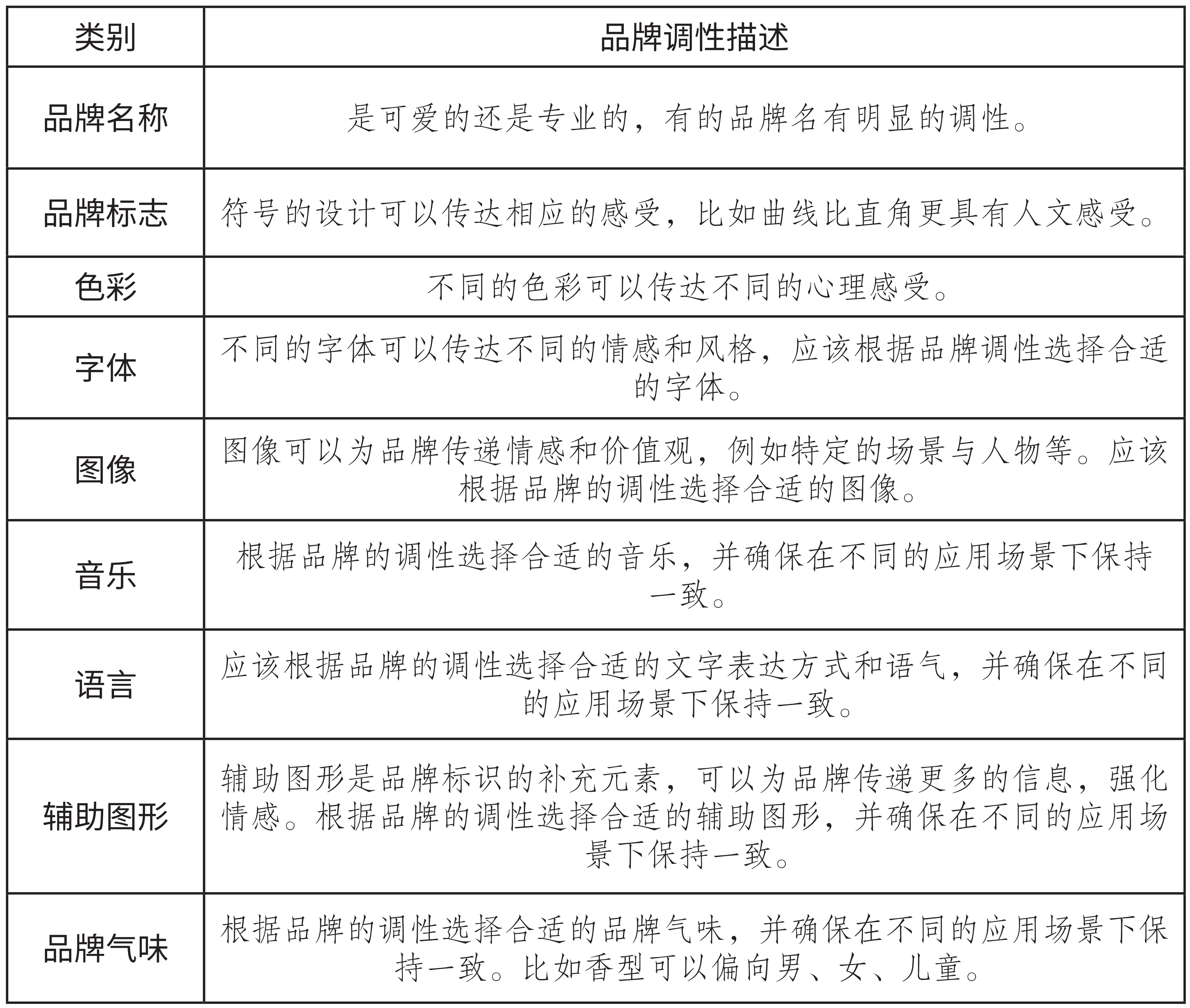
二、品牌人格与调性
这里详细介绍一下品牌的“人格”与“调性”。
调性
:原指音乐作品中所表现的情感色彩和情绪状态。不同的调性可以通过音调、音乐元素、和弦进程等来表达,例如,大调通常被认为是积极、明亮、欢快的,而小调则被认为是悲伤、沉重、忧郁的。这是特定的音乐会给人们带来的相应的感受。
对设计师而言,对“调性”的理解会更加具体。因此文策人员在思考时,需要关联未来的品牌视觉调性、语言调性、产品调性与用户的需求与追求,品牌整体战略顶层设计是否一致。最终形成几个关键词语,这会更有助于设计师的理解。
调性的选择也是有讲究的,比如顶层设计时,确定品牌在市场中是偏高价的。那么如何表达出高端,我们有很多调性可以实现,具体选择则需要进一步思考。
比如:
用历史的“经典、沉淀、文化感”可以表达高端。
或者现代的“时尚、轻奢、潮流”也可以表达高端。
那接下来怎么选择?我们还要兼顾其他条件。
人格
:如果说品牌的调性是外在的,一个人穿衣服的风格,做事说话的表现。那么品牌的人格就是内在的价值观、特质。
比如:一个说唱歌手和一个书法家可能外在穿着截然不同,但内在他们同样可以有着爱智慧、严谨的、对世界充满关爱的人格。
调性与人格,一内一外,指导着品牌对外的呈现。
文策人员需要扩大自己的词汇范围,那么如何积累自己的“词库”呢?我们通过可以通过形容词进行图片收集训练。
采用形容词进行图片收集分类,可以训练视觉感受,便于将来与设计人员沟通。图片可能来自设计作品、电影、甚至照片。
形容词的是人类精神层面的通用感受,而不是外在的设计形式,如一个“华贵”可以指导所有的设计形式如:包装设计、门头设计、logo 设计、海报设计等。
文策人员可以像设计师学习,用一些很好用的工具去收集图片。不仅审美会随之的提高,对画面的感受力与描述能力也将提高,想想看,当你随时脱口而出与客户、设计人员进行交谈,描述出未来共同的画面,是多么高效且美妙的一件事。
经过以上的训练,我们都会有了一个词库,这里展示一下我们内部收集的形容词词库。
我们在作业过程中启动设计之前,首先明确品牌的调性,结合品牌战略顶层设计与受众,采用关键词做品牌调性的描述。例如:
TKK
调性:干练的、硬朗的、运动的、力量的。
猫太子
调性:快乐的、聪明的、健康的、可靠的。
漠里优选
调性:自然的、精致的、安全的。
轻宠
调性:趣味的、轻松的、专业的。
Colorcolor
调性:现代的、清爽的、清新的。
三、用语言描述画面
除了用形容词去描述和收集图片,进一步的训练,是学着用作家的语言描述画面。亚里士多德在《修辞学》中给我一个很明确的启发是:
语言令人产生画面的能力是那么的强大
。
动词可以令人产生画面,比如:那莽撞的石头又滚下了平原。
把隐喻性的生命赋予东西,比如:那枪急于要杀人,刺穿了他的胸膛。
描述画面的训练方法:看电影的时候截图,然后再用自己的语言去客观描述。
比如:电影《冬眠》。我截取了电影的画面,然后用语言将其描述出来:“一只马渡河累死了半条命,跪在岸边歇息,尾巴甚至都还在水里呢。而它的主人,像个资本家在催促已经奔溃的工人干活。”
还有一种训练的方式是听音乐,比如说澎湃的音乐是什么样子,悲伤的音乐是什么样子的,多进行分类。
图像、颜色、音乐、电影、世间万物都有调性,尽量用于形容词和句子形容它们。
在做一款牛肉丸品牌IP时,我们与客户达成最终的画面共识:“我觉得它应该是一个给观众背影的熊猫,它很强壮,它并不讨好观众,高端品牌需要给观众一点距离感,我们可以用背影”。
我们理解和运用调性,就可以建立一个统一的感受标准管理所有事物,比如视觉设计、语言风格、店面装修、团队成员、产品设计等等。为品牌找到合适的人格与调性,这一章节非常重要,希望大家训练起来。
课堂小练习:
请用文字描述下图给你带来什么感受?(欢迎打在评论区)
四、
品牌调性是什么
调性是一个品牌的重要维度,指的是品牌所呈现的情感和态度。它是品牌与消费者之间建立感受连接的重要手段,能够让消费者更好地理解和认同品牌。
一个成功的品牌调性需要与品牌战略相符合。它需要基于深入的品牌分析和市场研究,精心设计和制定。在品牌运营过程中,调性需要经过有效的管理和营销策略,才能最大限度地发挥其作用。
品牌的调性描述词需要基于品牌的目标市场、品牌形象和核心价值观等方面进行深入分析和选择,以确保调性与品牌的整体形象和市场定位相符合,能够更好地与消费者建立情感连接。
设计师要理解品牌调性,我们可以把品牌想象成一个人。
调性,就相当于这个人的着装传递出的感受。
品牌调性
:品牌外在的风格气质。我们用修饰语去形容品牌,配合参考画面,很容易与客户、伙伴在品牌建设前形成共识。
调性是一个品牌的重要维度,能体现品牌的情感与态度。它是品牌与消费者之间建立感受与连接的重要手段,能够让消费者更好地理解与认同品牌。
比如红牛和魔爪,同样作为功能饮料,调性是不同的:
红牛的品牌调性:自信的、无畏的、坚毅的
魔爪饮料的品牌调性:刺激的、摇滚的
用调性去管理统一的视觉风格,管理品牌统一的感受,给人统一的品牌印象。如此管理,即使换了执行团队,也能一如既往的去继承品牌应有的调性。
品牌的调性与品牌的目标市场和品牌定位密切相关。例如,对于一个年轻时尚的品牌,调性可能会更加轻松、激进和富有活力;而对于一个高端奢侈品牌,调性可能会更加优雅、高贵和典雅。
五、
通过调性挖掘视觉符号
当我们确定好品牌调性方向,就可以解决一些常见设计问题。比如:新手设计师为品牌做设计时,容易产生的一个问题是:我要用什么元素,用什么色系,用什么造型,用怎样的排版等。
万物皆有调性,万物皆可匹配,可以选用诸多与品牌调性匹配的元素,从而形成体系化的品牌调性表达。
例如:金属可以被感受为坚固、沉稳等,而这与一些品牌调性中的“稳重的”“传统的”相匹配,从而画面中、场景中可以使用金属的元素帮助品牌表达核心价值和意义。
那设计师们就可以用金属作为元素做视觉设计。
同样的:很多物质都代表了一些调性。都是我们取材的思路:
火 —— 炽热的、激情的(调性词汇)
沙漠 —— 干燥的、辽阔的(调性词汇)
风筝 —— 自由的、轻盈的(调性词汇)
鲨鱼 —— 强劲的、凶猛的(调性词汇)
钢铁 —— 坚固的、持久的(调性词汇)
水晶 —— 纯净的、高贵的(调性词汇)
天鹅 —— 优雅的、高贵的(调性词汇)
龙 —— 强大的、尊贵的(调性词汇)
雪山 —— 雄伟的、纯洁的(调性词汇)
葫芦 —— 吉祥的、神秘的(调性词汇)
袋鼠 —— 活力的、有力的(调性词汇)
于是我们可以通过调性找到适合品牌创作的符号载体。这里举两个例子,同一个行业,如何通过调性和符号的选择,服务自己的业务。
颜梵:位于宁波,服务品类以养生美容为主,服务于30+的女性,店铺已经有15年以上历史。品牌希望以成熟、典雅的、正能量的形象吸引消费者。
颜梵品牌调性:中式的、复古的、典雅的;符号载体:葫芦。
美娇点:位于厦门,已经有近20年历史,从产品集成店发展至今,目前发展希望做洗脸吧为主的综合小店。由于品牌名称过于女性,所以我们选用河马进行中性化,配上品类-男女洗脸吧,将调性发展至中性的、年轻的,符号载体:河马。
万物皆有调性,调性也会表现在品牌的口号、广告语和广告形式、品牌形象、产品设计的方方面面。
举例:“健康的、科技的”品牌调性的表达如下:
写在最后:
文案策划与设计师之间的沟通障碍,原因就是双方都不理解彼此的表达意图。倘若文案策划具备“视觉描述能力”,设计师具备“语言解读能力”,那么这个问题就很容易解决。
品牌调性关键词,就是这中间的一座桥梁,能够很好地打通文案策划与设计师、乃至品牌方的纽带。通过提供统一的关键词描述,让多个共创方都共同接受一个“画面”,就能够顺利推进视觉的落地工作。
这一篇内容属于“语言体系”的扩展小结,下一篇开始我们正式进入到对设计师真正重要的“品牌视觉体系”,我们讲深入探讨品牌符号、品牌IP角色、销售道具等内容,也会再次串联本文的内容进行阐述,敬请期待。
此为《品牌建构》连载文章,我们下期再见,顺道点个赞呗~
本期特邀专栏作者:
知鱼品牌_善犀,知鱼品牌创始人,国际PMP、PBA商业分析师,《品牌建构》原创作者,品牌战略资深操盘手。
知鱼品牌_叮叮,知鱼品牌合伙人,站酷推荐设计师,自媒体知识创作者,“设计+营销”商业实践者。
在这个创意涌动、设计无界的时代,我们始终充满了对前沿探索的热情。如果你正被某个内容选题深深吸引,希望可以和酷友切磋分享这份灵感与洞见; 或者,有你欣赏的某位设计专家在前沿设计领域有着独到见解和卓越作品!欢迎向【设计前沿探】专栏推荐提名或投稿。邮箱:zcooleditor@zcool.com.cn 让我们携手共赴这场创意与设计的美妙旅程!
193
举报
声明
391
分享
相关推荐
评论你的想法~
表情
喜欢TA的作品吗?喜欢就快来夸夸TA吧!
你可能喜欢
相关收藏夹
登录注册
99+登录即可同步推荐记录哦
99+登录即可加入我的收藏
评论登录即可评论想法
分享分享












































































































