农业银行掌上银行“财富”频道改版——《2020年农业银行6.0改版规划》
北京/UI设计师/161天前/123浏览
版权
农业银行掌上银行“财富”频道改版——《2020年农业银行6.0改版规划》
2️⃣《6.0财富》
一、改版战略方向
1.6.0财富持仓顶部
用黄色卡片替换5.0“理财”的置后灰色底,去掉“数据截至”文字,增加查看更多+箭头 总金额为 ¥3,065,050.15(即当前持有资产的整体价值); 昨日收益为 ¥10,542.32(前一交易日该账户获得的收益金额); 数据时间维度为 2021 - 05 - 10 21:30:00(对应数据的统计或更新时间); 右侧“查看更多”可点击查看账户更详细的交易、持仓等信息。
颜色从灰色变为黄色,这不仅仅是视觉上的调整,可能涉及到情感化和吸引用户注意力的目的。黄色通常更醒目,能传递积极情绪,比如收益带来的愉悦感,这符合财富增长的心理预期。
去掉“数据截至”文字,这可能是为了简化界面,减少用户的认知负担。时间戳仍然保留,但去掉冗余标签让信息更直接。
增加“查看更多”按钮,引导用户深入探索账户详情,这反映了从静态展示到动态交互的转变,促进用户进一步操作。
6.0版本强调“财富”而非“理财”,注重用户体验和资产配置。这里的改动可能旨在强化即时反馈和信任感,让用户更直观地感受到资产动态,增强参与感。
还需要考虑用户的实际使用场景。比如,投资者可能更关注收益变化,及时的数据更新和清晰的视觉提示能提升满意度。此外,引导用户查看详细内容,可以增加App的使用时长和粘性。
体现战略升级,比如从功能型转向情感化、引导型设计,支持整体的财富管理定位。确保分析贴合用户提供的细节,并突出每个改动背后的设计逻辑和商业目标。
“静态数据展示”到“动态资产门户”
的理念飞跃。
A. 6.0 vs 5.0 财富持仓顶部对比与策略解读
总结:设计细节背后的战略升华
这一系列精心设计的改动,共同传递了农行掌银6.0在财富管理上的核心战略意图:
- 情感化与正向激励:黄色卡片的运用,将冷冰冰的数字与积极、阳光的情绪关联起来。看到这个颜色,用户联想到的是收益和增长,从而激发更积极的投资心态。
- 构建信任与透明度:去掉“数据截至”,虽是小改动,却提升了信息的感知即时性。结合“查看更多”入口,它向用户宣告:“您的资产情况完全透明,我们鼓励您深入了解每一个细节。” 这有助于建立更深层次的用户信任。
- 引导深度参与:“查看更多”按钮是整个设计的灵魂。它成功地将一个原本是展示性的终点,转变为一个探索性的起点。这不仅增加了用户在“财富”频道内的停留时长,更重要的是,它引导用户去使用那些更专业、更强大的资产管理工具(如收益分析、持仓报告),从而将普通用户培养成更具金融素养的深度用户。
总而言之,这个顶部栏的再设计,是农行掌银从“理财交易工具”向“财富管理伙伴”转型的微缩宣言。它通过色彩、文案和交互的巧妙结合,在情感上给予用户正向反馈,在功能上引导用户深度探索,最终旨在提升用户的忠诚度和资产黏性。
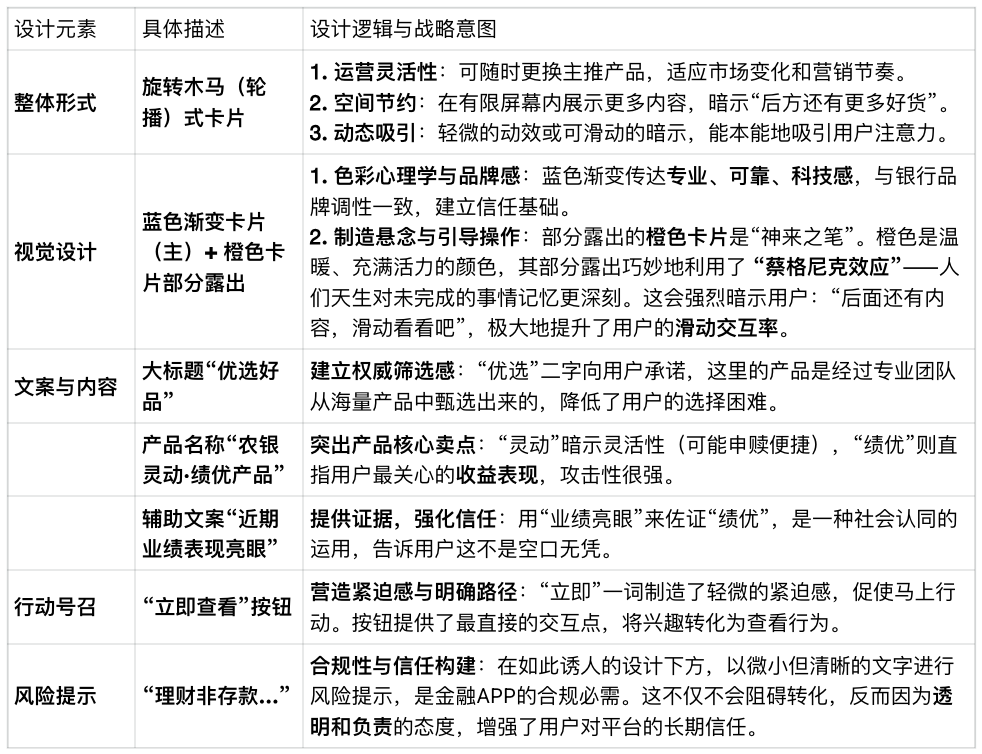
2.6.0财富频道的“优选好品”
旋转木马式布局、蓝色渐变卡片、部分露出的橙色卡片、“农银灵动 绩优产品”的推荐话术、“立即查看”按钮和风险提示。用户行为引导策略。
取代5.0时代简单的“时时付banner”。这完全符合6.0版本从“产品货架”向“资产配置平台”转型的战略。旋转木马设计增加了运营灵活性,可以轮动推荐多个绩优产品;部分露出的橙色卡片利用了人类的完形心理,激发滑动探索的欲望;“近期业绩表现亮眼”直接抓住用户追求收益的核心动机,而“立即查看”的强行动召唤则大大缩短了转化路径。
风险提示的嵌入位置——既做到了合规,又通过精心的视觉设计不让其破坏主要的营销氛围。这种平衡体现了大型金融机构在用户体验和合规要求间的成熟处理。
6.0版本“深化数据智能”的战略,通过行为心理学原理来提升用户参与度和转化率,同时保持专业的金融审慎。
“优选好品”
的模块。这个设计是一个典型的、深谙用户心理的
“互联网化运营”
范本,其每一个细节都旨在最大化用户的关注度和点击欲。
A.“优选好品”模块交互与战略深度解析
总结:一个精心计算的“注意力收割机”
这个“优选好品”模块,完美地展示了农行掌银6.0如何将互联网行业的运营技巧与金融行业的专业要求相结合:
- 构建发现感:通过轮播和部分露出的设计,将产品推荐从“生硬推送”变为“有趣探索”,激发了用户的主动探索欲。
- 优化转化路径:从吸引眼球(色彩)→ 建立兴趣(文案)→ 激发欲望(绩优证明)→ 促成行动(按钮),整个流程一气呵成,路径极短。
- 平衡收益与风险:在全力推广产品的同时,不忘记金融企业的社会责任和合规底线,巧妙地嵌入了风险教育。
这个模块已不仅仅是一个产品入口,它是一个高效的
“转化引擎”
,其使命就是在第一时间抓住进入“财富”频道用户的眼球,并将其高效地引导至具体产品页面,从而驱动业务增长。
3.“财富热点”
三个板块:左侧橙色卡片带“[广告]”标识的内容围绕“A股”展开,主题为“多重利好加持,A股漫山红”; 右上方是“一周热点”类内容,指向“金融市场周刊”; 右下方是“农情财富号”栏目,主题为“财富有道”。 金融理财类的资讯或栏目推荐,分别对应A股行情、周度金融热点、特色财富栏目。
模块被命名为“财富热点”而不是简单的“资讯”,这已经暗示了它的定位——不是普通新闻,而是与财富管理直接相关的高价值信息。三个卡片的排列也很有讲究,左侧橙色卡片最醒目,带广告标识,显然是商业推广位;右上方是权威的周度报告,右下方是农行的自制栏目。
完整的内容矩阵:广告位用于商业变现或重点推广,周刊提供专业价值,自制栏目培养用户忠诚度。特别是把广告卡片放在最显眼的位置,说明农行在探索流量变现的可能,这在他们之前的版本中是不多见的。
从用户视角看,这个布局也很合理。一进来首先看到最热门的A股话题,然后有系统的周刊可以深入学习,还有品牌栏目建立信任。不同需求的用户都能找到自己需要的内容。
最后还要考虑到这个模块和整个财富频道定位的契合。它不只是提供信息,而是在引导投资行为——看到A股利好可能会促使查看股票基金,看完周刊可能想调整配置,财富栏目则潜移默化地影响理财观念。
构建财富管理内容生态中一个非常精妙的布局。它不再是简单的信息堆砌,而是一个兼具
“商业价值”、“专业价值”和“品牌价值”
的复合型战略模块。
A. “财富热点”模块深度解析
总结:一个三维立体的内容战略
这个“财富热点”模块,通过三张卡片构建了一个立体的内容矩阵:
- 刺激冲动(左侧广告位):用最火爆的话题做“拉新”和“转化”,负责吸引流量和促成即时交易。
- 提供干货(右上方周刊):用深度的内容做“留存”和“服务”,满足核心用户需求,建立专业信赖。
- 塑造品牌(右下方IP):用原创的IP做“培育”和“影响”,长期占领用户心智,传递品牌价值观。
三者协同工作,共同将“财富”频道从一个单纯的理财产品货架,升级为一个有态度、有温度、有深度的“财富决策信息中心”。
用户在这里不仅能买卖产品,更能获取信息、学习知识、形成观念,最终被引导至最适合他们的金融产品上,完成了从“信息”到“决策”再到“交易”的完整闭环。
4.活钱管理、稳健增长、收益进阶、热门存款
首先是产品定位与风险梯度的关系,这能展示银行如何构建完整的财富管理产品线;然后是交互设计如何针对不同风险偏好做差异化处理;最后分析视觉设计如何强化产品特性并引导用户行为。
深入分析产品策略的互补性、交互设计的针对性、视觉设计的引导性,最后总结这种设计如何服务于整体财富管理战略。
A. 产品策略:构建财富金字塔
这四个模块在产品层面的设计,如同搭建一个稳固的
财富金字塔
,自下而上满足不同层次的需求。
- 活钱管理 · 金字塔基底
作为资产配置的基石,它专注于管理随时可能需要使用的资金-10。典型产品如“农银快e宝”,核心诉求是在保证本金安全和极致流动性(如7×24快赎)的前提下,获取略高于活期存款的收益-10。
- 稳健增长 · 金字塔主体
这部分是资产组合的压舱石,面向为未来重大开支(如教育、养老)做准备的中长期投资。产品通常为中低风险的银行理财或债券基金,设有一定的封闭期,通过牺牲部分流动性来换取更为稳健的潜在回报。
- 收益进阶 · 金字塔塔尖
这里用于配置寻求资产超额增长的资金。主要推荐股票型基金等高风险产品,期望通过承担较高的市场波动来获取可观的长期回报。这部分配置比例不宜过高,适合风险偏好较高的投资者。
- 热门存款 · 金字塔的“安全垫”
这个模块提供像大额存单这样的产品,其核心价值在于本金绝对安全,是资产配置中的“信任基石”和“安全垫”-10。部分产品提供的“可转让”功能,则在安全之上增加了流动性的灵活性。
B. 交互逻辑:精准引导决策
交互设计的核心,是匹配不同用户在不同场景下的决策模式和顾虑。
- 活钱管理追求“快”:交互设计极致简化,提供“一键购买”或“随取随用”的明确指引,让用户操作零思考-10。
- 稳健增长侧重“信”:因投资期限较长,设计上会更充分地披露信息,如展示业绩比较基准、封闭期限、风险等级,并有详细的《产品说明书》等入口-10。通过透明的信息建立信任,帮助用户安心地进行长期投资。
- 收益进阶突出“诱”:通过展示“近一年涨幅XX%”等高收益数据,并搭配“优选”标签,强烈刺激用户的投资兴趣,促使其快速做出交易决策。
- 热门存款明确“稳”:清晰罗列不同期限产品的利率和起购金额,方便用户比对。“可转让”等功能会被重点提示,解决用户对长期定存流动性不足的担忧。
C. 视觉语言:无声的沟通者
视觉设计用不同的“语言”与用户沟通,潜移默化地传递产品特性。
- 活钱管理:通常采用清爽、简洁的白色或浅色卡片,营造轻松、无压力的感觉。“热销”等动态标签则利用从众心理增强信任感。
- 稳健增长:色彩往往更柔和、中性,可能会运用象征安全与稳固的视觉元素(如盾牌、锁形图标),整体风格沉稳专业。
- 收益进阶:最具视觉冲击力,常用红色、橙色等暖色并加大加粗字体来高亮收益率,以此激发用户的投资热情。
- 热门存款:设计风格稳重、可靠,视觉重点明确放在利率数字和“保本保息”等相关描述上,强化其安全可靠的核心卖点。
总结
总而言之,农行掌银6.0这四个模块并非孤立存在,而是共同构成了一个
引导用户从“基础现金管理”到“全面资产配置”的精密系统
。
- 从“产品货架”到“配置顾问”:它改变了传统银行APP简单罗列产品的做法,转而从用户的实际需求和风险承受能力出发,进行场景化、结构化的产品组织。
- 协同满足多元需求:这套设计让用户能够清晰地对号入座,根据自己的资金用途和风险偏好,在同一个APP内找到最适合自己的金融服务,有效提升了财富管理的效率和体验。
5.活钱管理
第一排字体设计的“活钱管理”,灰色文字“闲钱理财 随取随用”,箭头 黑色小字“农银快e宝” ,热销红色标识“热销” 红色大字“1.67%” 黑字“7×24快赎服务” 灰色小字“近7日年化利率” 灰色小字“低风险/立即到账”
“活钱管理”部分的UI元素:标题“活钱管理”,副标题“闲钱理财 随取随用”,箭头指示更多内容,产品名称“农银快e宝”,热销红色标签,收益率突出显示,以及服务特点等。
“活钱管理”直接对应用户场景,区分资金用途,这符合之前提到的按需求分层逻辑。副标题强调灵活性和即时性,解决用户对流动性的担忧。
产品名称“农银快e宝”加上“热销”标签,利用社会证明促进转化。高亮收益率和24小时快赎服务,直接针对用户对收益和流动性的双重需求。风险提示和近7日年化利率的标注则符合监管要求,建立信任。
深层需求可能是用户希望资金既安全又有收益,同时随时可用。农行通过这个设计简化决策过程,减少用户犹豫,提升转化率。同时,这可能是流量入口,引导用户进一步探索其他产品。
需要确认这些元素如何协同工作,确保每个细节都围绕用户心理和业务目标,比如颜色对比吸引注意力,明确的风险提示降低顾虑。最终目的是将活钱管理作为入口,增强用户粘性,并为推荐其他产品铺垫。
精准命中用户核心痛点的、高度优化的“转化引擎”。
A.“活钱管理”模块交互与策略深度解析
第一层:场景定位——直击用户需求
- “活钱管理”:这个分类名称本身就直接对应了用户的“零钱”、“备用金”场景,让用户立刻对号入座。
- “闲钱理财 随取随用”:这8个字是一个价值宣言,直接承诺了流动性和便捷性,解决了用户对传统理财“买了就取不出”的最大顾虑。
第二层:产品识别与社会证明——建立初步信任
- “农银快e宝”:明确产品名称,建立品牌认知。
- “热销”红色标识:这是社会证明的经典运用。红色本身就具吸引力,“热销”二字暗示了产品的受欢迎程度和可靠性,利用从众心理降低用户的决策风险。
第三层:核心价值冲击——提供选择理由
- “1.67%” (红色大字):这是最强大的注意力抓手。红色高亮一个远高于活期存款的收益率,直接刺激用户的“逐利”心理。
- “7×24快赎服务” (黑色加粗):这是对“随取随用”承诺的具体化,是流动性价值的核心体现。它强烈地告诉用户:高收益并不以牺牲灵活性为代价。
第四层:风险澄清与行动引导——扫清障碍并促成转化
- “近7日年化利率”:这是合规且必要的说明,确保用户理解收益的计算方式,避免误解。
- “低风险/立即到账”:这两个标签是临门一脚的关键。“低风险”消除了用户对本金安全的担忧;“立即到账”则再次强化了流动性极致体验。
- 右侧箭头:提供明确的行为指引,引导用户点击查看详情或直接购买。
总结:一个完美的“活钱”解决方案
这个模块的设计成功之处在于,它精准地构建了一个
“收益-风险-流动性”
的不可能三角的
最优解
,并通过视觉设计让这个解决方案无比清晰:
- 它承诺了可观的收益(1.67%)。
- 它保证了极致的流动(7×24快赎、立即到账)。
- 它标榜了很低的风险(低风险)。
通过这种方式,农行掌银不仅是在销售一个名为“农银快e宝”的产品,更是在为用户提供一个关于“活钱”的
完美解决方案
,极大地降低了用户的决策成本,从而实现了极高的转化率。这是其“以用户为中心”设计理念的又一次卓越体现。
6.稳健增长模块
“中-低风险 稳健理财”,箭头 产品名称是 农银理财“农银同心·两年开放”价值精选第3期人民币 理财产品,业绩比较基准“4.90%”,最低持有720天(两年),起购金额1元,风险等级中风险,还有“热销”标识。 业绩基准不代表未来表现和实际收益,主要投资于…向下箭头
针对中低风险偏好用户设计的理财产品展示模块,产品名称很长很具体,是“农银同心·两年开放”价值精选第3期人民币理财产品。
从展示的信息来看,业绩比较基准4.90%相当吸引人,但同时也明确标注“业绩基准不代表未来表现和实际收益”,这是合规要求。最低持有720天说明这是一个中长期产品,起购金额1元门槛极低,“热销”标识营造了市场认可的氛围。
首先是目标客群定位,这明显是针对那些有一定资金闲置、追求稳健收益但又希望获得比存款更高回报的用户。然后是信息层级的设计,从风险提示到收益展示,再到产品细节,整个信息架构很有讲究。
对比前面讨论的“活钱管理”模块,这里的逻辑完全不同。“活钱管理”强调流动性和便捷性,而“稳健增长”强调的是长期持有和稳定收益。这种差异化定位体现了农行对不同资金用途的精准把握。
还有一个值得注意的点是那个“向下箭头”,这应该是个可展开的控件,让用户能了解更多产品详情,这种渐进式信息披露既保证了界面简洁,又满足了合规要求。
在吸引力和风险提示之间找到了很好的平衡。高业绩基准吸引眼球,但同时通过多重风险提示来管理用户预期。这种设计既符合监管要求,又能有效促进销售。
好的,我们来全面解析这个“稳健增长”模块的设计。这同样是一个精密的“转化引擎”,但其策略与“活钱管理”截然不同,它精准地瞄准了
追求稳健回报、进行中长期资产配置的用户
。
A. “稳健增长”模块交互与策略深度解析
第一层:场景定位——锁定目标客群
- “稳健增长”:这个名称直接对应了用户“保值增值”、“教育养老储备”等中长期财务目标。
- “中-低风险 稳健理财”:这是一个双重安抚。首先用“中-低风险”界定波动范围,再用“稳健”一词进行心理按摩,彻底瞄准那些风险厌恶型但又不满足于存款利率的用户。
第二层:产品识别与社会证明——建立初始信任
- 超长而具体的产品名称:“农银理财‘农银同心·两年开放’价值精选第3期人民币” —— 这种复杂的命名虽然用户记不住,但传达了“正规、专业、独家”的严肃金融产品感,与互联网平台的“小白”理财形成区隔。
- “热销”红色标识:同样是利用从众心理,暗示该产品深受市场欢迎,为用户的决策提供额外的信心支撑。
第三层:核心价值与规则——展示吸引力与设定预期
- “业绩比较基准 4.90%”:这是核心价值钩子。在一个低利率时代,近5%的基准收益率对追求稳健的用户具有极强的吸引力。它明确给出了收益预期。
- “最低持有720天(两年)”:这是关键的规则澄清。它没有隐藏产品的流动性弱点,而是主动明确告知,这反而建立了诚信的形象。它筛选出的是真正有长期闲置资金的用户,避免了因错配而导致的未来投诉。
- “起购金额 1元”:这是极致的降门槛策略。无论资金量大小,用户都可以无压力地尝试购买,极大地扩大了潜在客户基数,是“普惠金融”理念的体现。
第四层:风险澄清与深度探索——构建终极信任
- “风险等级:中低风险”:再次强调风险属性,与标题栏呼应,确保用户认知一致。
- “业绩基准不代表...”:这是合规性免责声明,至关重要。它在吸引用户的同时,履行了充分的风险提示义务,管理用户预期,防止未来产生“收益未达基准”的纠纷。
- “向下箭头”:这个设计非常巧妙。它提供了一个“信息缓冲区”。感兴趣的用户可以主动展开,查看更详细的产品说明、投资范围等。这既保证了界面的简洁,又满足了信息透明和监管对充分披露的要求。
总结:一个为“长期主义者”打造的理性选择
“稳健增长”模块的成功在于,它
没有试图欺骗或过度美化
,而是通过
极高的信息透明度
来建立深度信任:
- 它坦诚地展示了高收益潜力(4.90%)。
- 它明确地标定了风险等级(中低风险)。
- 它清晰地揭示了流动性限制(持有720天)。
- 它极致地降低了尝试门槛(1元起购)。
这种设计吸引来的用户,是经过充分信息过滤的、目标明确的“合格投资者”。他们清楚地知道自己在买什么,以及为何而买。这极大地提升了交易的成功率和用户满意度,有效减少了后期的投诉和纠纷。这体现了农行掌银在财富管理业务上
从“规模导向”向“质量与健康度导向”的深刻转变
。
7.收益进阶模块
“专业投研优选基金”,箭头 两个基金列表,有“华安黄金联接A类”和“大成高新产业股票”两只基金,有“优选”标签; 都是股票型,分别显示近一年涨幅30.10%和20.93%
用户提供的这个“收益进阶”模块信息很关键,里面有两个基金产品展示,都是股票型的,近一年涨幅很高,还有“优选”标签。结合前面讨论过的“活钱管理”和“稳健增长”模块,构建一个完整的风险梯度产品体系。
首先从命名“收益进阶”,暗示为追求更高收益的用户准备的,比“稳健增长”风险更高但潜在回报也更大。那个“专业投研优选基金”的副标题也在建立专业信任感。
两个基金的选择,一个是黄金联接,一个是高新产业股票,这不是随机搭配的。黄金通常有避险属性,而高新产业代表成长性,这种组合可能是在暗示一种平衡策略,既给用户高收益的想象空间,又通过资产类别的差异来稍微分散风险。
最吸引眼球的肯定是那两个涨幅数据,30.10%和20.93%,用红色显示的话视觉冲击力会很强。这明显是在利用用户的“逐利心理”,用历史业绩来激发投资欲望。不过这里的设计难点在于如何平衡吸引力和风险提示,毕竟基金过往业绩不预示未来表现。
“优选”标签的设计也很有讲究,这相当于给产品做了信用背书,降低了用户的选择困难。比起让用户在成千上万个基金里自己筛选,直接给出“优选”清单更符合大多数用户的需求。
从整体布局来看,“收益进阶”作为风险收益曲线上的最高一档,完美承接了前面的“活钱管理”和“稳健增长”,形成了一个完整的资产配置阶梯。用户可以根据自己的风险偏好,在这个体系里找到合适的位置。
很互联网化,完全抓住了基金销售的关键要素——业绩展示、专业背书、清晰分类。突出的业绩展示会定会有必要的风险提示,但在视觉设计上,收益数字的冲击力明显会更强一些。
“收益进阶”
模块与“活钱管理”、“稳健增长”形成了鲜明的风险梯度,其核心目标是
精准狙击追求高收益、并能承受相应风险的用户
。
A. “收益进阶”模块交互与策略深度解析
这个模块的所有设计元素都围绕一个词:
“冲击力”
。它通过极具诱惑力的数据和高风险的定位,来筛选和吸引特定的投资客群。
总结:一个高效的“高风险偏好用户”筛选器
“收益进阶”模块的设计,完美地服务于其战略目标:
- 构建完整的产品风险阶梯:它与“活钱管理”(低风险/高流动性)、“稳健增长”(中低风险/中长期)共同构成了一个从保守到激进的全谱系产品线,满足了不同风险偏好用户的需求,真正实现了“千人千面”的资产配置引导。
- 精准的用户分层与转化:这个模块不做大众营销,而是精准打击。它通过高收益的诱惑,高效地筛选出平台上风险承受能力最强、投资意愿最激进的用户群体,并将他们直接导向潜在回报最高(也是手续费可能更高)的产品上,从而最大化单个用户的价值贡献。
- 平衡的沟通策略:它在“诱惑”(高收益数字)与“责任”(明确标注“股票型”)之间取得了平衡。它没有欺骗用户,而是明确告知“这里是高风险区域,但回报也可能非常丰厚”,吸引那些自愿“赌一把”的用户。
总而言之,这个模块是农行掌银在财富管理领域走向成熟和精细化的标志。它不再畏惧展示高风险产品,而是通过专业化的包装和精准的定位,主动经营这批高价值客群,将其转化为驱动AUM(资产管理规模)增长的重要引擎。
8.“热门存款”模块
托底保障安心选择 两个大额存单列表,有“金穗2024年第64期个人大额存单”显示年利率1.60%,期限6个月,起购金额20万; “金穗2024年第67期个人大额存单(可转让)”,显示年利率2.15%,期限3年,起购金额20万。
“热门存款”模块信息很具体,包含两个大额存单产品:一个是6个月期年利率1.60%,另一个是3年期年利率2.15%且可转让,起购金额都是20万。模块的标题是“托底保障安心选择”。
从整体架构来看,“热门存款”模块在财富频道中扮演着“安全基石”的角色。前面的收益进阶模块是高风险高回报的“进攻型”产品,那这个模块就是纯粹的“防御型”配置。
从深层需求看,整体财富管理策略,或者通过产品设计来满足不同客户的需求。
首先,“托底保障安心选择”直接击中了用户在最保守投资时的核心诉求——安全。特别是在经济不确定性较高的时期,这种定位特别能吸引风险厌恶型用户。
6个月期的流动性更好但利率低,3年期的利率更高但流动性差,不过通过“可转让”功能部分弥补了这个缺陷。这种设计实际上是在教育用户理解“期限-收益”的权衡关系。
起购金额20万这个门槛设置也值得玩味。这明显是针对有一定资金积累的客户,可能是中老年客群或者寻求资产保全的高净值客户。银行通过这个门槛自然完成了客户分层。
从整体产品矩阵来看,这个模块与前面的活钱管理、稳健增长、收益进阶形成了一个完整的风险收益光谱,让不同风险偏好的客户都能找到适合自己的产品。这种结构化展示比简单罗列产品要高级得多,体现了银行向财富管理转型的深度思考。
“热门存款”
模块。在经历了“活钱管理”、“稳健增长”和“收益进阶”的层层递进后,这个模块扮演着整个财富配置图谱中
“压舱石”
和
“信任基石”
的关键角色。
A. “热门存款”模块交互与策略深度解析
这个模块的设计不再以高收益或高流动性为卖点,而是全力突出一个核心价值:
绝对的安全感
。
总结:财富配置的“终极安全网”
“热门存款”模块的战略意义非常清晰:
- 构建完整的财富生态:它与前三个模块一起,形成了“活钱(快e宝)-稳健(理财)-进阶(基金)-保障(存款)”的完整产品闭环,确保了农行掌银能够满足用户所有层级的财富管理需求。
- 承接溢出的风险厌恶型资金:当市场波动加剧时,用户可以从“收益进阶”等模块迅速撤出资金,转入这个最安全的“存款”模块。它成为了平台内部的“资金避风港”,防止用户因恐慌而将资金彻底转出农行体系。
- 展示金融科技赋能传统业务:“可转让”大额存单是金融科技改善传统金融体验的典范。它表明农行不仅在推销产品,更在通过技术手段从根本上优化产品的核心价值,从而增强其在存款市场上的竞争力。
- 总而言之,这个模块的存在,使得农行掌银的“财富”频道成为一个真正意义上的、能够抵御市场周期的综合资产配置平台。它给了用户一个强大的理由:无论市场牛熊,你都可以在这里找到最适合、最安心的资产存放方式。
9.财富研习所
上面一行+下面两列 一行:“视频”课堂 第一列黄色彩卡:“生活中‘久’负盛名的经济学效应”,第二列蓝色彩卡:“掌银存金通 黄金积存业务Q&A”
A.“财富研习所”的深层战略
这个模块的设立,深远意义在于推动农行财富管理业务的三个转型:
- 从“产品销售”到“用户赋能”:传统银行模式是直接推销产品。而“财富研习所”通过视频和趣味经济学效应,先帮助用户成长,建立信任。当用户理解了“复利效应”的强大后,自然会更倾向于选择长期投资产品。这是一种从根本上培育和开发客户的策略。
- 从“晦涩难懂”到“生动有趣”:黄金积存(存金通)业务本身有一定复杂性-3。通过“Q&A”彩卡和视频形式的包装,将业务核心优势(如1克起投的低门槛、可兑换实物黄金的灵活性)清晰直观地传递,极大降低了用户的决策成本-5。
- 构筑财富管理的“软实力”堡垒:当各家银行的理财产品同质化越来越严重时,附带的金融服务和用户体验就成了关键的竞争差异点。“财富研习所”就是农行打造的这样一个“软实力”堡垒,通过持续输出有价值的财经内容,培养用户的忠诚度和使用习惯。
0
Report
声明
收藏
Share
相关推荐
in to comment
Add emoji
喜欢TA的作品吗?喜欢就快来夸夸TA吧!
You may like
相关收藏夹
Log in
推荐Log in and synchronize recommended records
收藏Log in and add to My Favorites
评论Log in and comment your thoughts
分享Share


























![[无畏·无界] 星际时代](https://img.zcool.cn/community/01af16629f59cb0002c313f722c061.jpg?x-oss-process=image/resize,m_fill,w_520,h_390,limit_1/auto-orient,1/sharpen,100/quality,q_80)

































































