Blender基础——磁铁渲染(上)
宜春/三维设计师/3年前/5781浏览
版权
Blender基础——磁铁渲染(上)
每天更新一篇文章,21天更新完结
今天我们开始做一个磁铁的渲染,这里我从建模、渲染全部流程都写出来。我会把建模中一些重点区域直接写出来,如有不理解的可以去网上找下或者从前面的文章中查找答案。渲染产品如图
建模
新建平面进行一定的缩放,记得Ctrl+A全部变换。如图
删除面,留下三条边再进行倒角。如图
转换为曲线
在Blender里面做管道或者是特殊的圆柱体,一定需要把网格转化为曲线——右键——转换到曲线。如图
管道效果
我之前没有说过怎么做管道,在Blender里面做管道其实特别简单。物体属性——几何数据——圆,如图
我这做的是磁铁所以我选择的是轮廓,这里记得一定要勾选封盖。如图
顺手右键——转为为网格——自动平滑——法向——勾选自动光滑,如图
如果你想加一些特殊的效果可以在这里添加,我这里添加的细分效果参数是3-2。如图
编辑模式——K键——A键正切——C键透切,如图
删除多余的面——边模式——Ctrl+Shift+左键选中循环边——F键封闭多变面,如图
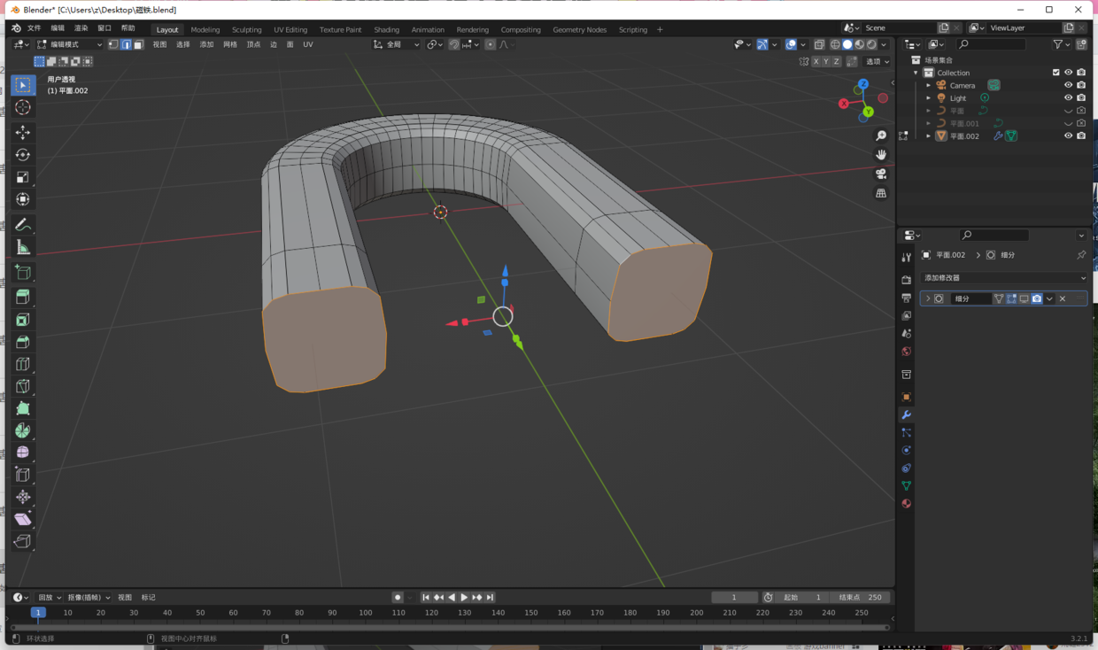
一定要把面设置为尖分面,细分效果才不会出问题。如图
尖分面对比
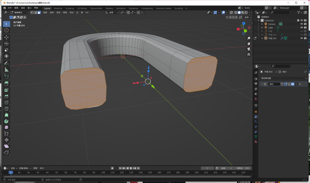
选中边进行倒角,如图
倒角效果
世界环境
我的世界环境用的HDR+纯色背景,如图
添加材质
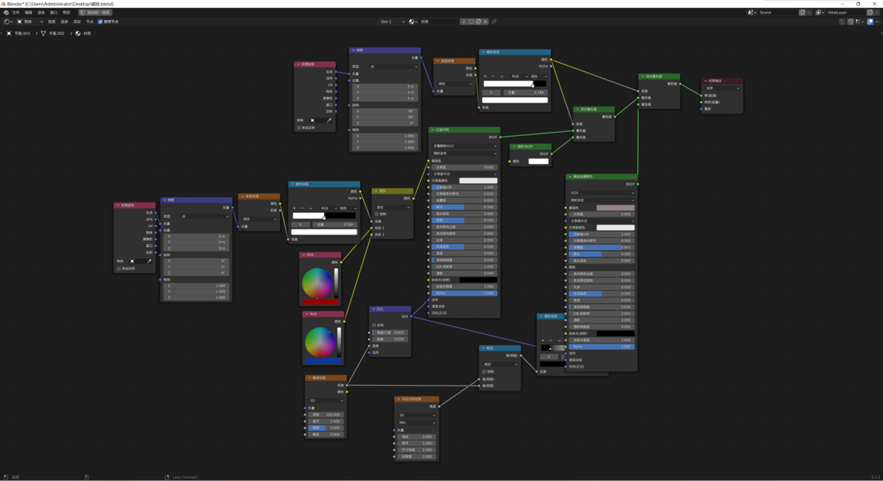
新建一个普通颜色金属材质,我这里的粗糙度是两个不同的躁波相加等到一个新的混合躁波。如图
新建普通材质,用渐变给一个磁铁两头红、蓝两种颜色,如图
把上面的红蓝对称节点再混合一个透明材质节点,用渐变把不需要的地方去掉。需要注意的是我这里映射X、Y都给了旋转90度,如图
原来的基础金属颜色再混合上面混合之后节点,如图
如果还觉得分清的可以看下面的节点,如图
总结一下
今天这个案例大部分用的都是噪波+渐变的混合使用方法,希望能给你一个小启发。
48
举报
声明
61
分享
相关推荐
评论你的想法~
表情
喜欢TA的作品吗?喜欢就快来夸夸TA吧!
你可能喜欢
相关收藏夹
登录注册
48登录即可同步推荐记录哦
61登录即可加入我的收藏
评论登录即可评论想法
分享分享












































































