Blender基础——建模小练习
每天更新一篇文章,21天更新完结
今天只是做一个建模小练习,会用到网格里面的投影切割。我会把需要注意的地方说一下
1、点击S键或者箭头位置进行缩放
2、进入编辑模式点击X键选择删除面
3、选择边模式,点击Shift+Z进入透视选择四条边
如果你选择不了对面的线条那你可能没有打开透显
4、Ctrl+B选择倒角,这个数值大家随便选
5、选择顶部的边Shift+D复制,右键复制到原点,P键分离选择选中项
需要注意的是这里一定要先点击shift+D原位复制一份
6、复制两个分离出来的线条,右键转换为曲线,右边线框里面会出现变成曲线的图标
这里需要注意的是一定要复制两个并且向X、Y轴移动保持曲线位置一致
7、选中两个曲线点击~键切换曲线对应的视图,我这里是前视图
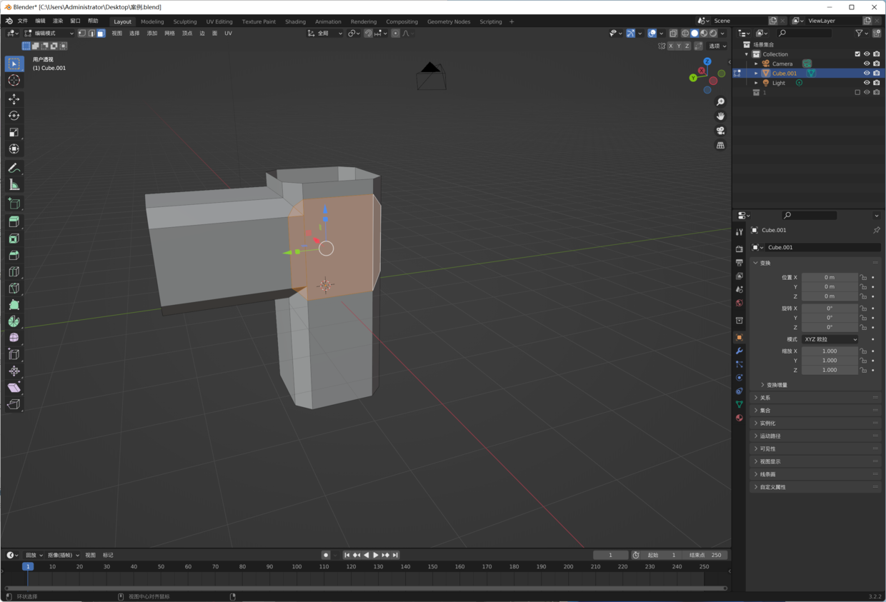
8、先选中曲线,再选中被投射的物体,在编辑模式下点击网格投影切割
这里就看投影切割的运气了,好像总是会出现投射不彻底
投射不好的效果
处理方法是勾选透切看看对面是不是完美的效果
如果透射的不行的话就用切割一下,滑动一下点的位置到曲线的位置
9、选中多余的线条点击X键选择融并边
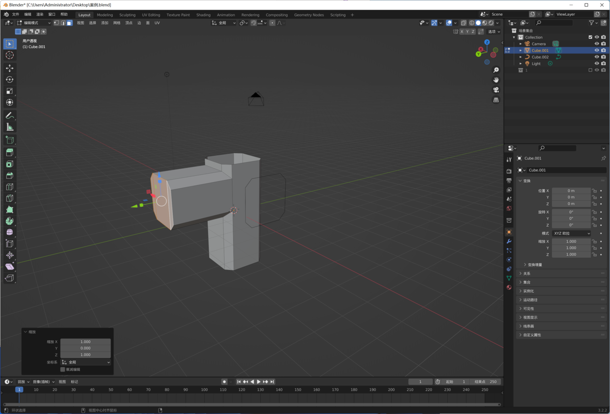
10、点击E键挤压出来,再点击S键——Y键——输入数字0,这是快速对齐方式
这里需要记住一下挤压的数值
11、选择另外一根曲线和上方方法一样透影切割,然后把多余的线条都融并边
12、选中透射的面点击E键挤压——点击X键才会朝X轴方向挤压,再点击S缩放——点击X键朝X方向缩放对齐
13、删除两边的边并且把多余的线条也去掉
14、选中图中的线条一定要进入对应视图先点击E键,再点击S键缩放,两侧都这样做
15、先进入顶视图点击E朝X、Y不同方向挤压,一定要记住你挤压的数值
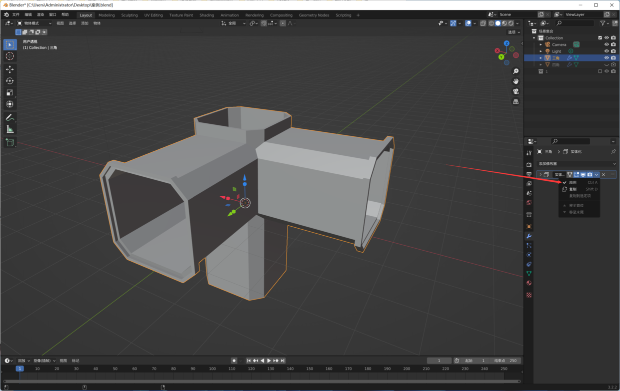
16、给模型增加厚度,做到这一步的时候需要复制一份备份,错了没有后悔要吃
17、物体模式下点击应用——我们下一步就是给模型做倒角
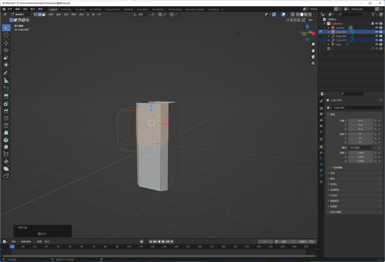
18、倒角:这里介绍两种倒角方法
边模式下全选——Ctrl+B倒角,我的模型点、线、面建模,所以很好倒角
给模型添加表面细分,和C4D里面的卡线一样,我这里就不做多说明了
细分
卡线效果
19、进入物体模式右键平滑着色——物体数据属性——勾选自动光滑,这就是我们最好的模型了
20、再做三头的摸型这个案例就结束了
我们先把之前复制的一份先取消实时预览效果
顶视图下新建一个箭头方便我们给物体做对称,在什么视图下新建箭头没有强制要求
边模式下右键——细分,一定要全部选中这里的边
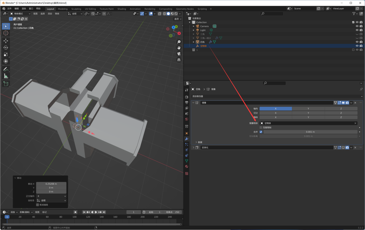
先把右边的点删除——添加镜像
把之前新建的空物体拖进镜像中,你的模型对称就会跟随空物体进行镜像
然后按照我们之前的方式先应用镜像——实体化——边全选——倒角,这个三向头就做完了
需要注意的是
我这里主要介绍的是空对象的应用、投影切割的方法,建模是一个很复杂也很麻烦的事情,我当初因为这个两向头建模问题头疼了很久了就把这个案例写在这里了,完美建模很复杂我只能给你一点参考了。













































































