Blender基础——建模(下)
宜春/三维设计师/2年前/10821浏览
版权
Blender基础——建模(下)
每天更新一篇文章,21天更新完结
今天来介绍一下模型的一些快捷操作方式和一些会遇到的问题,这篇文章主要就是总结一些我以前的遇到的问题和解决方法
复制模型:Shift+D
当我们需要复制一个新的模型或者复制一个点、线、面出来都需要用到Shift+D,如果你想把模型原位复制就需要点击一下鼠标右键
隐藏/显示模型:字母键H / Alt+H
我觉得在编辑模式下隐藏面,检查模型里面的面有没有问题比较合适
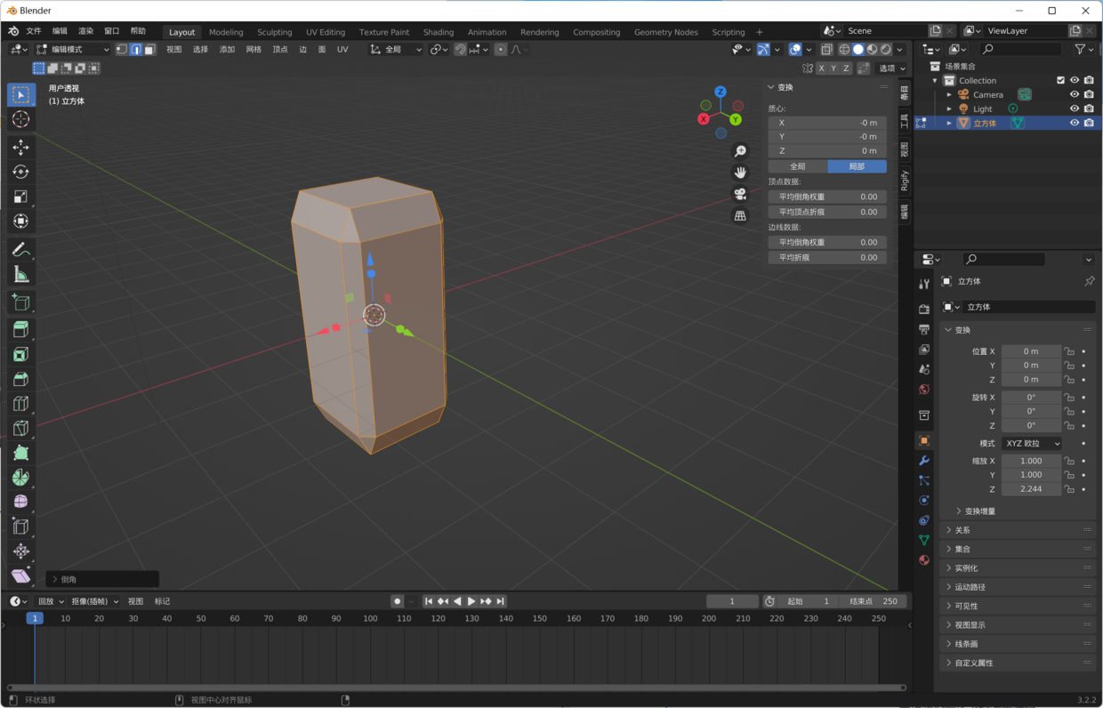
模型倒角出现问题
当我们对模型进行拉升的时候在倒角就会出现这种倒角不规则,这个时候我们需要在物体模式下点击Ctrl+A选择全部变换就可以让模型统一缩放
原点
当我们给模型进行镜像的时候就可能需要原点来确定对称的中心点,我们可以在选项中找到。当我们勾选并且移动质心点模型会跟着质心点去移动、缩放、旋转。
当我们不小心移动了原点或者建模中移动了模型都可以右键选择——设置原点——原点到几何中心或者几何中心到原点
查看面法向
点击视图叠加层就勾选面朝向就可以查看面朝向了,这个主要是你在上材质时候出现问题就需要查看你的模型法向
新建场景
我们可以建好的模模型备份一份到新场景中,防止我们的模型出问题没有后悔药吃
打包资料
当交接同事文件的时候或者更换电脑的时候需要打包你模型中用到的素材,不然同事打开就一片洋红色
添加不同颜色模型
场景中白色模型过多且颜色都是白色,这让我们就很难区分,这个时候就需要给模型随机分配颜色了
增加视窗界面
当我们把鼠标放在两个视窗中间的时候会出现一个十字架,点击左键移动就可以移动出一个视窗了
合并视窗需要点击右键可以合并视图了
本来以为今天这篇文章写几百个字就能聊完,写着写着就又超过了500个字了。明天再写一篇介绍3D游标的使用方法,就用一篇建模的案例就结束建模篇了
115
Report
声明
198
Share
相关推荐
in to comment
Add emoji
喜欢TA的作品吗?喜欢就快来夸夸TA吧!
You may like
相关收藏夹
Log in
99+Log in and synchronize recommended records
99+Log in and add to My Favorites
评论Log in and comment your thoughts
分享Share











































































