为什么服务设计师要了解商业设计?
Comparing service design and business design
写在前面
一个商业设计师和服务设计师之间有什么区别?是不是一样?有哪些细节是商业设计师做的而服务设计师不做?最近有同事问我,她作为一个服务设计师,但她对商业设计感兴趣,并希望了解更多信息,因此,本文基于翻译和整合David Schmidt和Ben Holliday的文章来探讨服务设计与商业设计的异同,发表些许看法,希望可以引发大家的思考。

服务设计和商业设计之间的区别:商业满足设计

2018年Google在服务和商业设计方面趋势
对服务设计和商业设计的搜索兴趣说明了一个事实,即第一个在设计圈中更为知名。它们具有相似的方法,但是在重点和工具上截然不同。我们将研究两者之间的最大差异。
在下一部分中,我们将讨论商业设计和业务分析之间的区别。
商业设计与服务设计
服务设计关心用户体验。重点在于用户友好性和产品的理想性。但这还不够。想象一个团队为一个非常受欢迎的产品建立了良好的用户体验,但是没有商业模式,这个公司如何生存?没有商业设计,就没有生存能力,公司最终将破产。缺乏商业意识迹象是:
· 缺乏市场概况:竞争和定位
· 无利可图的商业模式
· 任意定价
· 过分乐观的营销
· 无视公司资产
· 不清楚的策略。
商业设计专注于创造,交付和获取价值。它关注为客户和合作伙伴带来的切实利益。并为这些好处定价。商业设计师和服务设计师从不同的角度看待创新。在这里,我们总结了七个类别的差异:

商业设计和服务设计之间的分类差异
商业模式与服务理念
分析的重点是什么?服务设计人员着眼于服务概念或蓝图中所有产品功能和支持功能的集成。商业设计人员着眼于业务模型以及创造价值的地方。
扎实的业务与令人愉悦的用户体验
我们追求什么?服务设计师想要创建最佳的用户体验,而商业设计师想要创建可持续的业务。他们必须共同努力才能实现两者。
公司战略与产品路线图
我们如何计划?服务设计师计划产品路线图,以了解要进行哪些工作并与其他利益相关者进行协调。商业设计师考虑公司的整体战略和组织。财务计划量化了假设。
客户与用户角色
我们为谁设计?设计师的重点是用户,而他创建用户角色来理解他们的需求,而商业设计师则专注于客户,因为这将是为所创造的价值付出代价的人。特别是在B2B中,用户和客户很少是同一个人。
市场研究与访谈
我们如何进行研究?服务设计师使用用户访谈和其他定性方法来了解用户需求。商业设计师着眼于市场,竞争和行业趋势。
营销渠道与客户旅程
我们如何看待用户体验?服务设计人员着眼于客户旅程,以了解用户角色如何体验产品。他试图使用户的旅程尽可能无摩擦。商业设计人员定义了一个销售或营销渠道,该渠道可详细了解购买决策流程,并考虑每个步骤中为使产品或服务成功所需采取的必要措施。
收入与参与度
我们要衡量什么?服务设计师将从用户对服务的可靠参与中获得满意的满意度。商业设计师衡量他在货币收入和利润方面的成功。

商业和设计交叉点处的商业设计
共享方法
实际上,这两个专业之间的界限不是很严格,服务设计师可以接管商业设计任务,反之亦然。特别是他们解决问题的方式非常相似。
关注问题
他们都在尝试寻找解决方案之前投入时间来彻底理解甚至定义问题。他们共同制定了一个价值主张,使用户满意并拥有可持续的商业模式。
进行实验
商业和服务设计师设计了经过仔细测试的假设。两家公司都建立MVP(最小可行产品)以验证其假设并进行实验,然后再将更多的资源花费在高清产品上。
结论
我们需要商业设计和服务设计。服务设计人员应该了解业务并学习基础知识,而商业设计人员则需要了解用户体验的重要性。与更多传统行业相比,他们花费更多时间来确定问题和验证假设。他们倾向于采取行动而不是分析。当然,这两个是整个创新三角的一部分:您还需要技术和执行能力,才能将您的产品或服务推向市场。

创新三角
服务设计与商业分析的比较
这是为了突出技能方面的差异,重点在于服务设计如何可以为组织带来新的方法集和重点。
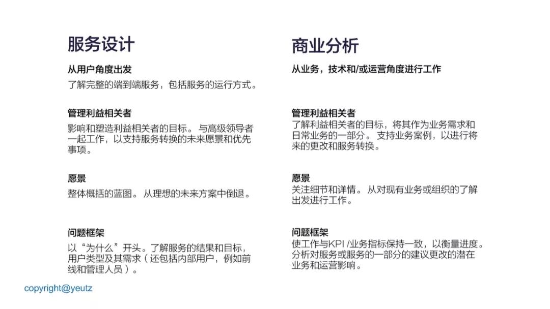
在政府部门中,通常在大型或更多企业由IT领导的组织中,服务设计充其量仍可与既定的商业设计功能互换使用。传统上,它们将在运营计划中工作,并作为面向技术和面向流程的面向业务的团队的一部分。这里的交付重点将放在战略规划,服务或业务架构以及对未来BAU(照常营业)流程,技术,系统和功能的管理上。
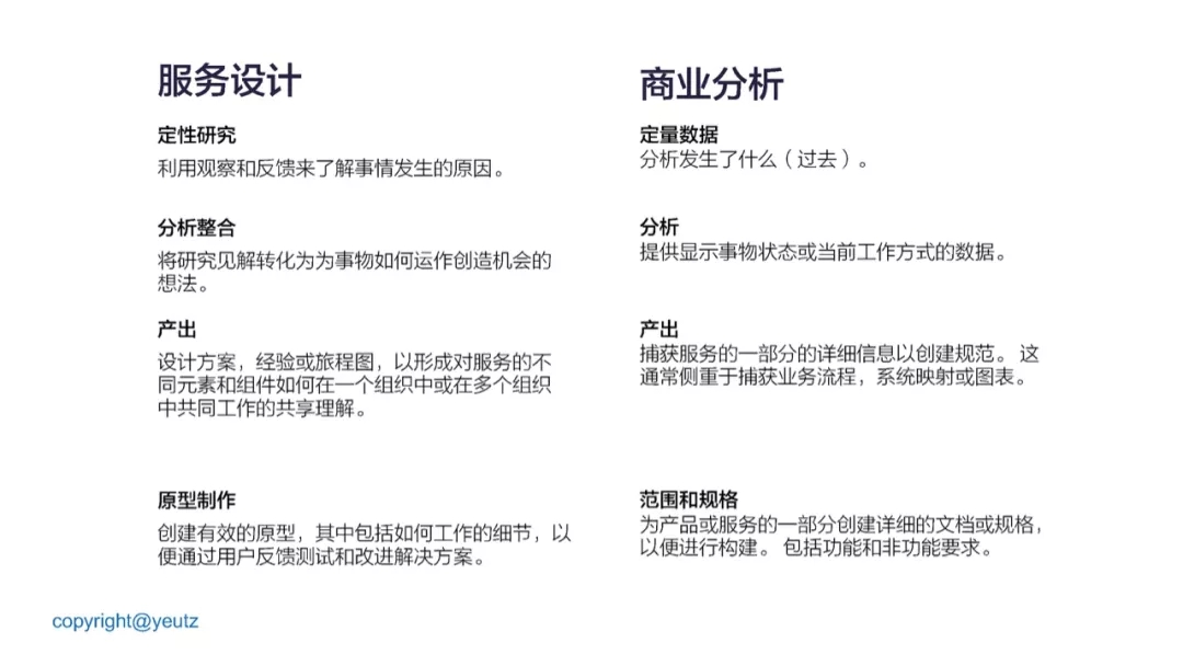
以下是针对服务设计和商业分析的比较:



实际上,商业设计功能及其工作方式与服务设计或如何考虑21世纪服务和组织的设计完全不同。现在,许多组织正在改变其工作方式,这意味着采用敏捷交付方法。但是问题在于,商业设计功能仍会恢复到瀑布式思维和方法(包括前期设计),这些方法和方法侧重于建立和操作规范,而不是通过以用户为中心的嵌入式设计来持续学习。传统上,商业设计更加注重理论,人工制品和解决方案,而不是边做边学并接触用户研究。 这限制了组织适应未来变化和提供更好服务的能力。
如何思考服务设计
服务设计应被视为可以与现有商业设计功能配合使用并重塑现有商业设计功能的一组新方法。它可以用于设计和扩展服务的工作方式,但也可以影响和影响组织的设计工作方式。最重要的是,这意味着设计从外观开始,而不是从组织的内部面向业务的角度出发。从组织作为服务提供者的角色及其目的开始。

认识设计方法的差异很重要。服务设计开始增加价值的地方包括:
● 了解用户的需求和资产,与用户研究和团队合作,从综合和学习活动中创造价值。
● 从以用户为中心的角度进行工作,以重新组织问题,确定优先级并提出有关组织设计的正确问题(即采用面向服务的方法)。
● 使用视觉交流和地图绘制作为与不同类型的团队(包括数字团队,运营团队和政策团队以及高层和企业领导层)合作的工具集。
● 用原型展示事物的工作方式。
● 工作和人工制品的战略重点,以协调整个服务中的工作。
● 从组织作为服务提供者的角度理解并区分服务模式的优先级(侧重于创建跨服务的一致用户体验,以及基于公共组件的更有效的服务交付)。
这些都是服务设计很好完成的事情,而商业设计却做得不好。这是因为这些功能并非旨在集中设计输出或以此方式为变更和服务转换建立证据基础。没有用户研究,您将无法设计和提供优质的服务。商业设计功能与这种思维方式可以相去甚远。即使他们开始以数据为驱动力或被告知,他们也会以更长的反馈周期运行,这与交付现代服务所需的变更速度和频率不匹配。
你会发现现有的商业设计功能在组织内部具有详细的领域知识。了解和规划运营,系统和技术功能内的高度复杂性。需要更改的是强调组织中任何设计活动的输出。这与制作的单个文物和通过预先计划进行战略性设计的想法要少一些。相反,设计和提供更好的服务的过程需要更加强调通过交付来支持战略设计决策。需要一种设计方法,该方法能够连接各个组织之间的孤岛和工作,并能够交流和达成共同的目标,以支持所有级别的决策。

服务设计即商业设计
当我们关注并关心为内部人员和外部用户体验设计时,服务设计就是商业设计,这是服务工作原理的前端和后端。这意味着服务设计应该告知并塑造更广泛的设计,以说明组织内部的工作方式。诸如治理,沟通,工作方式,员工经验和文化等功能。
“组织的约束力规则和DNA是他们关注的重点。” — Dominic Campbell
21世纪的组织知道形式(组织设计)必须遵循功能(它们提供的服务)。第三点是财务和治理等功能的“运作”,使服务和组织共同发挥作用。服务和解决问题应该是这里的任务。组织设计或组织方式是达到此目的的手段,它将人员,资源,技术聚集在一起,并将其结合在一起以完成任务。这不应该是为了自我服务和自我延续,在商业设计的工作方式中常常是这种情况。

设计方法是衡量互联网时代组织成熟度的标准。无论是组织如何专注于其交付的服务,以及组织是否从以用户为中心的角度来设计和优化其所做的一切。使服务设计成为组织DNA的一部分是每一个服务设计师应该做到的。作为组织中的连续过程进行设计是设计师如何从变更计划过渡到人员,流程和能力的持续不断发展,以此作为组织影响力,提供更好的服务以及解决人员实际问题的方法。
本文翻译:Yeutz Chan
原文作者:David Schmidt;Ben Holliday
原文链接:https://blog.wearefuturegov.com/comparing-service-design-and-business-design-726695b0722d
本文转载自公众号:YeutzDesign
译文链接:https://mp.weixin.qq.com/s/wsKBbsAjD0_oTc9p_FckXQ
欢迎关注素米公众号:素米SHOWME













































































