C4D工程卡死崩溃无响应的解决方法
潮州/学生/6年前/10795浏览
版权
C4D工程卡死崩溃无响应的解决方法
工程奔溃卡死,重新打开后依然卡死,任务管理器显示C4D无响应
工程奔溃卡死,重新打开后依然卡死,任务管理器显示C4D无响应,无法进行任何操作,原因不明。估计是C4D在预览视图时碰到死循环。
遇到这种情况,设计师通常都非常难受。备份的工程时间太久,又不想重新做。那么可以试试下面的方法。
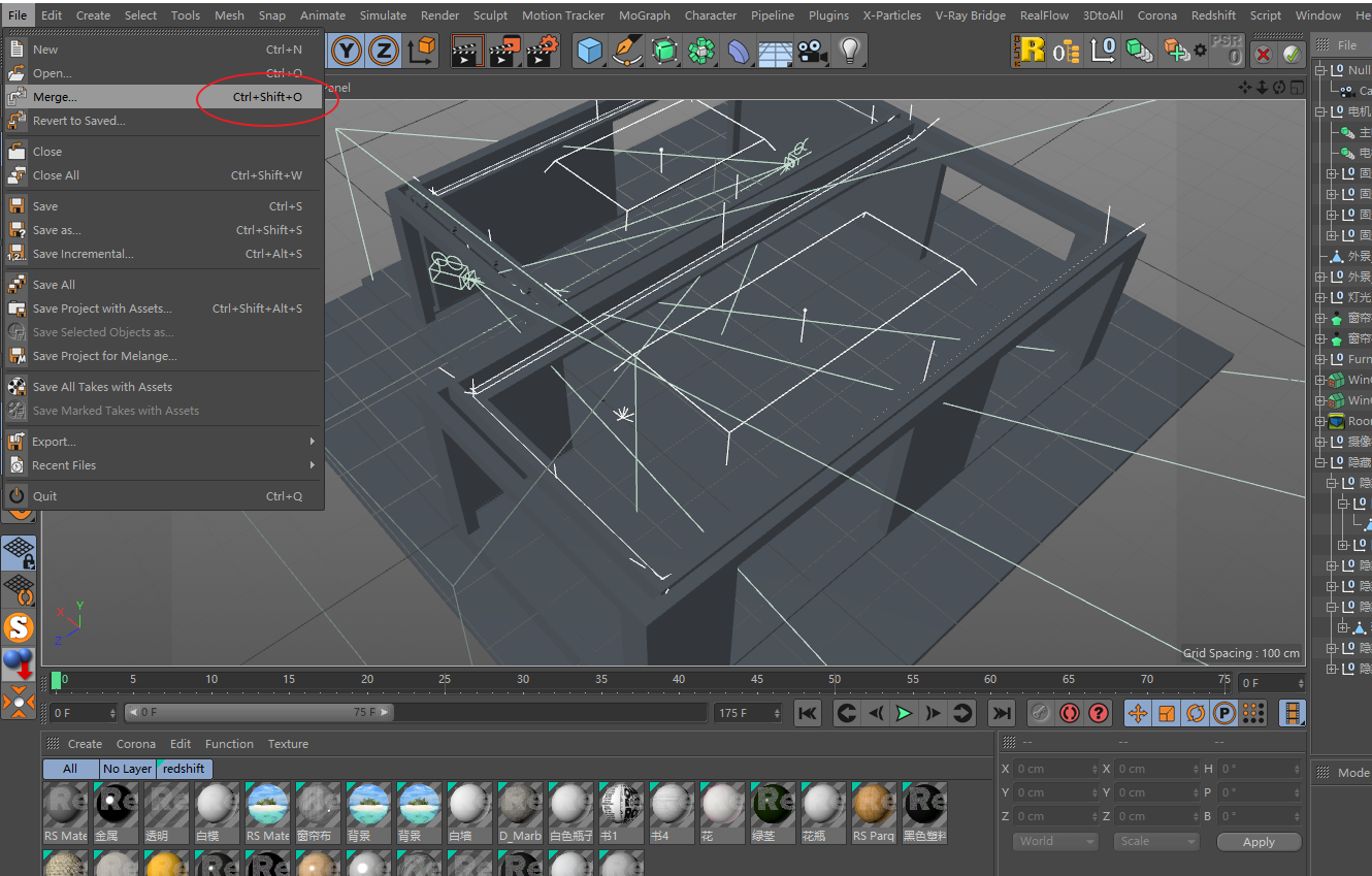
方法1
新建一个工程,文件-合并,选择刚才崩溃的工程

方法2
新建工程,创建-XRef-添加XRef,选择刚才的工程

44
Report
声明
21
Share
相关推荐
in to comment
Add emoji
喜欢TA的作品吗?喜欢就快来夸夸TA吧!
You may like
相关收藏夹
Log in
44Log in and synchronize recommended records
21Log in and add to My Favorites
评论Log in and comment your thoughts
分享Share













































































