C4D可控窗帘动画系统
潮州/学生/6年前/1874浏览
版权
C4D可控窗帘动画系统
C4D可控窗帘动画系统
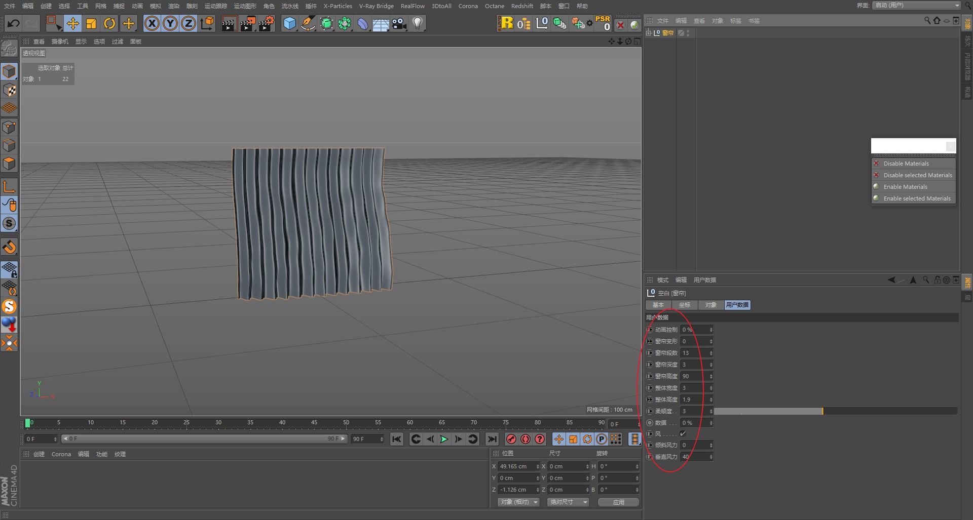
近日有个窗帘项目,网上找不到有关窗帘拉伸动画的资源,只能自己动手,开发窗帘动画工程;
该工程可自由控制窗帘打开关闭、风力、柔顺度、高度、宽度等参数;


工程分享:
链接:https://pan.baidu.com/s/1Zcb2DeBjG82S0svXevL6TQ
提取码:dcbq
喜欢请点赞
20
Report
声明
15
Share
in to comment
Add emoji
喜欢TA的作品吗?喜欢就快来夸夸TA吧!
You may like
Log in
20Log in and synchronize recommended records
15Log in and add to My Favorites
评论Log in and comment your thoughts
分享Share





































![ZAOV|各[苹]本事](https://img.zcool.cn/community/68d247ffa534901h5u6ly05445.png?x-oss-process=image/resize,m_fill,w_520,h_390,limit_1/auto-orient,1/sharpen,100/quality,q_80)
