ERP系统财务模块表结构
深圳/产品设计师/8天前/388浏览
版权
ERP系统财务模块表结构
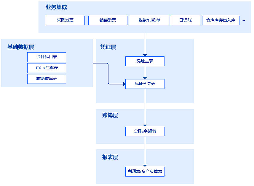
ERP系统的财务模块是核心中的核心,它的表结构设计直接关系到账务的准确性和可追溯性,遵循凭证-分录-账簿-报表的经典范式。
下图展示了财务模块的核心表结构及其关系:
一、基础数据层(财务主数据)
1. 会计科目表(account_subject)
2. 币种与汇率表(currency_rate)
二、凭证层(核心账务记录)
凭证主表(通常命名为 voucher 或 account_voucher)是整个财务模块的顶层容器,它记录一张凭证的整体信息(日期、编号、状态、总额等),而具体的借贷分录则由凭证分录表记录。
关系说明:
- 一张凭证主表对应 至少2条 分录(一借一贷)
- 主表金额(debit_total/credit_total) = 分录表同方向金额之和
- 主表状态控制整个凭证(审核/过账/取消)
总结
3. 凭证主表(voucher)
4. 凭证分录表(voucher_entry)⭐ 最核心
三、账簿层(账务汇总)
5. 总账/余额表(general_ledger)
四、业务单据与财务的集成
6. 业务单据财务关联表(可选,用于追溯)
五、核心业务流程与SQL
场景:生成记账凭证(采购入库)
六、设计要点与常见陷阱
0
Report
声明
收藏
Share
相关推荐
in to comment
Add emoji
喜欢TA的作品吗?喜欢就快来夸夸TA吧!
You may like
相关收藏夹
Log in
推荐Log in and synchronize recommended records
收藏Log in and add to My Favorites
评论Log in and comment your thoughts
分享Share



























































































