导视系统—校园图书馆设计
广州/学生/1年前/207浏览
版权
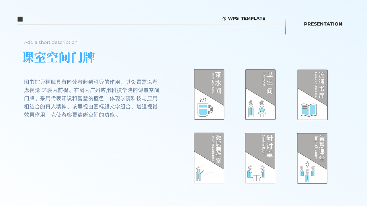
导视系统—校园图书馆设计
6
Report
声明
2
Share
相关推荐
in to comment
Add emoji
喜欢TA的作品吗?喜欢就快来夸夸TA吧!
You may like
相关收藏夹
Log in
6Log in and synchronize recommended records
2Log in and add to My Favorites
评论Log in and comment your thoughts
分享Share



























































































































