茶叶品牌全案策划设计丨高山出好茶,认准高林雀
广州/平面设计师/1年前/36浏览
版权
茶叶品牌全案策划设计丨高山出好茶,认准高林雀
高林雀|高山出好茶,认准高林雀
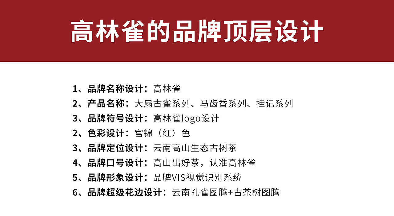
哲仕为高林雀的制定了品牌顶层设计:
1、品牌名称设计:高林雀
2、产品名称:大扇古雀系列、马齿香系列、挂记系列
3、品牌符号设计:高林雀logo设计
4、色彩设计:宫锦 (红) 色
5、品牌定位设计:云南高山生态古树茶
6、品牌口号设计:高山出好茶,认准高林雀
7、品牌形象设计:品牌VIS视觉识别系统
8、品牌超级花边设计:云南孔雀图腾+古茶树图腾
(哲仕为高林雀品牌完成了品牌全案战略规划设计、产品开发创意、产品包装设计等完整的品牌工作。由于本项目合作内容仍在保密期内,案例内容详情部分待后续更新)
(哲仕为高林雀品牌完成了品牌全案战略规划设计、产品开发创意、产品包装设计等完整的品牌工作。由于本项目合作内容仍在保密期内,案例内容详情部分待后续更新)
0
Report
声明
收藏
Share
相关推荐
in to comment
Add emoji
喜欢TA的作品吗?喜欢就快来夸夸TA吧!
You may like
相关收藏夹
Log in
推荐Log in and synchronize recommended records
收藏Log in and add to My Favorites
评论Log in and comment your thoughts
分享Share





























































































