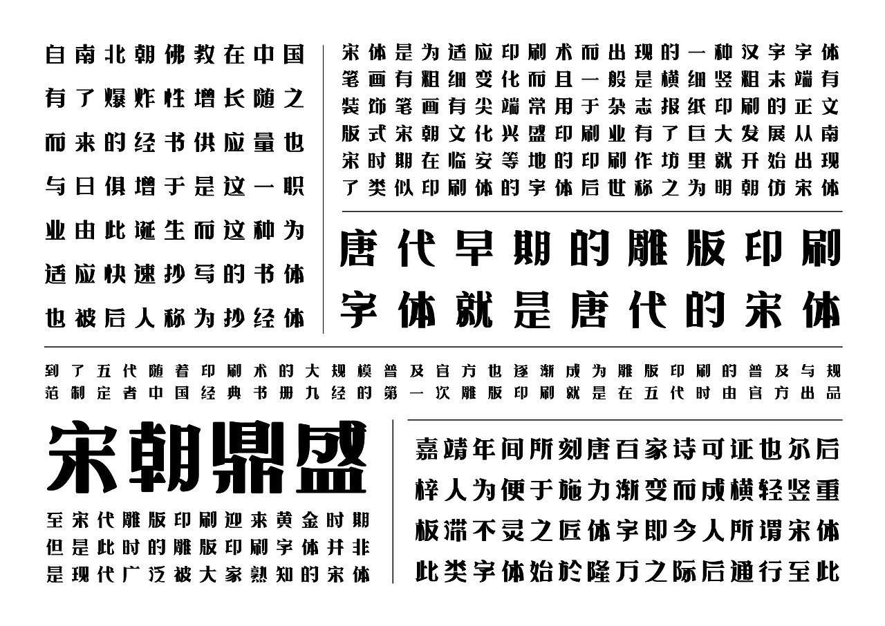
【一祁造字】朗宋体系列新字首发
上海/平面设计师/3年前/1384浏览
版权
【一祁造字】朗宋体系列新字首发
一祁朗宋体/朗宋粗粮体/朗宋粗壮体/朗宋古印体/朗宋轮印体
30
Report
声明
32
Share
相关推荐
in to comment
Add emoji
喜欢TA的作品吗?喜欢就快来夸夸TA吧!
You may like
相关收藏夹
Log in
30Log in and synchronize recommended records
32Log in and add to My Favorites
评论Log in and comment your thoughts
分享Share

































































































































































