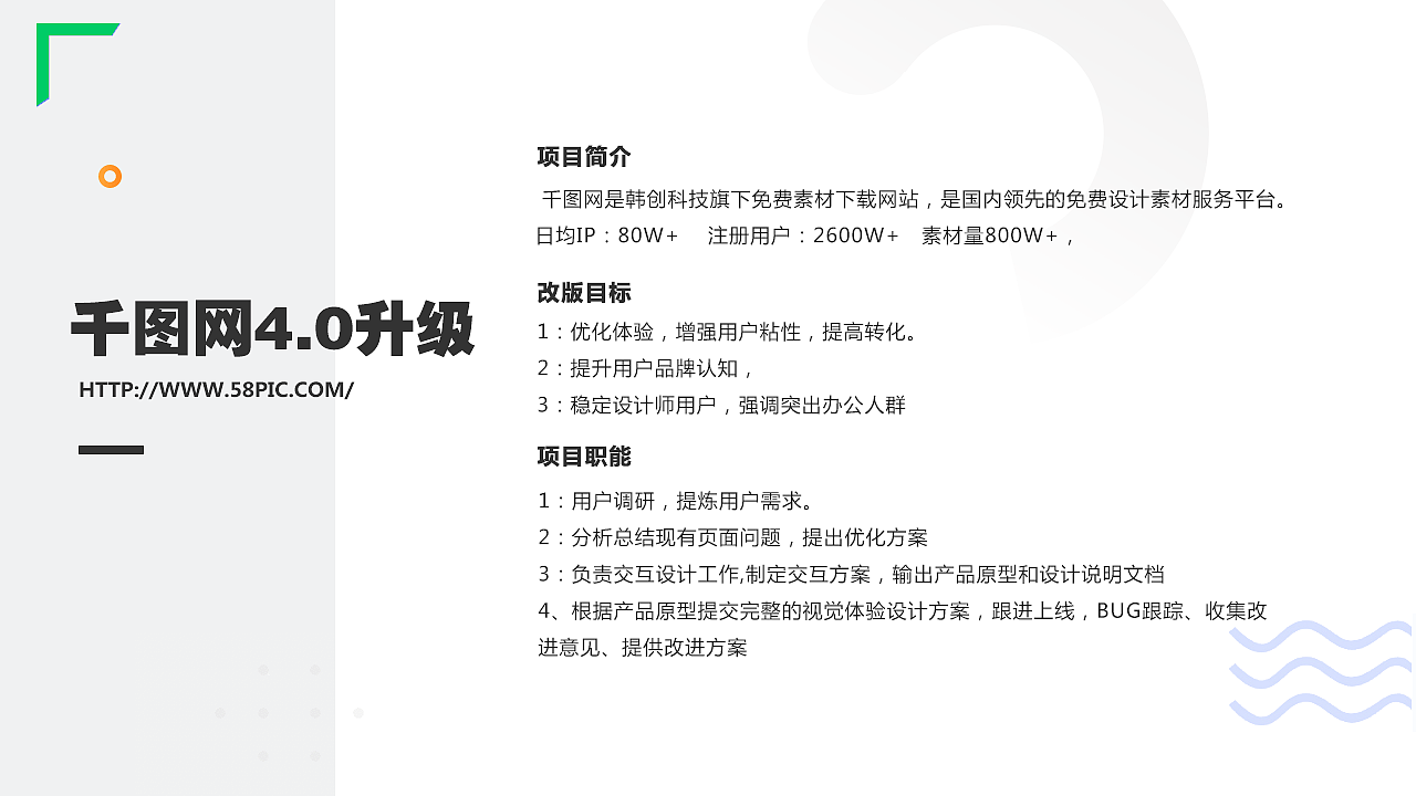
2017作品集
上海/平面设计师/8年前/345浏览
版权
2017作品集
3
Report
声明
1
Share
相关推荐
in to comment
Add emoji
喜欢TA的作品吗?喜欢就快来夸夸TA吧!
You may like
相关收藏夹
Log in
3Log in and synchronize recommended records
1Log in and add to My Favorites
评论Log in and comment your thoughts
分享Share


























































































































