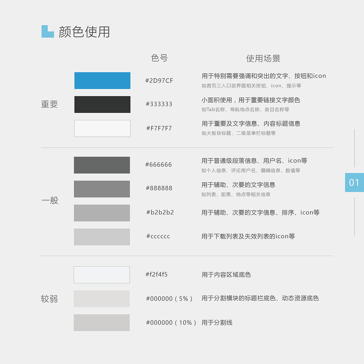
《所长》APP设计
长春/学生/8年前/118浏览
版权
《所长》APP设计
随着城市的交通发展和完善,人们出行游玩的频率越来越高,伴随着人们出行和游玩的衍生问题随之而生,在陌生的地域或游玩的景点出行时很多人都会遇到尴尬的问题,在想要找公厕解决燃眉之急时却像一只无头苍蝇没有目标,或是找到自己知道距离很远的公厕,或是只好强忍到回住地。这样不仅影响了我们的出行乐趣,也同时误了时间。 根据上述出现
的一系列问题,我决定设计一款APP来解决用户出行中遇到的延尴尬问题,用户在手机上打开《所长》APP,可以一键扫描附近公厕,更可以查看厕所详情。
通过《所长》这款找公厕APP,比传统找公厕APP位置信息更全,公厕信息更全面(如楼层,便池类型)每位用户也可手动添加公厕地点,核对地点信息真实性参与评论,人人参与互相帮助。有效节省时间,人们的出行更加的便捷。解决用户在出行时遇到的问题,为人们的出行提供了便捷。目前大多数城市公厕覆盖并不全面,所以《所长》 APP合理利用城市或景点周边公厕资源,为用户提供全面的信息。此软件覆盖人群较全面,不局限年龄或性别,软件的开发和使用推广对旅游和交通出行具有借鉴意义。
0
Report
声明
2
Share
相关推荐
in to comment
Add emoji
喜欢TA的作品吗?喜欢就快来夸夸TA吧!
You may like
相关收藏夹
Log in
推荐Log in and synchronize recommended records
2Log in and add to My Favorites
评论Log in and comment your thoughts
分享Share


































































































