(图文+视频)C4D野教程:那张除夕海报是如何制作的?
祝大家新年大吉吧
其实这几天我鹿除了出太阳的时候,逛逛街晒晒太阳以外,基本都在家学习OC。
大树底下好乘凉
已经初六啦,空城了几天的成都街上也渐渐开始有了行人。
空城
空城
所以是时候发一篇文章啦!
其实今天本来打算写另外一篇,但是效果我觉得还得琢磨琢磨。
除夕的凌晨我做了一张节日海报,当时其实做得比较急,觉得还可以再优化一下,不过也有不少童鞋留言想知道做法。
有不少鹿友以为我那张图是找了个筷子素材PS合成的。
嘛~既然是动手做海报祝福大家节日快乐的,哪儿能那么没诚意。
这张图我是用C4D建模做的啦,当然也非常简单。
正好这春节大假还剩个尾巴,我们就抓紧时间把那篇除夕海报的制作方法过一下!
首先你得准备一张筷子的照片,我是拿自己家的筷子拍的,主要是为了参考一下尺寸比例:
打开C4D,载入图片,适当的旋转移动一下位置,这个不用说吧:
新建一个圆环样条,轴向XZ,参考着背景图调整其半径大小:
再新建一个矩形样条,同样轴向XZ,勾选圆角,半径大家看着办就好:
新建放样,把圆环样条和矩形样条放进去,封顶的参数大家看着办就好,勾选约束和标准网格,类型选择为四边形:
筷子的形态差不多就做好了,因为后面我们的筷子上要上两个材质,所以这里可以先把放样连接对象出来:
我还是想在筷子上刻字,所以新建一个文本,调整其大小和位置,这一步不用说吧:
挤压出厚度,勾选创建单一对象和标准网格,类型选择为四边形:
新建布尔,模式A减B,把除了创建单一对象以外的选项全部都勾选上:
这个时候可以再适当的增加一下挤压的厚度以及细分数,保证没有破面的情况:
有时候你可能会发现你的筷身有这种黑色的现象:
我也不知道这现象叫啥,测试了一下应该是布尔以后导致的,可以调整一下筷身的平滑着色标签的角度就好了:
新建一个平面制作出简单的场景,然后把筷子旋转一下,这一步不用说吧:
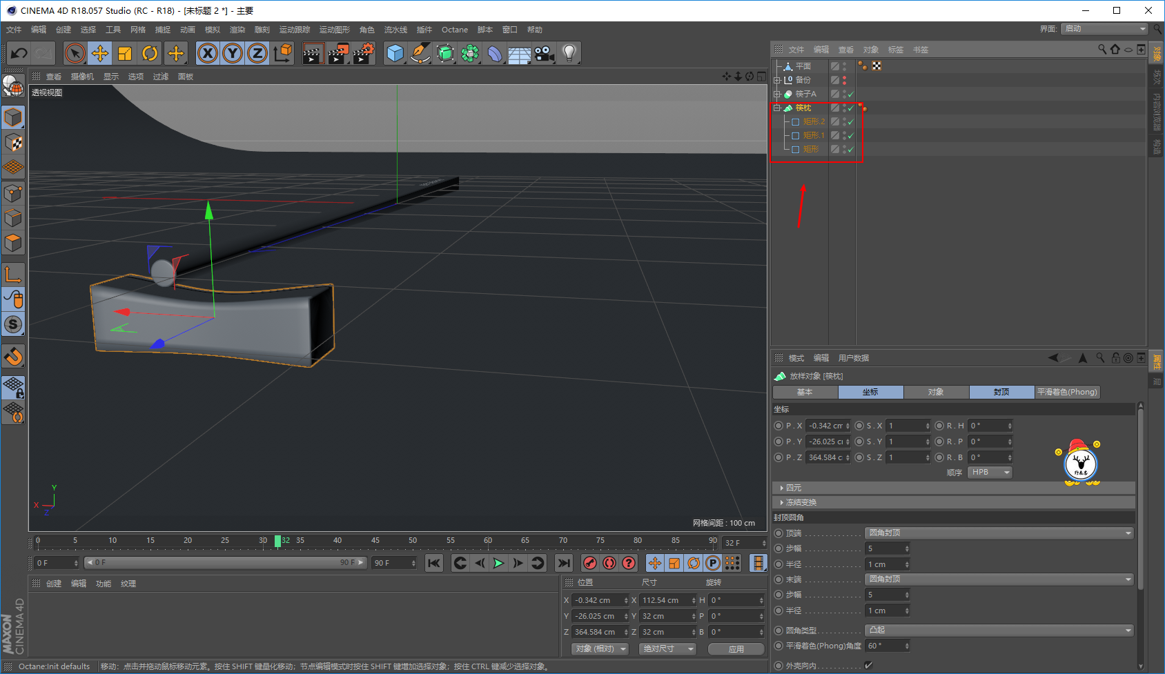
下面是制作筷枕了,这个我没有参考图,凭感觉来吧,也是用放样做出来的。
这里你可能会发现筷子是悬空的,要同时放在筷枕与平面上角度不是很好调整,没关系,我们后面再来处理:
上材质吧,先把筷枕也连接备份一下:
我这里还是用的OC,先新建一个hdr天空吧:
文字部分我给了一个简单的红色反射材质:
筷身部分面层级先用环状选择工具以及填充选择工具选中如图所示的部分,上一个简单的黑色反射材质,加了一点点粗糙:
选区反选以后,先给一个简单的白色反射材质球:
然后修改材质吧,拖入两个木纹贴图,一个给Diffuse通道,一个给Normal通道,这两张贴图我文后会分享给大家:
如果你想更改木纹的颜色也可以,先把Diffuse通道里的模式改为Float,这样就只会用到贴图的黑白纹理:
然后新建一个mix节点,通过rgb节点来更改木纹的颜色:
筷枕上材质这里就不赘述了,方法一样:
还记得我们刚才说的筷子悬空的问题么,现在我们来解决一下吧,先把筷子连接一下:
给筷子添加模拟标签刚体,继承标签应用到子集,独立元素选择全部。
然后给平面以及筷枕添加模拟标签碰撞体,继承标签应用到子集,独立元素选择全部,外形选择动态网格。
点击播放键,这样筷子就会很自然的落在上面了:
至于复制,改材质,打灯,固定视角那些我这里就不赘述拉:
新建一个材质球给地面,Common里Matte打勾。
同时在渲染设置里Alpha channel打勾,然后把Keep environment的勾去掉。
这样就可以单独导出物体并且还带投影:
这次的排版的话,我是在Ai里搞的:
最后导入PS里简单的调色,搞个样机看看效果吧
啊啊啊,没想到这么简单的内容也写了这么长。
感觉筷子的头应该再尖一点,个人喜欢第二张一些,下面是今天的视频版:
好啦,今天的分享就到这里,想要源文件以及原视频的童鞋后台撩我获取吧!
更多内容欢迎关注公众号:
本文由“野鹿志”发布
转载前请联系马鹿野郎
私转必究


































