网页基础知识NO.2-页面排版布局
北京/UI设计师/9年前/8565浏览
版权
网页基础知识NO.2-页面排版布局
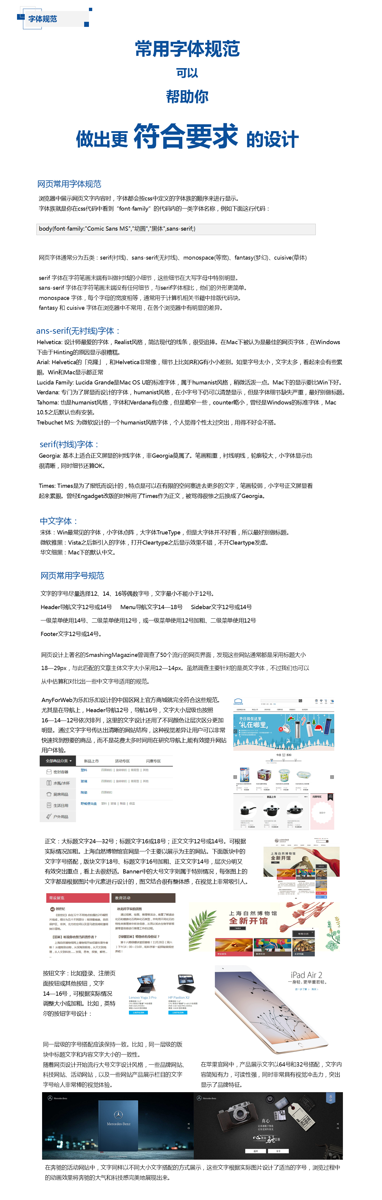
本文章是网页知识普及系列中的第二部分,以PPT的形式从页面排版、文字排版、图片排版、图文排版四个大方向进行了分析,特别是强调了网页常见的布局形式以及网页中字体字号规范,并简单分析了网页列表的常用样式及布局,相信看完后会对初学者有所帮助。
114
Report
声明
224
Share
in to comment
Add emoji
喜欢TA的作品吗?喜欢就快来夸夸TA吧!
You may like
Log in
99+Log in and synchronize recommended records
99+Log in and add to My Favorites
评论Log in and comment your thoughts
分享Share
1





















































