⭕️ 厚度: 0cm 🔥🔥🔥🔥🔥🔥🔥🔥🔥🔥🔥🔥🔥🔥
【
布料曲面
】可以结合【
加厚
】看。因为他俩功能是差不多的
在给薄薄的一片
布料去加厚度
的时候,就
使用
“
布料曲面
”。
当“
细分数:1
”的时候,也是
把一个平面,分成了4份
。
如果“
细分数:2
”, 就是
一个格子
,被
分了2次
。就是
分成了16份
。
“因子、限制、膨胀”,这三个 不需要过多的关注它。因为这三个都不会动它。
如果“
厚度:2cm
”, 那么就给这个布料,
加了2厘米的厚度
。
————————————————————————————————————————————
当“
位置:0%
”的时候,左右两边各加厚。
左边25cm,右边25cm
。
当“
位置:-100
”的时候,完全
往里面加厚100cm
。
当“
位置:100
”的时候,完全往
外面加厚100cm
。
—————所以,这个参数没太大用处。 保持0,就可以了。
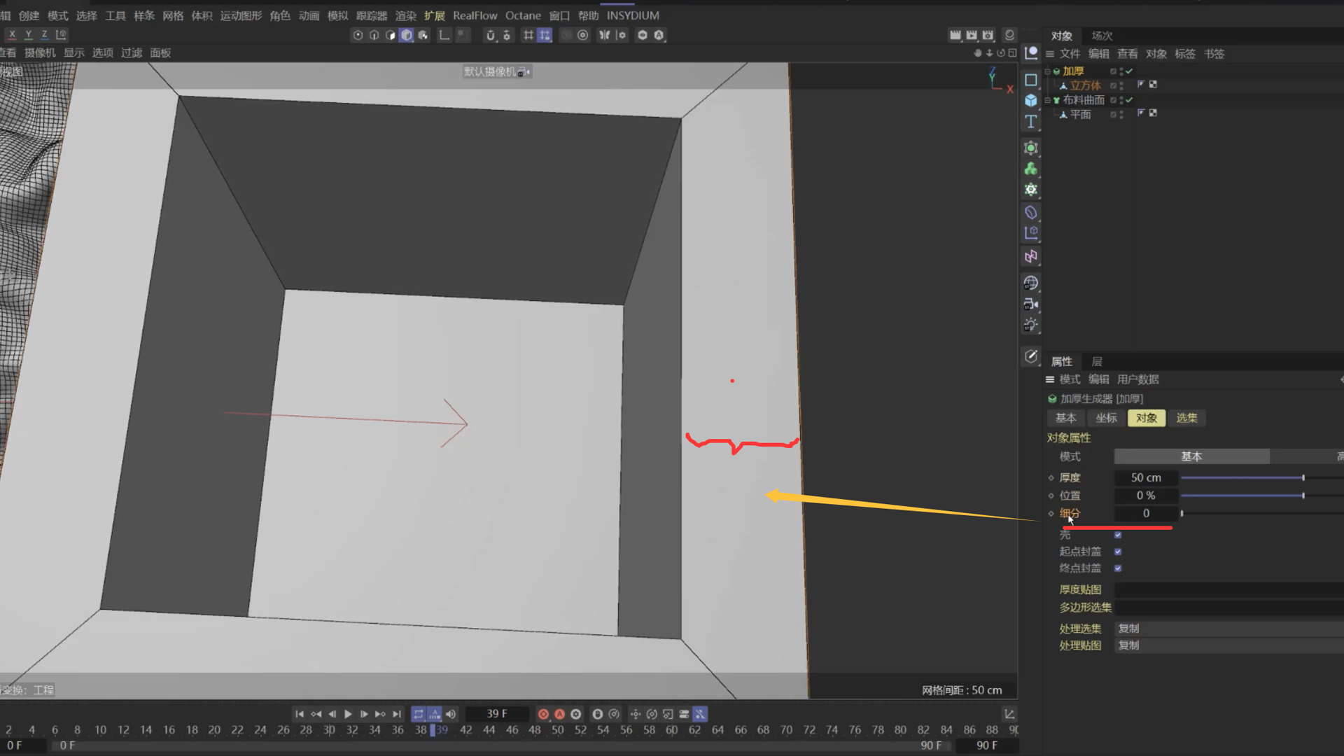
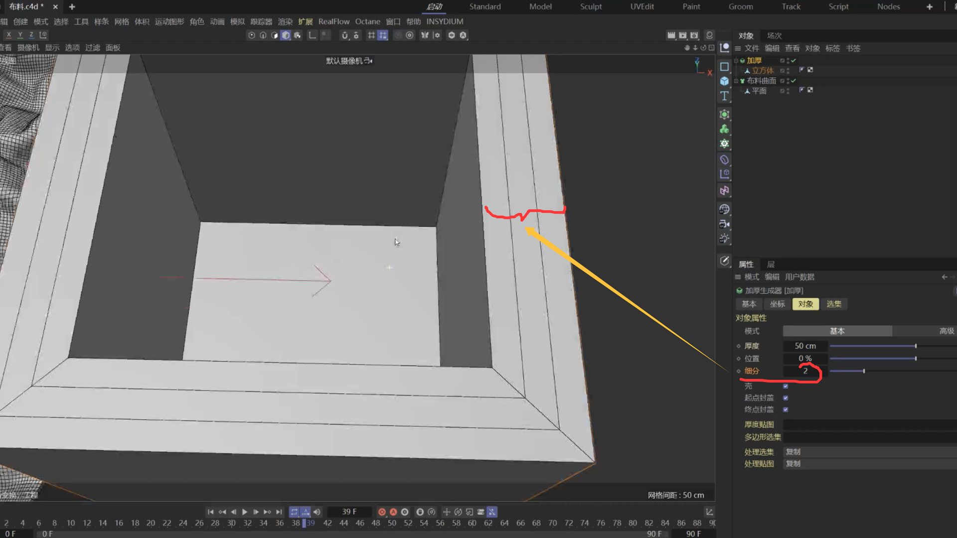
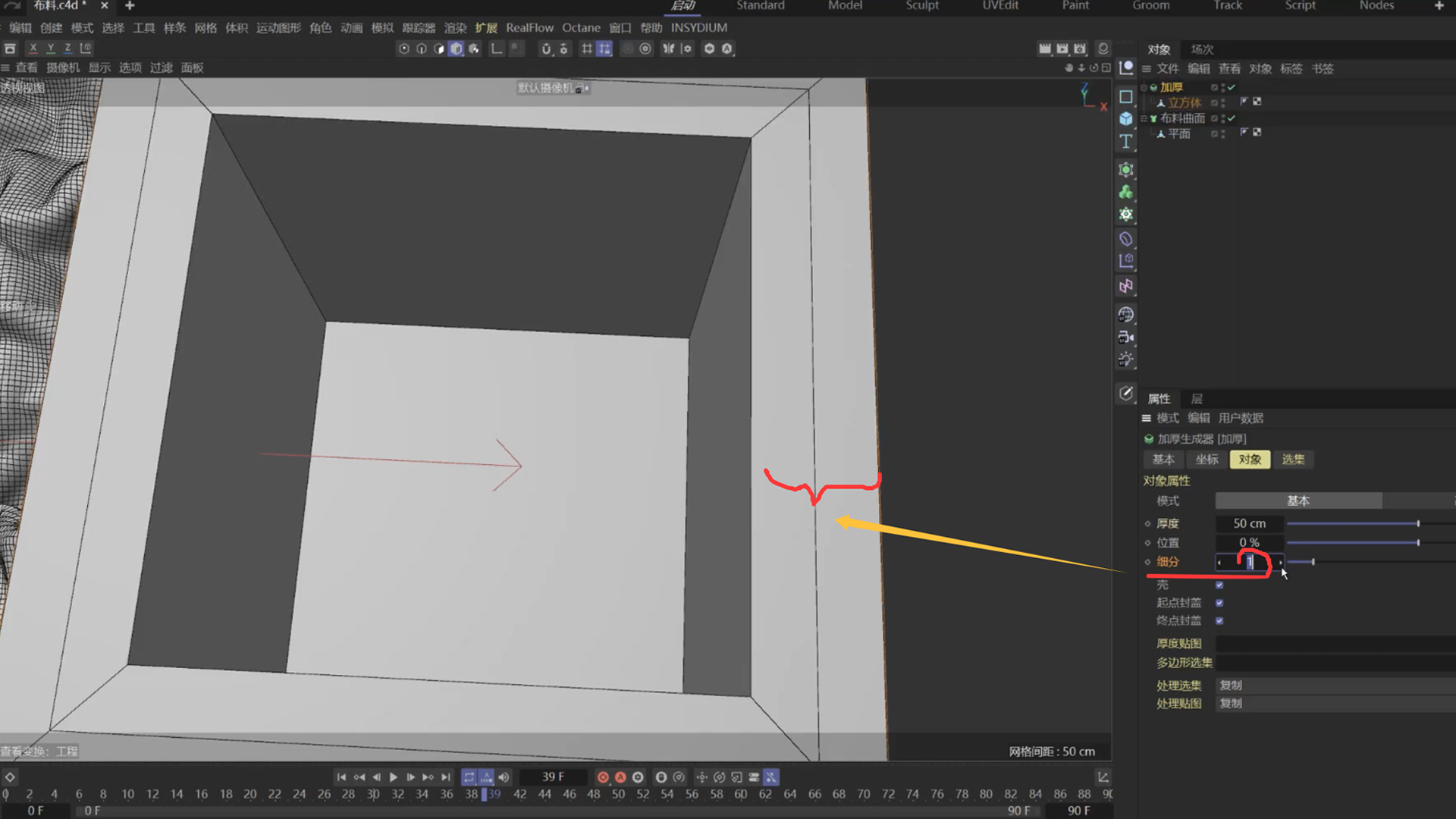
当“ 细分:0 ”的时候,厚度就一条马路,中间没有线条;
当“ 细分:1 ”的时候,厚度就两条马路,中间一根线条;
当“ 细分:2 ”的时候,厚度就三条马路,中间两根线条;
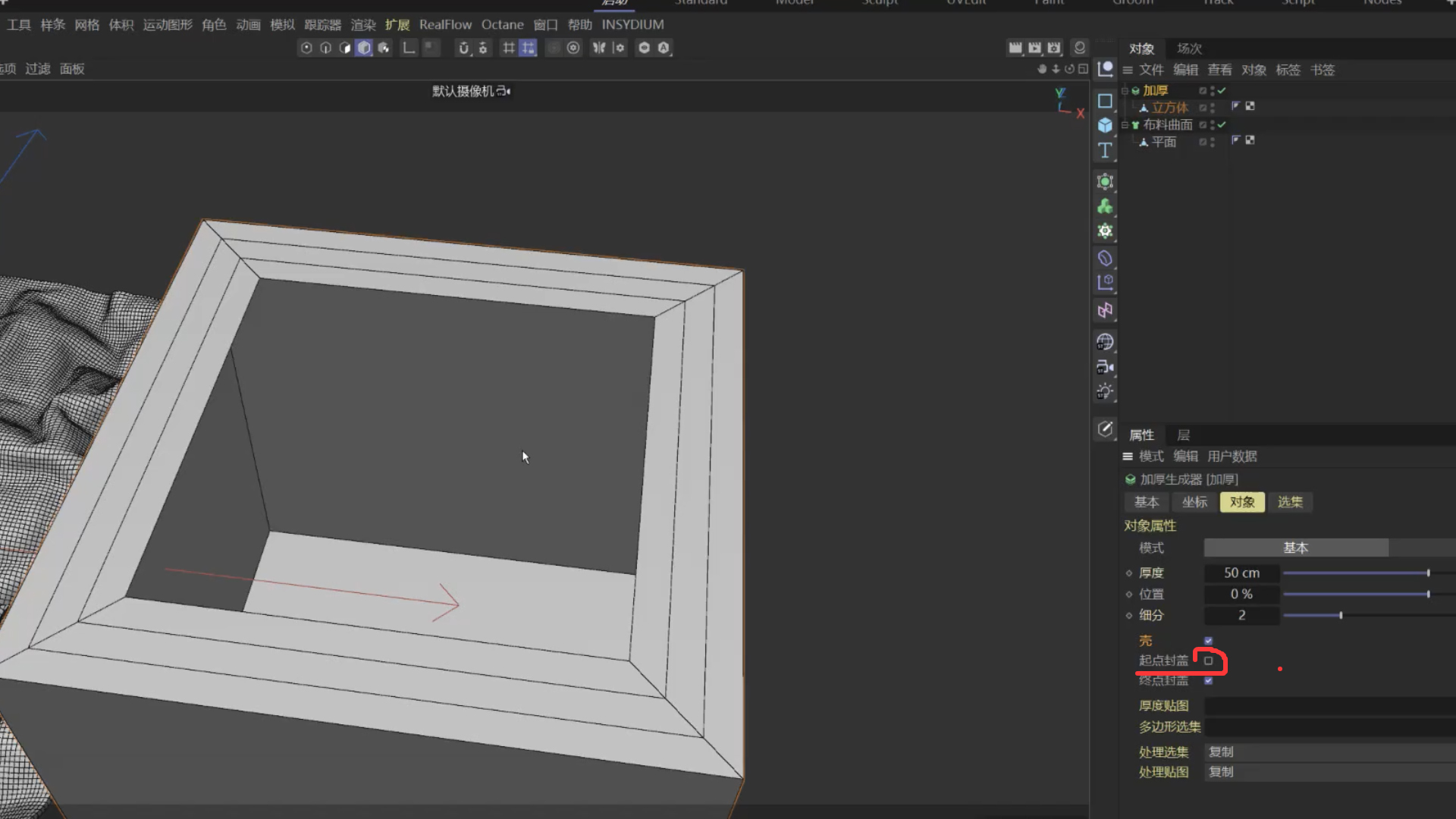
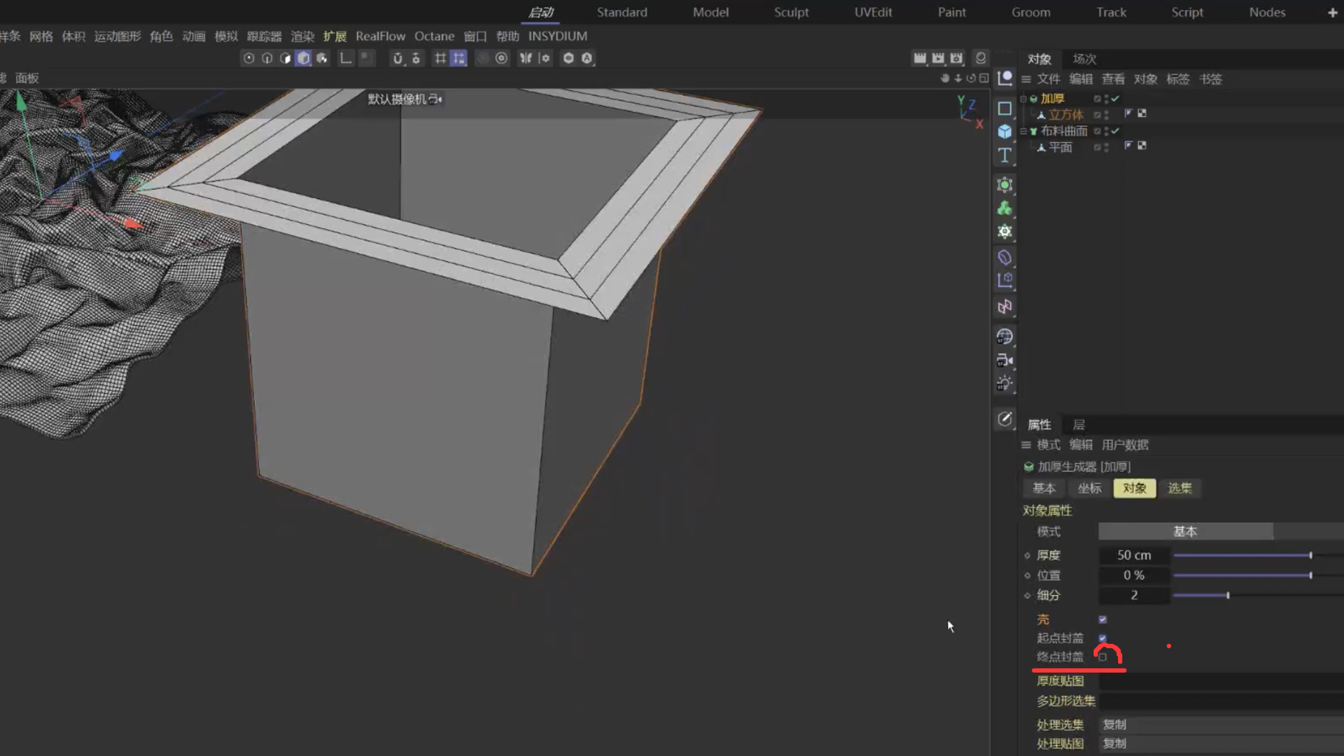
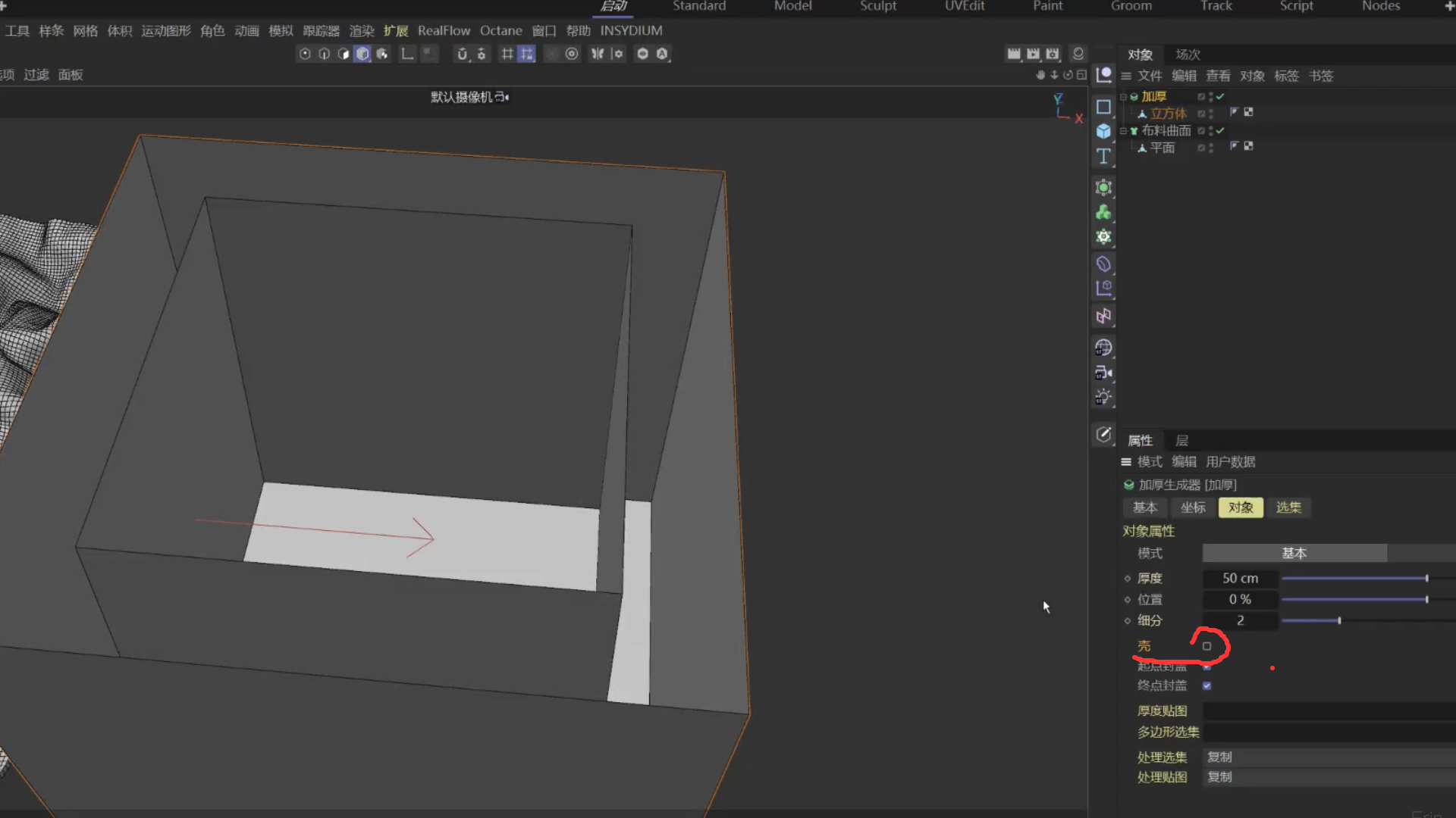
壳是盖子。 如果“壳关闭”,可以看到“封顶的盖子不见了”。
终点封盖,关闭之后,会看到,外面的一层壳 没有了。

起点封盖❌ | 不勾选之后,会发现:里面的一层壳 不见了

终点封盖❌ | 不勾选之后,会发现:外面的一层壳 不见了