Sci科研制图 | 如何用3ds max的拓扑工具绘制层状多孔薄膜
本次课程为大家分享科研常见的层状多孔薄膜,如何用3ds Max的操作小技巧轻松绘制?
学术论文需要将科学家在从事研究过程中的思考逻辑、独到的观点、别出心裁的规划设计都一一展现出来,对语言的挑战非同一般,怎样的辞藻,怎样的修饰才能让读者感同身受?在不断探索后发现,最后一刻锦上添花的是图像,图像艺术可以为科研成为神助攻。图像可以抚慰眼睛;图像可以将文字阐述造成的想象差异进行校准控制,释放文字负担,图像可以跳过修饰直奔主题,图像可以将科研的微观特异性放大,变得更直观,总之,千言万语不敌一张图!
图研科技,致力于科研论文配图和科学图像的设计及发展,专注于“科学绘图”集教育、信息与服务为一体。了解图研请登陆官网:www.scitoooo.com查看详情。
本次课程为大家分享科研常见的层状多孔薄膜,如何用3ds Max的操作小技巧轻松绘制?分解图例:层状薄膜,比较薄的立方体,侧面是由不规则的孔洞构成的,可以使用3ds Max中的拓扑工具来实现,开始学习吧!
1、打开3ds max软件,新建一个长方体,设置其长、宽、高分别为:10cm、5cm、1cm,长宽高的细分分别为:30、15、5。
2、鼠标右键,转换为可编辑的多边形。
3、在多边形的边模式下,选择立方体所有的边沿,鼠标右键,分割立方体的边沿。
4、在多边形的元素模式下选择多边形的顶面和地面,移动顶面和地面,模型已经被分割好了。
5、复制一个分割好的多边形,隐藏其中一个多边形。
6、在多边形的元素模式下,删除其中一个多边形的顶面和地面。
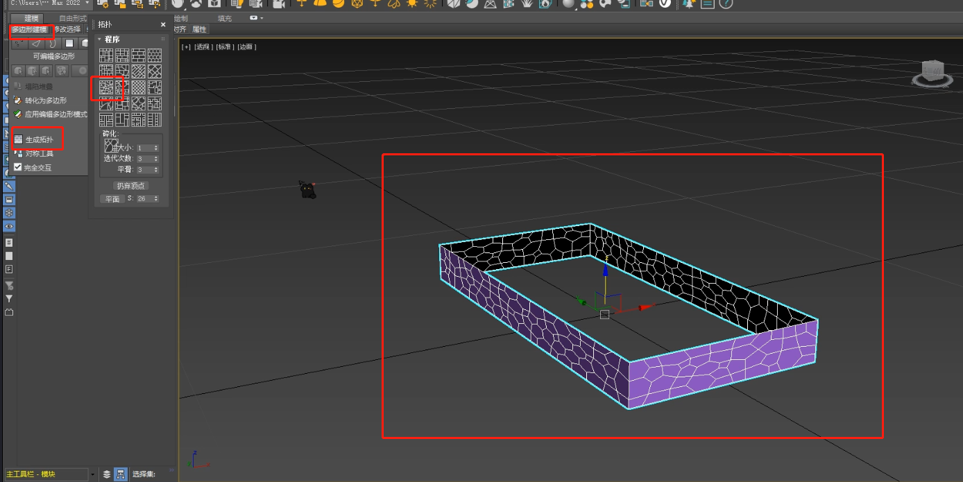
7、选择删除地面和顶面多边形,在多边形建模中选择生成拓扑的蒙皮,使其生成蒙皮纹理。隐藏多边形。
8、打开之前隐藏的另外一个分割好的多边形,在其元素模式下,删除其边面。
9、选中多边形,在多边形建模中选择生成拓扑的蒙皮,使其生成蒙皮纹理。
10、显示之前隐藏的生成蒙皮的多边形,在其边模式下,选择所有边进行切角。
11、调节切角的数值,其中勾选打开切角按钮,根据需要调节边切角数值0.3cm,边连接分段为1,最后打开反转按钮。确定其切角数值。
12、给多边形加一个壳修改器,调节壳修改器內部量的参数。
13、再给多边形加个涡轮平滑修改器,使其更加平滑。
14、选择另外一个多边形,给其加一个壳修改器,调节壳修改器內部量的参数。
15、由于多孔薄膜的顶面和地面是凹凸不平的,需要再给其加一个噪波修改器,调节噪波的参数,比例为1,xyz轴的强度根据需要调节。
16、最后给其加个涡轮平滑修改器,使其更加平滑。
17、由于加个涡轮平滑,模型有点地方有突出,需要根据具体情况调节壳的内外部量的参数。
18、最后选择另外一个多边形,打开其涡轮平滑修改器,根据具体需要微调其壳的内外部量参数,一个层状多孔薄膜就做好了。
结语:
本次课程主要使用了3ds Max 中的拓扑工具、壳修改器、切角工具、涡轮平滑,一个看起来复杂的层状多孔薄膜就轻松绘制完成啦!图研科技将多年从业过程中逐渐形成的思维方式和技能技巧进行总结,以案例的方式拆解示范,期待每一位科研学者都能为一个个科学内容做出“盛世美颜”!当然,如果你想更快捷的达成期刊封面、流程图等,也可以登陆www.scitoooo.com,数万幅生物、材料、实验室器材、医学、科研封面素材等科研元素图等你下载领用。














































































