魔法学院-市场调研-智能门锁
宁波/产品设计师/2年前/139浏览
版权
魔法学院-市场调研-智能门锁
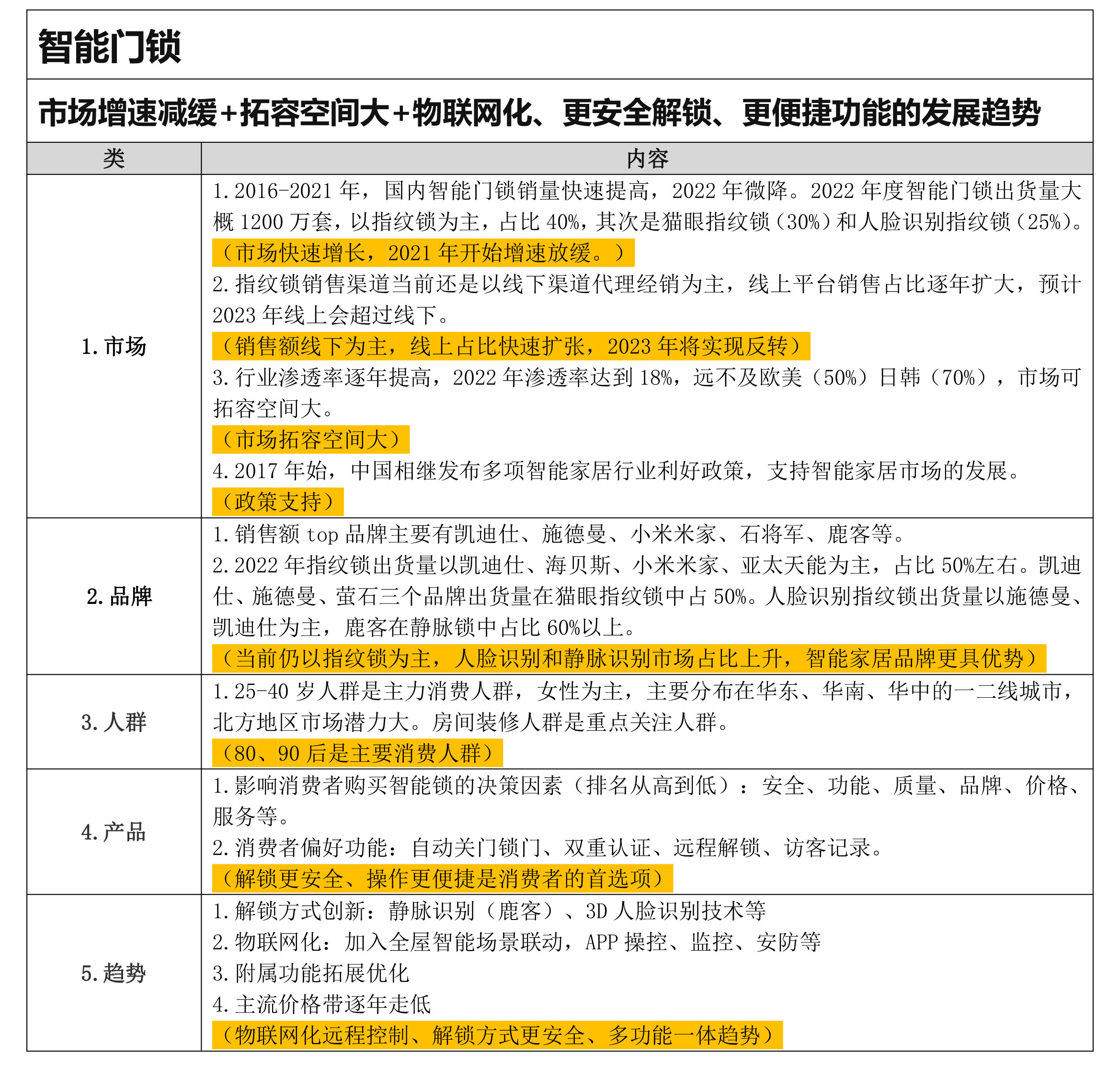
智能门锁是以门为载体的五金锁具通过各种手段识别、联动,以保障人与物的安全的智能化设备。以下是对智能门锁市场的一些见解:
2
Report
声明
收藏
Share
相关推荐
in to comment
Add emoji
喜欢TA的作品吗?喜欢就快来夸夸TA吧!
You may like
相关收藏夹
Log in
2Log in and synchronize recommended records
收藏Log in and add to My Favorites
评论Log in and comment your thoughts
分享Share
















































































