魔法学院-市场调研-空气净化器
宁波/产品设计师/2年前/89浏览
版权
魔法学院-市场调研-空气净化器
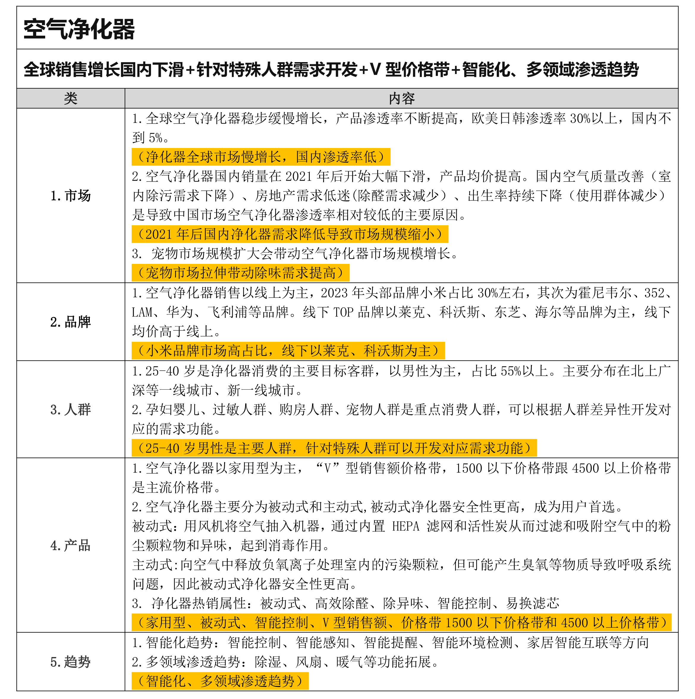
空气净化器是指能够空气污染物进行吸附、分解或转化,从而提高室内空气清洁度的产品,以下是对于空气净化器市场的一些见解:
0
Report
声明
收藏
Share
相关推荐
in to comment
Add emoji
喜欢TA的作品吗?喜欢就快来夸夸TA吧!
You may like
相关收藏夹
Log in
推荐Log in and synchronize recommended records
收藏Log in and add to My Favorites
评论Log in and comment your thoughts
分享Share














































































