Blender基础——Cycles渲染器
每天更新一篇文章,准备21天更新完结
今天就只说一下blender右下角的属性窗口功能了,我会把这个窗口渲染经常调整的地方说一下,其他地方我就不细说了。
blender自带有两个渲染器分别是:Eevee和Cycles渲染器,Eevee是偏视频动画渲染,Cycles是静帧的写实渲染。(我曾经用Cycles渲染一个K帧动画,电脑开机渲染了三天三夜还没有选染完成)
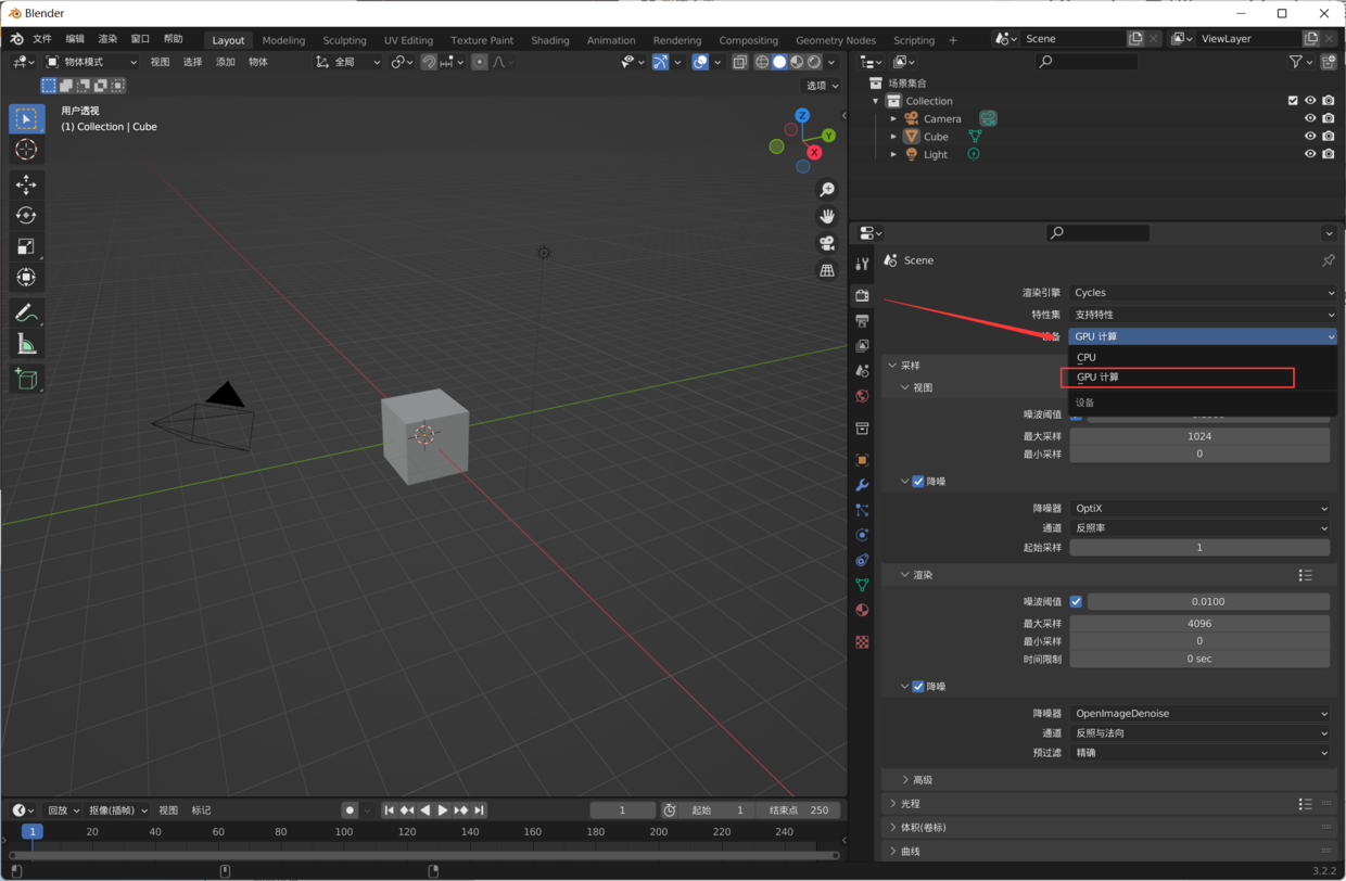
切换渲染器
Cycles是Blender用于产品级渲染,基于物理的路径跟踪器。这是官方文档的解释,我个人认为他就是写实渲染器。默认的是Eevee渲染器,下面是切换Cycles渲染器的方法:
当我们切换为Cycles渲染器的时候我们就需要把设备调整为GPU计算,如果你不是Win的用户就可以不用调整,这个渲染器也支持CPU渲染
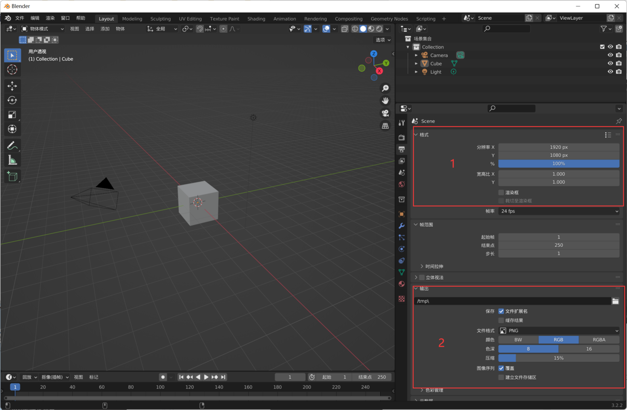
输出设置
在这里有两个需要注意的地方:
1、格式设置:分辨率X-Y是输出你的渲染图片尺寸大小,百分比(%)这是是渲染图片的百分比,我在看预览效果的时候会把百分比调整的很小,
2、输出设置:默认颜色为RGBA,渲染PNG图片的时候可以直接在PS里面打开(我这里设置有错误,之前有人说RGBA打不开。感谢评论区朋友提醒)
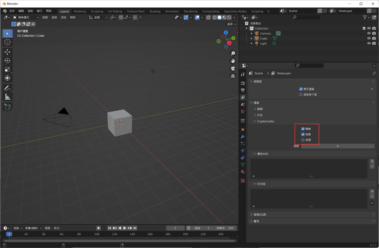
视图层
视图层主要给渲染对象分层的,勾选物体和材质就可以渲染不同的色块来抠图
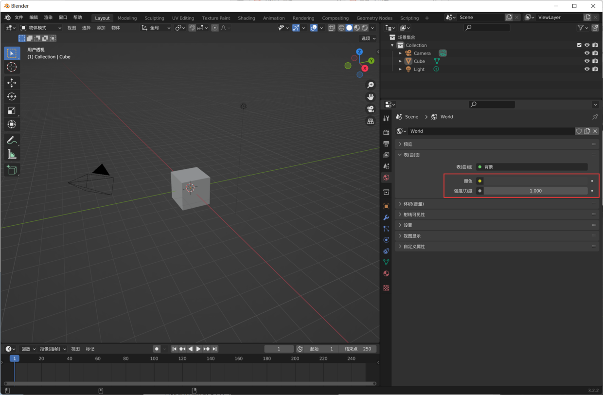
世界环境
世界环境是调整环境背景色,这里是默认的效果,如果你想调整为全黑色有两种方法
1、把强度改为0,
2、颜色改成0
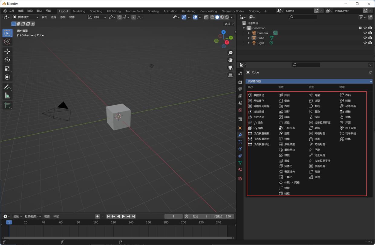
修改器
这里修改器有很多功能,我经常用的是阵列、倒角、布尔、实体化、表面细分、加权法向、布料、曲线、置换。
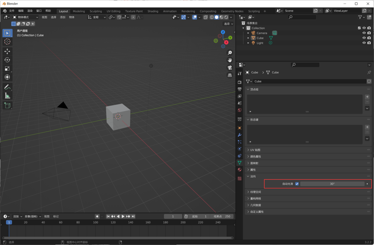
物体数据属性
这里的自动光滑经常需要勾选,只要建模你都需要勾选这里。
材质属性
这个是材质调整区域,新建材质都可以点击箭头的地方
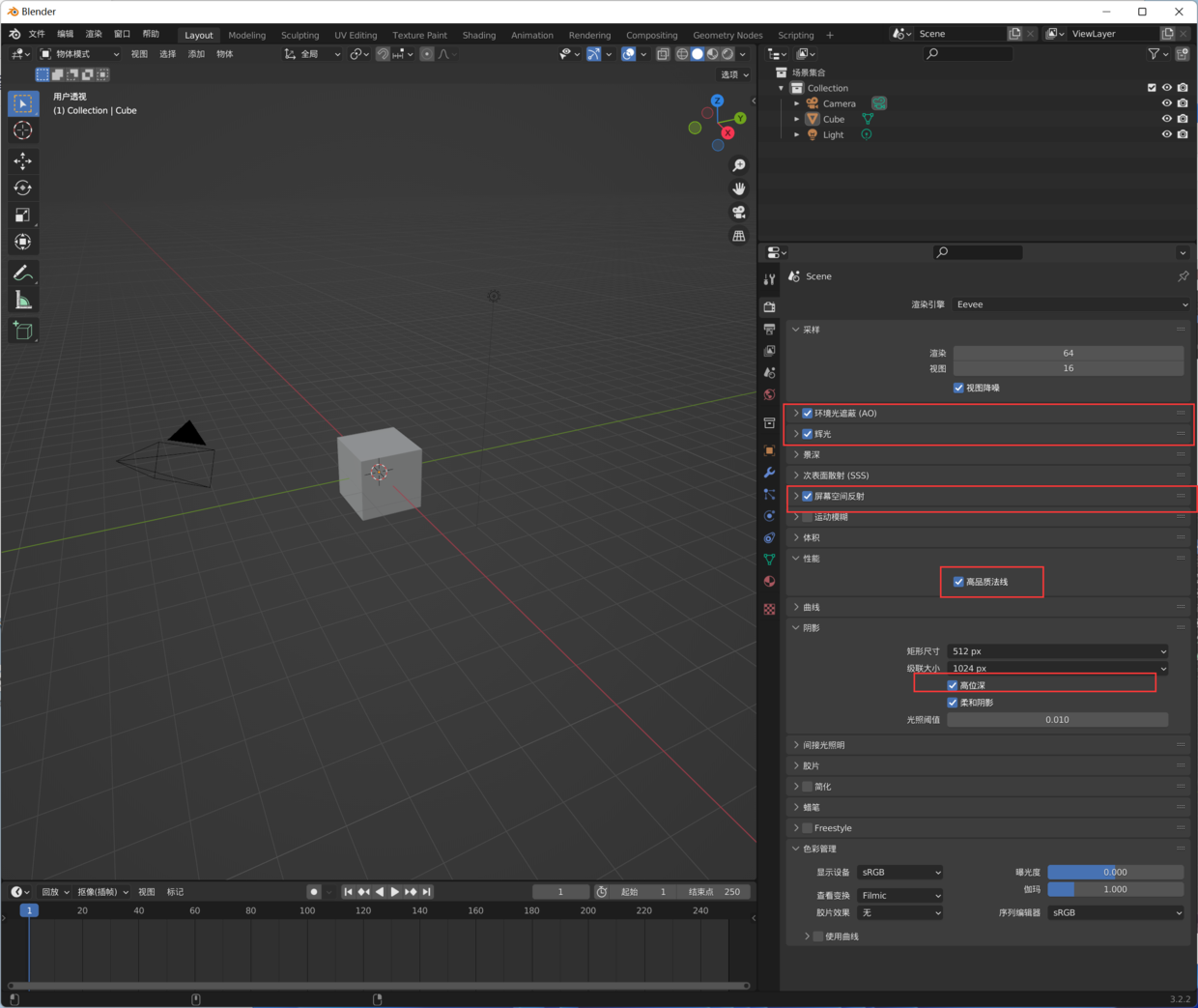
需要注意的是
Eevee和Cycles不同的是渲染视频动画的时候需要勾选这些区域让画面效果更真实,我对这里研究的很少就不多说了。其他设置和上面的类似









































































