实设计师要掌握的数据知识
北京/UX设计师/4年前/59浏览
版权
实设计师要掌握的数据知识
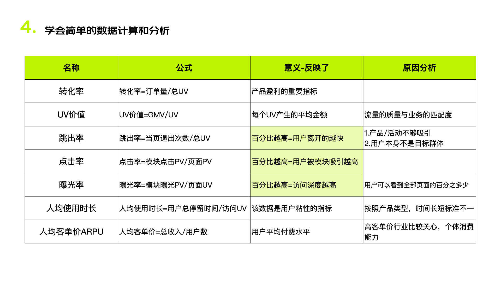
“成为一名解决产品问题的设计师”除了保证审美在线之外,更要理解设计的来源与验证,让设计更加理性









1
Report
声明
4
Share
相关推荐
in to comment
Add emoji
喜欢TA的作品吗?喜欢就快来夸夸TA吧!
You may like
相关收藏夹
Log in
1Log in and synchronize recommended records
4Log in and add to My Favorites
评论Log in and comment your thoughts
分享Share


















































































