2021 学习历程分享
一切的力量都来自内心,因此都在我们的掌握之下。
当我敲下第一个字的时候,就代表着2021年的学习计划就完美结束啦~撒花撒花撒花
非常非常自豪能按时(四舍五入)完成计划,接下来会好好整理一下这一次有迹可循的学习过程,分享给大家,希望在某个惆怅的瞬间,能给予无限的力量。
国庆节的时候,制定了一个“ 3 个月计划大作战”,目标是三个月之后拥有基础建模能力。

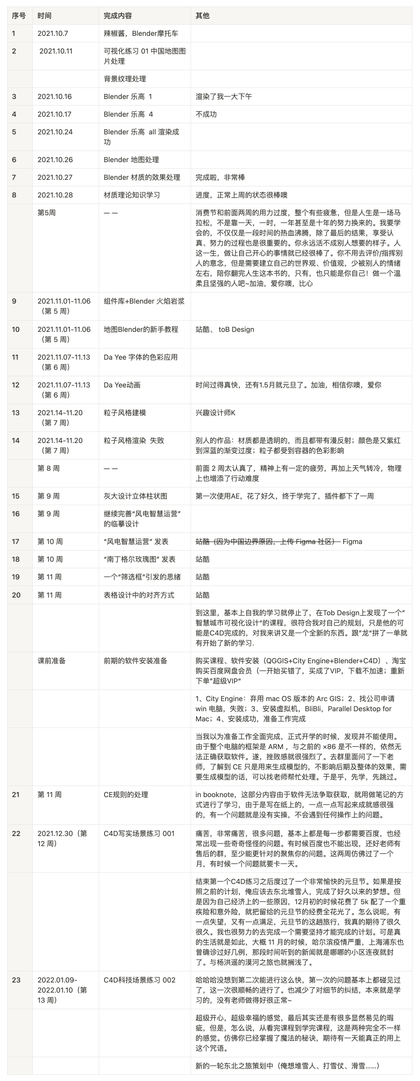
实际的执行情况
如果你看的仔细的话,其实整个记录的过程很随意。时间也从具体日期,变成周记。学习的内容页偏离了我一开始想要想要精进 Blender 的学习计划。前面 14 次基本上还是 Blender的学习计划的,也怀疑过自己,但是,我要学的不仅仅是一个工具,而是一个工具能更好的让我解决问题,而解决问题,当然有很多种方式,反思当然算一种,临摹、以及新的设计方式方法当然都可以呀。所以,每当我自责的时候,我都会告诉自己,主要走的大方向没错,多走一回儿也没事呀。

总的来看,Figma 的粉丝转化率最高,一个作品获得了 15 个关注;其次是Tob Design,1个作品收货了 8 枚粉丝,另外一个昨天是昨天才发布的(2022.1.10)。非常感谢伙伴们的支持,咱们网络一线牵,珍惜这段缘~
尽管写下这部分内容的时候,内心充盈着无限的喜悦,仿佛那些吃过的苦都是值得的。但真实并不是如此,小白入门,你总会遇到形形色色的问题,有时候,甚至都只能通过每天一个版本进行推演,到底是哪里出了问题。此刻,虽然我已经按照老师的步骤,一步一步也算是走了过来了。但是中间的材质、参数、细节都没有理解的。为什么这样?为什么是这个数值?其他的效果呢?原理呢?……还有好多好多问题都等着我去解决呢。
在本来就记录不多的文字中,依然能很明显感受到自己的变化,效率高高低低,情绪起起伏伏,心情也时晴时雨。以前我想放弃的时候,我会告诉自己:放弃很容易,坚持很难。现在我会告诉自己:这是很正常的情绪,我知道你现在不开心,没关系,不开心就不开心,有这样的情绪很正常。你要学会接纳情绪的发生。
重新记录上来的只是其中很小的一部分,我更想表达的是所有的成功都是由汗水灌溉的。我呢,好喜欢尼格买提,哈哈,喜欢他做的”你好 生活“,以前哈总觉得这种离我们很远的人就很远,他们很优秀,就是如此了。后来才发现,台上一分钟,台下十年功。在设计中,也是同样如此。Figma 社区一直都很喜欢,可以直接看到优秀的作品直接临摹。要是年少轻狂的时候,我肯定会说他用了某个我不了解的功能才做出了这个效果,如果我知道了,我也能做出来。当我真正去接触这些作品的时候,才明白,细节都是一点一点堆出来的。同一个工具用一个平台,细节就显得如此神奇。可是如何才能做到这些细节呢?练。你可以看到,随处可见,无处不在,可是你没有练过,你只能是事前诸葛亮。如果你练过,你能感受他细节变化里冗杂这情绪的延伸。
但是,你千万不要焦虑,所有的大神都是一步一步走来的。你不一定要非常优秀才能在网上发表,你知道吗,每个人在你的阶段都跟你有一样的感受。所以,我们要相互鼓励,相互学习,共同成长。

(偶然发现的 linmi 的一段话,大佬们都如此,我们又何惧呢,分享给需要鼓励的我们~)















































































