【小知识】什么?C4D也有混合?
克隆顺序之混合详解
并且如果有鹿友问到了小知识的内容,可以直接发过去,而不是推一个案例的文章过去在里面去找知识点。
来吧,一起来看看今天的C4D小知识分享吧!
今天我们要分享的是C4D运动图形模块克隆中的顺序-混合(文中统称混合):
其实克隆是C4D非常常用的一个工具,而克隆顺序里我个人用的最多的是迭代。
但是我们通过官方的帮助手册可以看到,其实混合的篇幅介绍的最多:
官方介绍的有五种情况可以让混合产生作用,而我最近在学习过程中发现了混合的另外一个有趣的点,加起来总共是六种。
1、基础的参数化几何体
当混合的对象是参数化几何体的时候,它们必须是同类对象。
如图混合的是两个尺寸不同的立方体,那么呈现的效果就是有小到大的渐变:
假如混合的不是同类对象,例如我这里混合的是一个立方体一个球体,它是不会产生效果的:
同类对象,相同参数在开启的情况下,该参数才会产生效果。
例如我这里混合的是两个立方体,其中一个立方体开启了圆角,而另外一个立方体没有开启圆角的选项。
那么混合只会在两个立方体的尺寸上产生效果,圆角是不会产生效果的:
只有在两个立方体的圆角选项同时开启的时候,才能产生混合的效果,这里看起来是不是很像AI的混合工具:
2、可编辑几何体
当混合的对象为可编辑几何体的时候,混合对象的点数必须要相同才有效果。
如图混合的是一个C掉后的立方体以及开启圆角后的立方体,由于点数不相同,混合不会产生效果:
但如果混合的是两个点数相同的可编辑几何体,混合效果就出来了:
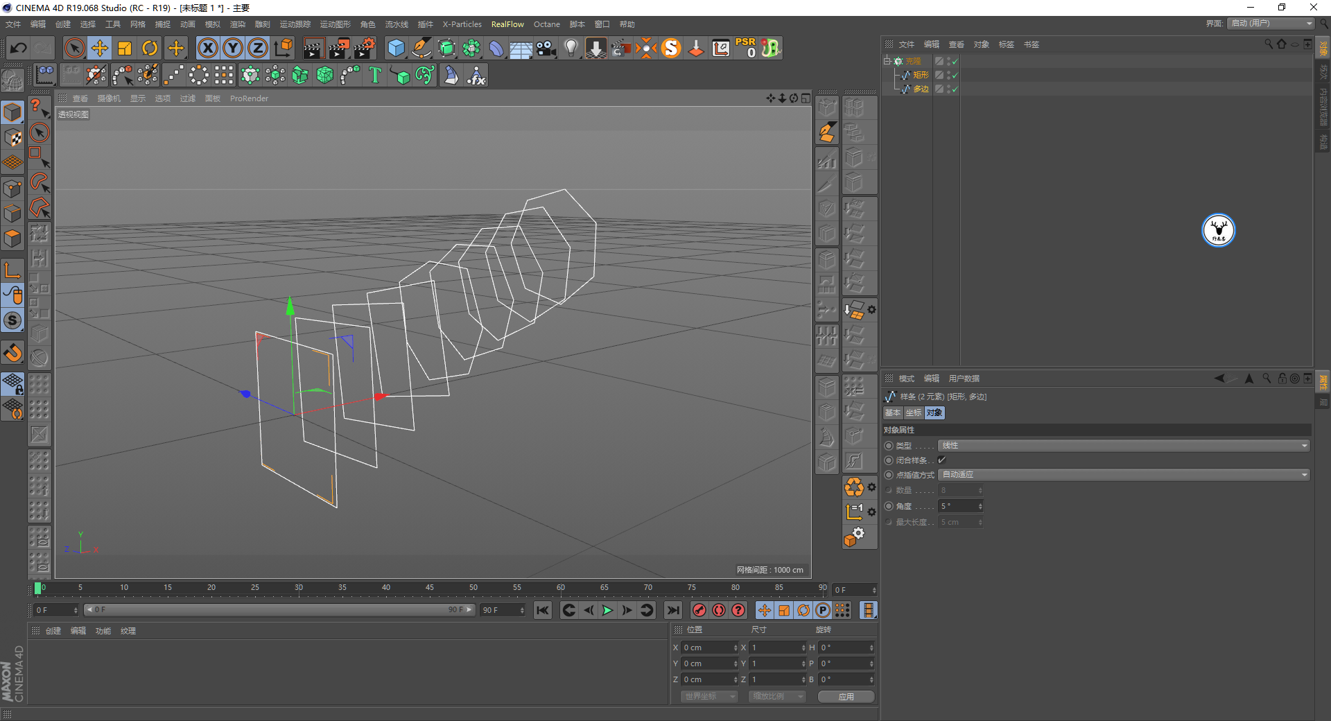
3、样条
如果混合的对象是样条,必须转为可编辑对象才有效。
如图直接混合参数化的样条是没有效果的:
只有C掉以后的样条才可以混合:
并且混合的样条点数越接近,混合的效果越好:
4、灯光
灯光的许多参数都可以混合,最常用的就是灯光的颜色可以进行混合:
当灯光开启衰减之后,衰减的半径也可以进行混合:
不仅如此,当灯光开启投影之后,投影的密度也可以进行混合,其他更多的参数时候有效果大家感兴趣可以动手尝试一下哦:
5、克隆对象
克隆对象也可以混合,但前提是两个混合的克隆对象克隆模式必须一致。
如图两个克隆对象的克隆模式分别是线性和发射,那么就不会有混合的效果:
当两个克隆的克隆模式都是放射,混合的效果就出来了:
终于到了我最后说的有趣点啦。
6、文本
当混合的文本是汉字的时候,是不会有效果的:
当混合的文本是字母的时候,本来也是没有效果的,但我瞎混合a和e的时候,后面突然冒出了奇怪的数字:
于是我想混合数字会不会有什么效果呢,结果有趣的点来了,当混合的数字是1和7,并且混合的数量也是7的时候。
会自动混合出1-7的序列数字出来,如果混合的数字与数量不匹配,会出现小数点:
好玩吧!嗯?你问我这个有啥用?我哪儿知道,大概做钟表的时候会快一点吧:
下面的是今天的视频版:
好啦,今天分享的小知识就到这里,溜了~
更多内容欢迎关注公众号:
本文由“野鹿志”发布
转载前请联系马鹿野郎
私转必究















































































