成都集和案例-|-拈花茶肆——从0到1的系统性创建品牌
成都/平面设计师/5年前/800浏览
版权
成都集和案例-|-拈花茶肆——从0到1的系统性创建品牌
品牌:拈花茶肆
品类:茶
时间:2019-09-25
服务:品牌战略规划、品牌视觉系统、品牌体验空间设计
藏茶作为黑茶鼻祖,是藏民族的生活用茶,但因为维稳保供的原因,一直不被众人所知。
成都集和以“解决消费者认知”为创建核心策略,通过创新力帮助企业降低品牌沟通成本,让更多人了解藏茶这一个历史悠久,但知之甚少的黑茶品类。
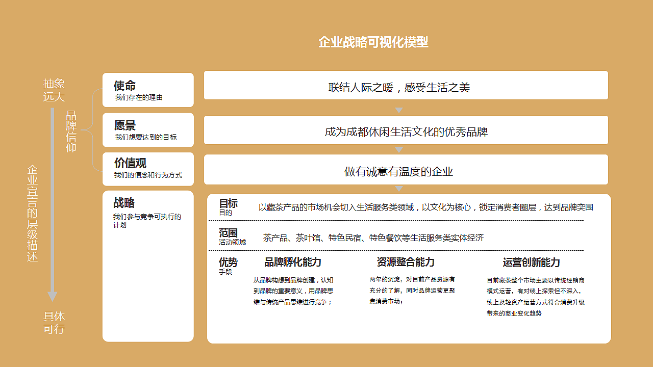
此次合作成都集和主要通过战略梳理-品牌基因体系-品牌视觉体验设计,三个方面进行打造。贯彻集和“品牌全案整合设计”的思路,为品牌打造出一整套贴合企业自身特色,迎合市场风向的落地设计方案。
3
Report
声明
19
Share
相关推荐
in to comment
Add emoji
喜欢TA的作品吗?喜欢就快来夸夸TA吧!
You may like
相关收藏夹
Log in
3Log in and synchronize recommended records
19Log in and add to My Favorites
评论Log in and comment your thoughts
分享Share



































































































