交互设计作品集2016-2019
深圳/UX设计师/6年前/5816浏览
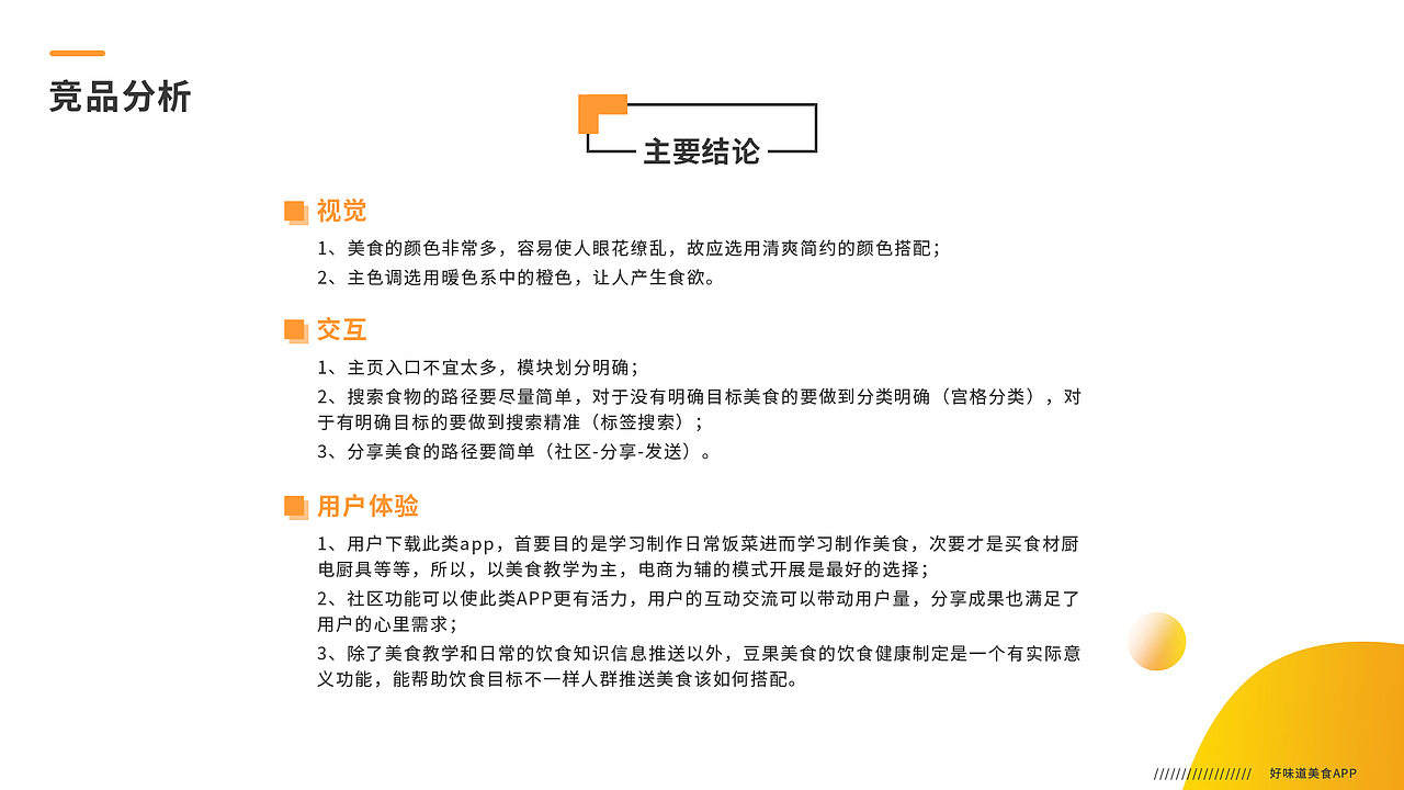
版权
交互设计作品集2016-2019
回顾自己近两年来的作品,感受到自己的成长,感谢公司给予我很好的平台来锻炼自己。
在产品的设计上要找很多平衡点(如:商业逻辑、产品逻辑、用户体验、国际化等)
还有很多不足的地方需要很长时间沉淀和学习,继续加油~
* 以下作品使用权由公司所有,仅供交流学习
55
创作信息
Report
声明
69
Share
相关推荐
in to comment
Add emoji
喜欢TA的作品吗?喜欢就快来夸夸TA吧!
You may like
相关收藏夹
Log in
55Log in and synchronize recommended records
69Log in and add to My Favorites
评论Log in and comment your thoughts
分享Share




























































![[Digital Twin] UI/UX作品合辑](https://img.zcool.cn/community/684a02c3bea3866o5jg3b07228.png?x-oss-process=image/resize,m_fill,w_520,h_390,limit_1/auto-orient,1/sharpen,100/quality,q_80)








































