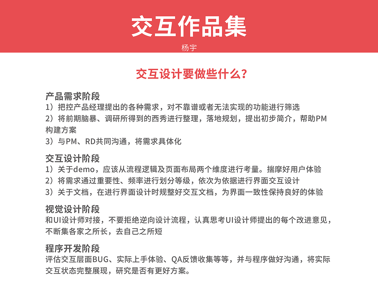
UE/交互作品集
广州/产品设计师/9年前/1172浏览
版权
UE/交互作品集
11
Report
声明
23
Share
相关推荐
in to comment
Add emoji
喜欢TA的作品吗?喜欢就快来夸夸TA吧!
You may like
相关收藏夹
Log in
11Log in and synchronize recommended records
23Log in and add to My Favorites
评论Log in and comment your thoughts
分享Share



















![[Digital Twin] UI/UX作品合辑](https://img.zcool.cn/community/684a02c3bea3866o5jg3b07228.png?x-oss-process=image/resize,m_fill,w_520,h_390,limit_1/auto-orient,1/sharpen,100/quality,q_80)



















































