Explore
AI Agent
AI Learning
Find Jobs
Find Designers
Find Assets
Log in
Sign up
1.3.66
All
Assets
Retouching
Picture
Collections
Designers
版权图库
课程
以图搜图
佛山工业设计公司
顺德中山的咖啡机应该怎么样设计产品外观
Collect
知观摄影
【包装设计】鸡蛋
Collect
小太阳Aria
(设计师作品集应该体现什么)之 设计框架
Collect
青青子衿1223
交互设计名词(二)
Collect
Gqi旅行
《美猴王》一部动画短片的前世今生
Collect
灵犀设计
储能电池
Collect
尚上品牌策划
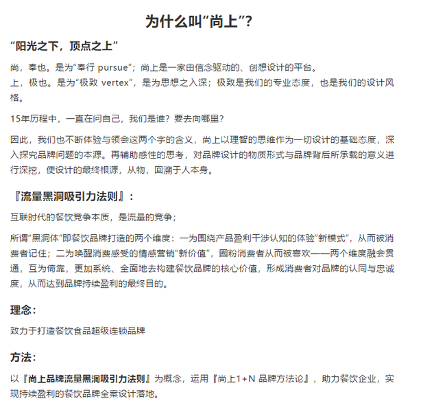
你好,我叫尚上!
Collect
Mura东西设计
MURA X 金锦町 伴手礼,心意的交融与传递
Collect
大小兴玲1102
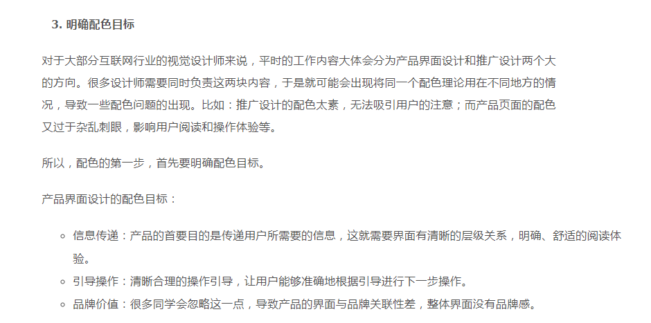
你的配色看起来总是不舒服?用这个策略性配色法则!
Collect
Mark运营设计
品牌设计包装逻辑-项目设计认知逻辑
Collect
青岛米恩品牌策划
如何服务一个跨国制造企业?紧跟主线,战略高于一切。
Collect
大山品牌设计
大山品牌设计&岐珍益草 专注头疗养发
Collect
南京羿格
羿格EAGER®全案特别行动组︱征召
Collect
Wyman四野
森山见鹿 | 户外民宿品牌设计
Collect
佛山工业设计公司
中山顺德的豆浆机外观设计怎么样创新?
Collect
意度工业设计
意度工业设计2017暑期工业产品设计课程正式启动
Collect
大小兴玲1102
详解APP设计中的四大要素
Collect
lanyKey
设计心得
Collect
kanwenwan
品牌作品集
Collect
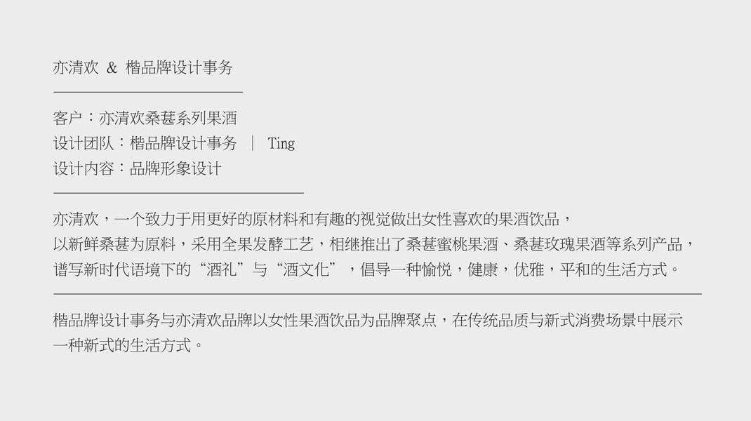
楷品牌设计事务
楷 品牌设计|果酒品牌形象设计
Collect
三足鸟品牌策划
解码“沙漠之星”新食品,健康轻养 so easy
Collect
猛犸曼尼
防弹咖啡
Collect
Mark运营设计
品牌设计包装逻辑-项目设计认知逻辑
Collect
西安前道品牌策划
华阴县蜂蜜伴手礼设计(普通款)
Collect
ZqinM秦
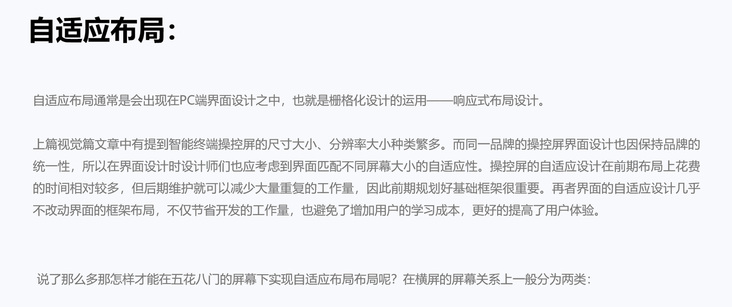
人机交互界面(HMI)设计探索——框架层篇-布局分区
Collect
诸葛行知
设计师专业细分-入行准备
Collect
学科网UED
四个方面来总结我的项目流程思路
Collect
福源设计
包装设计|饮料包装
Collect