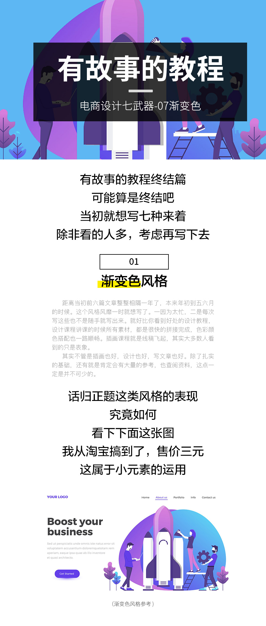
有故事的教程07-渐变色风格
杭州/设计爱好者/7年前/529浏览
版权
有故事的教程07-渐变色风格
完成篇,补发下
15
Report
声明
16
Share
in to comment
Add emoji
喜欢TA的作品吗?喜欢就快来夸夸TA吧!
You may like
Log in
15Log in and synchronize recommended records
16Log in and add to My Favorites
评论Log in and comment your thoughts
分享Share











































