引擎活塞的动力学模拟
引擎活塞的动力学模拟
最近公司要做润滑油的小视频。要引擎运作+REALFLOW润滑油流动+TFD火焰。摸索了好一阵子。也尝试过用XPRESSO做动画,效果不是很好。我这里就简单说下动力学模拟的步骤。

1.模拟-动力学点开菜单丢一边,方便操作。

2 先固定住中心轴,建立一个圆柱再中心位置,旋转滑动条的连接器连接轴心和圆柱(固定后,轴心只能在杆上旋转)
旋转滑动条与滑动条,须有一个对象是碰撞体或者直接不给动力标签,才能固定。
不然就是2个绑在一起的动力学物体,会掉落。(可以想象糖葫芦串,拿在手中是固定,丢出去则一整串都跟随飞出去了)

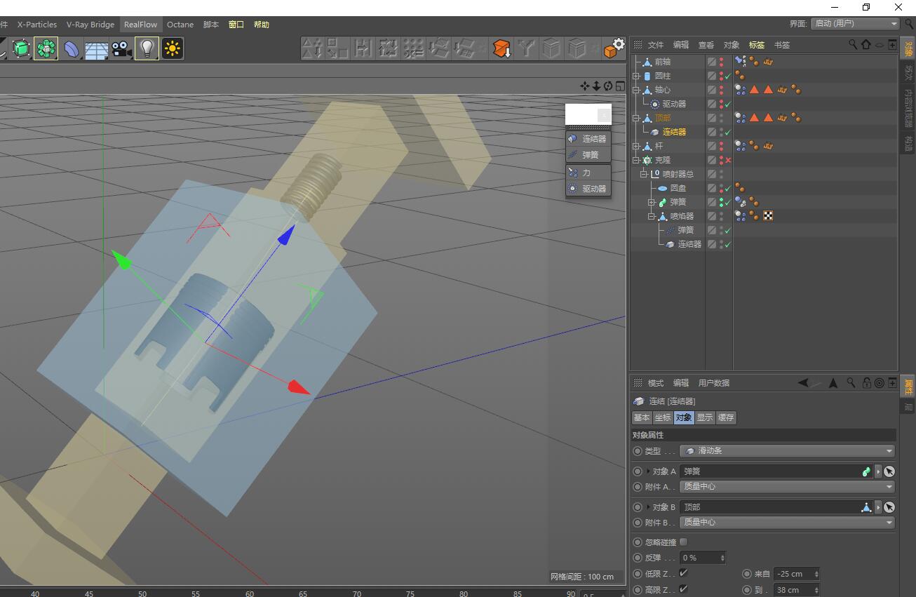
3 杆对象添加铰链,2个。分别固定住轴心跟顶部。(铰链,物体会跟随轴心旋转时产生移动)

4 因为顶部这块区域是固定死的,只会跟随杆对象做上下移动。采用滑动条对象(滑动条不可旋转,只能指定方向移动。)
在这里我固定的对象是弹簧。

5 同上,固定住喷焰器

6 喷焰器会跟随顶部的撞击而产生上下运作,需添加个弹力。我添加了个圆盘在喷焰器后面,链接上弹簧动力学。记得设定静止距离

7 关系都捋顺了,跟喷焰器的总克隆网格排列模式弄4个。然后就是开始做动画了。 轴心加个驱动器,注意驱动器的方向,扭矩给一点。随意。

8 我是懒鬼,不想绑定太多连接器固定位置。就重力输入0了。CTRL+D设置

9.这时候点击播放动画是无效的。需要给‘需要运作的对象’添加刚体,并隐藏圆柱和圆盘(纯固定用的,不渲染)

10 轴前段我是分开做的。方便其他部分直接用实例的方式来做动画偷懒。。。除了前轴,其他都是可以复制克隆过去的。
前轴右键-角色-约束标签,然后如图。PSR-维持位置,丢个轴心对象,参照轴心来旋转

上个所有对象连接器的图。从图中就可以看出。正方形的是固定。带圆的就是可旋转。多练多琢磨吧。一起努力学习。这阵子忙疯了。天天加班到21:00~22:00

抽空做完了以后,在上完整图吧。工程自己下。

模型用的是自己家里瞎折腾的旧的,比较粗糙的。 公司重新曲面建模的就不上了。给个度娘链接吧。希望以后不会失效。





































