UI/UX·产品体验笔记03

Recommanded by editor
深圳/设计爱好者/1年前/1548浏览
UI/UX·产品体验笔记03Recommanded by editor
凯奇CAT
微信公众号这个功能你知道吗?
UI/UX·产品体验笔记03
Collect
背景
随着移动互联网的发展,用户在碎片化时间里获取信息的需求增加,信息消费方式的演变,用户对内容的需求越来越多样化,除了传统的文字阅读,音频形式的听读也逐渐成为一种重要的补充。
微信公众号作为微信生态中的重要内容平台,推出了「听全文」功能,以满足用户在不同场景下的内容消费需求。本文将重点分析微信公众号在「听全文」功能设计上的细节,同时对比微博在听读功能设计上的差异,探讨其背后的设计目标与用户体验影响。
体验版本
移动端
微信版本号(8.0.52)
微博版本号(14.3.1)
设计目标:
听读功能允许用户在开车、走路、运动等无法专心阅读的场景下,通过音频获取文章内容,扩展使用场景,提供一个便捷的获取信息的方式。
目前有两种开启「听全文」功能的入口,
🤔
你会习惯用哪一个
UI/UX·产品体验笔记03
Collect
通过「听全文」功能,用户可以在无法直接阅读的场合(如通勤、运动等)获取文章信息。满足“无障碍设计”原则,优化用户体验,使所有用户,包括视力障碍者,都能方便获取内容。
支持倍速播放和进度控制,满足不同用户的需求与偏好。
UI/UX·产品体验笔记03
Collect
设计思考:
微信作为一个泛社交平台,集成了众多功能应用,满足不同需求,用户常常需要在不同任务之间快速切换。例如,在听读微信公众号文章的同时,用户可能需要回复消息、扫码支付、或进入小程序。为了不打断听读体验,浮窗设计就变得尤为重要。
UI/UX·产品体验笔记03
Collect
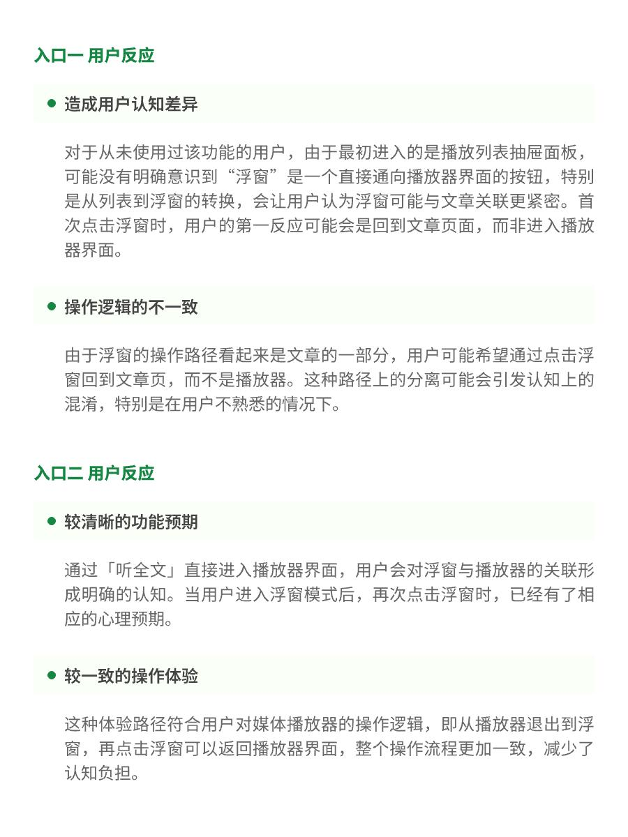
但是,听读功能有两个不同的入口,对于首次使用该功能的用户来说,在不同入口的使用路径会影响对浮窗功能的认知和行为预期。
入口一:通过点击「🎧xx人听过」
UI/UX·产品体验笔记03
Collect
入口二:通过点击「听全文」入口
UI/UX·产品体验笔记03
Collect
再次点击浮窗,会回到播放器界面,在该界面可以通过滑动前往原文,
注意是“前往”不是“返回”
,不知是不是技术原因,但用户不管什么技不技术,就是觉得别扭,操作后还需要加载进入新的原文页面。
这里播放器与听一听的界面有点像,但功能目标应该是有差异的,可以看出该界面有部分置灰图标的功能还未开放,敬请期待。
不同入口的用户反应
UI/UX·产品体验笔记03
Collect
微博的听读功能
相比微信公众号复杂的功能,微博只提供简单的播放控制,并且不支持在文章内应用,使用户能够迅速获取短小的信息,适应碎片化的使用场景。
UI/UX·产品体验笔记03
Collect
尽管长文章适合使用听读功能,但至于为什么微博的文章不支持听读功能,可能出于对内容特性、用户习惯和品牌定位的考虑。微博更倾向于保持其短信息快速传播的特性,而不是延伸到深度内容消费。
小结
截至发文,微信公众号的「听全文」热更新了一些功能细节,为了让更多的用户注意到该功能,在查看向下浏览文章内容时,界面右上角会出现耳机的图标。
此外,播放器的功能图标已经从置灰状态激活,除了评论功能外,其他功能也都可以使用,用户体验正在逐渐完成一个闭环。这种设计上的细节考量,不仅提升了功能的可用性,也反映了微信团队对于用户体验的快速响应和持续跟进的决心。
微信公众号更新的一些体验内容
微信公众号更新的一些体验内容
Collect
UI/UX·产品体验笔记03
Collect
18
Report
|
35
Share
相关推荐
UI/UX·产品体验笔记05
Recommanded by editor
文章
UI/UX·产品体验笔记04
Homepage recommendation
文章
UI/UX·产品体验笔记02
Homepage recommendation
文章
B端crm项目总结
Recommanded by editor
文章分享
文章分享
文章分享
文章分享
作品收藏夹
数字大屏项目
Recommanded by editor
园区数字孪生平台
Homepage recommendation
评论
in to comment
Add emoji
喜欢TA的作品吗?喜欢就快来夸夸TA吧!
推荐素材
You may like
x oasis coffee
Homepage recommendation
Penny8月作品合集
Homepage recommendation
相关收藏夹
文章分享
文章分享
文章分享
文章分享
作品收藏夹
好喝的鸡汤文
好喝的鸡汤文
好喝的鸡汤文
好喝的鸡汤文
作品收藏夹
思路解析
思路解析
思路解析
思路解析
作品收藏夹
作品集
作品集
作品集
作品集
作品收藏夹
UX/UI
UX/UI
UX/UI
UX/UI
作品收藏夹
好文章
好文章
好文章
好文章
作品收藏夹
大家都在看
Log in