【择校攻略】武汉纺织大学——24艺术设计考研择校攻略02期
小小汉近期给大家带来2024年各大艺术设计考研高校择校攻略系列推文,希望能为大家指点迷津告别择校、复习迷茫期。
前言
Hello~各位同学,应该有不少同学在考研择校上遇到困惑,始终无法确定目标院校吧?那么,为了帮助同学们及时掌握、了解目标院校信息,小小汉近期给大家带来2024年各大艺术设计考研高校择校攻略系列推文,希望能为大家指点迷津告别择校、复习迷茫期。
武汉纺织大学
学校简介
武汉纺织大学是国家首批“中西部高校基础能力建设工程”建设高校、教育部“卓越工程师教育培养计划”实施高校、湖北省“国内一流学科”建设高校、全国十大时装名校。学校在新中国振兴民族轻工业的呼声中应运而生,前身是始建于1958年的武汉纺织工学院,1999年更名为武汉科技学院,湖北省对外贸易学校、湖北财经高等专科学校先后并入,2010年更名为武汉纺织大学。
学院简介
艺术与设计学院
武汉纺织大学是国家首批“中西部高校基础能力建设工程”建设高校、教育部“卓越工程师教育培养计划”实施高校、湖北省“国内一流学科”建设高校、全国十大时装名校。学校在新中国振兴民族轻工业的呼声中应运而生,前身是始建于1958年的武汉纺织工学院,1999年更名为武汉科技学院,湖北省对外贸易学校、湖北财经高等专科学校先后并入,2010年更名为武汉纺织大学。为主干学科获批湖北省“时尚创意文化”优势特色学科群。2018年入选湖北省“双一流”学科建设项目的“国内一流学科建设学科”。2020年,艺术学理论一级学科硕士点并入艺术与设计学院。目前,学院有艺术学理论和设计学两个一级学科硕士点。
服装学院
服装学院从1987年开始正式招生,服装学科为我校的特色学科,湖北省重点学科。其中,服装艺术设计专业是国家特色专业,湖北省品牌专业,2019年度获批为国家级一流本科专业建设点,服装设计与工程为省级一流本科专业建设点;《服装结构设计》、《完美着装》分别获批2014年国家精品资源共享课程,2018年国家在线开放课程;学院为全国十大服装名校之一,连续19年在中国服装设计师协会举办的“新人奖”大赛全国服装院校排行榜综合积分榜名列第一。培养的学生得到行业的好评,每年包括乔丹、安踏、李宁、玛丝菲尔、赢家、雅莹、森马、劲霸、海澜之家、红人、乔万尼等多家知名服装企业在内的一百多家服装企业来校招聘毕业生,各类服装岗位为毕业生提供了良好的发展空间。
传媒学院
武汉纺织大学传媒学院以“新媒体、跨媒体、超媒体”的开放视角,瞄准新闻传播学科、传媒业界发展的最前沿,以通识教育为基础、数字新媒体为中心、时尚传播为特色,将新闻传播学、美学、艺术设计学等多学科交叉融合,将人文、艺术与科技有机结合,着力培养文理渗透、理论与实践紧密结合,面向新型媒体传播时代需求的具有“人文背景、艺术底蕴、工科技能”的复合型传媒高级人才。
初试科目及报考方向
艺术与设计学院
武汉纺织大学2023年学术学位硕士研究生招生专业目录
(图片可点击放大哦!)
艺术与设计学院
一、130100艺术学理论(学硕)
01.(全日制)艺术史论
①101思想政治理论
②201英语一
③623中外美术史
④809艺术学概论
02.(全日制)艺术策划与管理
①101思想政治理论
②201英语一
③623中外美术史
④809艺术学概论
03.(全日制)艺术教育与艺术治疗
①101思想政治理论
②201英语一
③623中外美术史
④809艺术学概论
拟招人数:10人
二、130500设计学(学硕)
01.(全日制)环境设计与理论研究
①101思想政治理论
②201英语一或203日语
③637设计理论 ④866设计基础(学生自带绘画工具)
02.(全日制)公共艺术设计与理论研究
①101思想政治理论
②201英语一或203日语
③637设计理论
④866设计基础(学生自带绘画工具)
03.(全日制)视觉传达艺术设计与理论研究
①101思想政治理论
②201英语一或203日语
③637设计理论
④866设计基础(学生自带绘画工具)
04.(全日制)纤维艺术与非物质文化遗产研究
①101思想政治理论
②201英语一或203日语
③637设计理论
④866设计基础(学生自带绘画工具)
05.(全日制)工业设计与理论研究
①101思想政治理论
②201英语一或203日语
③637设计理论
④866设计基础(学生自带绘画工具)
服装学院
06.(全日制)服装设计与品牌管理研究
①101思想政治理论
②201英语一或203日语
③636服装史论
④867服装设计(学生自带绘画工具,包括颜料)
07.(全日制)服饰文化与设计艺术研究
①101思想政治理论
②201英语一或203日语
③636服装史论
④867服装设计(学生自带绘画工具,包括颜料)
08.(全日制)服装结构设计与理论研究
①101思想政治理论
②201英语一或203日语
③636服装史论
④867服装设计(学生自带绘画工具,包括颜料)
传媒学院
09.(全日制)数字媒体艺术设计与理论
①101思想政治理论
②201英语一或203日语
③640数字传媒艺术理论基础
④866设计基础(学生自带绘画工具)
10.(全日制)动画艺术设计研究
①101思想政治理论
②201英语一或203日语
③640数字传媒艺术理论基础
④866设计基础(学生自带绘画工具)
拟招人数:20人
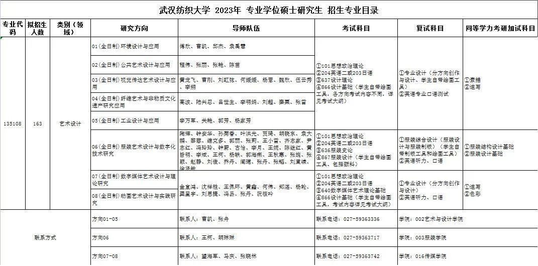
武汉纺织大学2023年专业学位硕士研究生招生专业目录
(图片可点击放大哦!)
一、135108艺术设计(专硕)
艺术设计学院
01.(全日制)环境设计与应用
①101思想政治理论
②204英语二或203日语
③637设计理论
④866设计基础(学生自带绘画工具)
02.(全日制)公共艺术设计与应用
①101思想政治理论
②204英语二或203日语
③637设计理论
④866设计基础(学生自带绘画工具)
03.(全日制)视觉传达艺术设计与应用
①101思想政治理论
②204英语二或203日语
③637设计理论
④866设计基础(学生自带绘画工具)
04.(全日制)纤维艺术与非物质文化遗产研究应用
①101思想政治理论
②204英语二或203日语
③637设计理论
④866设计基础(学生自带绘画工具)
05.(全日制)工业设计与应用
①101思想政治理论
②204英语二或203日语
③637设计理论
④866设计基础(学生自带绘画工具) 服装学院
06.(全日制)服装艺术设计与数字化技术研究
①101思想政治理论
②204英语二或203日语
③636服装史论
④867服装设计(学生自带绘画工具,包括颜料)
传媒学院
07.(全日制)数字媒体艺术设计与理论研究
①101思想政治理论
②204英语二或203日语
③640数字媒体艺术理论基础
④866设计基础(学生自带绘画工具)
08.(全日制)动画艺术设计与实践研究
①101思想政治理论
②204英语二或203日语
③640数字媒体艺术理论基础
④866设计基础(学生自带绘画工具)
拟招人数:163人
历年考研真题
初试真题
2020年:
《城市风情与高速发展》为题进行设计
2021年:
《冬日和煦》为题,结合抗疫精神和冬季后万物生长的景象进行设计
2022年:
“路虽弥,不行不至”,建党100周年,红色文化为题材
结合两段材料:
1.党的百年奋斗史
2.党的目标和信仰,进行设计。
注:2022年以前武纺初试证卷并不会区分专硕与学硕或是划分专业,一般为正方形构图,所有专业考试内容都是一致的。
2023年:
《发现武汉》为题进行设计
注:环境设计、公共艺术设计、工业设计考查专业快题,视觉传达设计、纤维艺术设计、数字媒体设计、动画方向考查装饰画设计,武汉纺织大学在画面呈现上更偏向于具象类装饰画。
复试考试
复试总成绩=专业课笔试成绩×40%+外语能力测试成绩×20%+综合素质面试成绩×40%
成绩计算方法
成绩计算方法: 总成绩=(初试总成绩÷5)×60%+复试总成绩×40%
历年报录比、分数线、录取人数
武汉纺织大学近三年学硕、专硕分数线
2020年:
学硕347、专硕355
2021年:
学硕346、专硕346
2022年:
学硕361、专硕361、服装学院(专硕):369分
注:2022年仅服装学院自主划线
2023年:
学硕362、专硕362
武汉纺织大学近三年学硕、专硕复试分数线
2020年:
1.传媒学院
学硕:艺术学理论356分、设计学354分
专硕:363分
2.服装学院
学硕:350分
专硕:355分
3.艺术与设计学院
学硕:347分
专硕:全日制:357分、非全日制355分
2021年:
学硕:艺术学理论362分、设计学346分
专硕:全日制:346分、非全日制:346分
2022年:
学硕:365分
专硕:370分
2023年:
1.传媒学院
学硕:365分
专硕:364分
2.服装学院
学硕:382分
专硕:370分
3.艺术与设计学院
学硕:365分
专硕:370分
武汉纺织大学近三年学硕、专硕录取人数
2020年:
1.传媒学院学硕:艺术学理论9人、设计学1人专硕:11人
2.服装学院学硕:15人专硕:74人
3.艺术与设计学院学硕:7人专硕:全日制:73人、非全日制9人
2021年:
学硕:艺术学理论9人、设计学20人
专硕:全日制:156人、非全日制:4人
2022年:
学硕:14人
专硕:117人
2023年:
1.传媒学院
学硕:1人
专硕:22人
2.服装学院
学硕:5人
专硕:164人
3.艺术与设计学院
学硕:14人
专硕:117人
报录比
1.传媒学院
3:1
2.服装学院
4:1
3.艺术与设计学院
3.5:1
理论参考书目
636服装史论
1.《西洋服装史》(第2版),李当岐编,高等教育出版社,2005 年。
2.《中国服装史》(第1版),袁仄编,中国纺织出版社,2005年。
637设计史论
1.《世界现代设计史》(第2版),王受之主编,中国青年出版社,2015 年。
2.《中国工艺美术史新编》(第2版),尚刚主编,高等教育出版社,2015年。
640数字媒体艺术理论基础
1.《数字媒体艺术概论》(第4版),李四达著,清华大学出版社,2020年。
866设计基础
1.《室内快题设计(普通高等教育“十二五”规划教材)》,王东辉著,中国轻工业出版社。
2.《景观设计手绘技法从入门到精通》(第2版),贾新新,唐英主编,人民邮电出版社。
3.《装饰画》,李如冰,廖国臣著,易平编,中国纺织出版社,2020年。
4.《产品设计手绘技法》,(荷兰)艾森(荷兰)斯特尔,译者:陈苏宁, 中国青年出版社,2009年。
867服装设计
武汉纺织大学艺术与设计学院的设计学办学历史始于1983年,开设了染织美术和服装设计专业,是华中地区最早创办艺术设计专业的院系之一。后成立服装系,2001年从服装学院独立出来成立艺术系,2005年在原艺术系基础上成立艺术与设计学院。设计学科于2003年获批硕士学位授权,2006年获批湖北省重点学科,2012年获批湖北省一级特色重点学科。2015年作为主干学科获批湖北省“时尚创意文化”优势特色学科群。2018年入选湖北省“双一流”学科建设项目的“国内一流学科建设学科”。2020年,艺术学理论一级学科硕士点并入艺术与设计学院。目前,学院有艺术学理论和设计学两个一级学科硕士点。
1.《基础服装设计》(第2版)刘晓刚,崔玉梅著,东华大学出版社,2015年。
院校优劣总结
武汉纺织大学交通便利,位于武汉市中心,校园人文关怀文化氛围好,师资力量强大,艺术设计类考研复试不歧视本科学历。
END
更多与艺术设计考研相关的问题
可联系专业老师
微信扫码咨询:
徐老师:15927396805
陈老师:18971250279
田老师:19945021706
















































































