这样常见的Blender建模问题,你遇到过没?
广州/设计爱好者/2年前/187浏览
版权
这样常见的Blender建模问题,你遇到过没?
Blender注意事项和建模技巧
一些注意事项和建模技巧,可以让你的建模更加高效和精确,希望对你有所帮助!
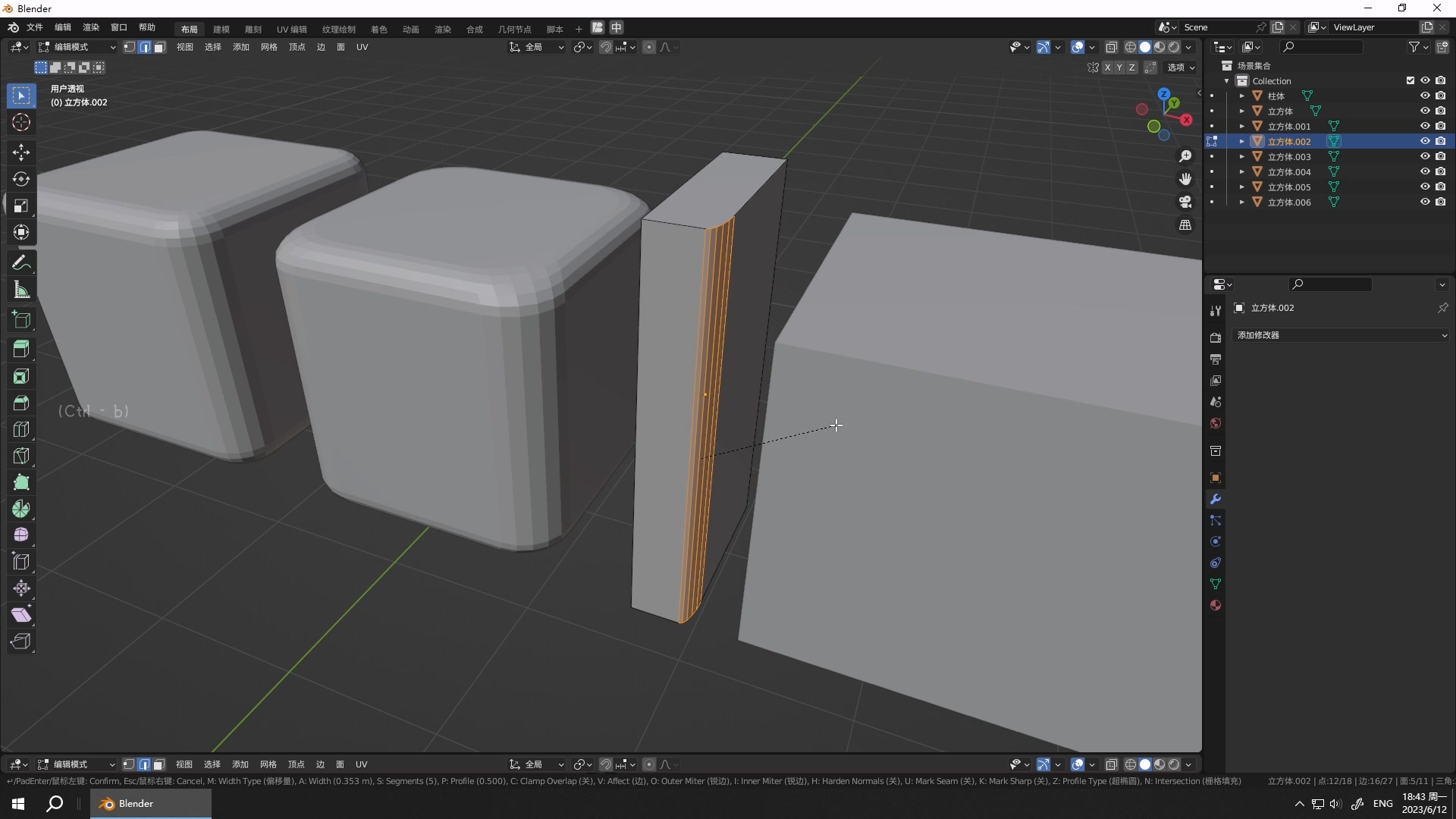
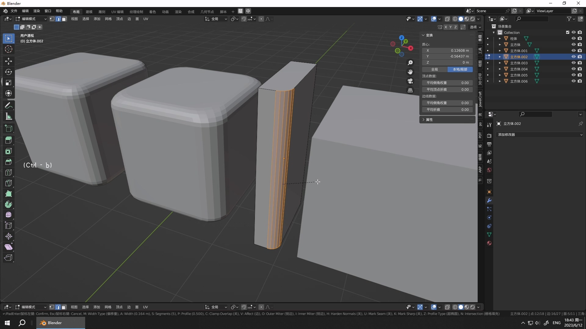
- 编辑模式下,A.立方体先倒角竖边,再倒角横面;B.立方体先倒角横面,再倒角竖边;A布线比较好。
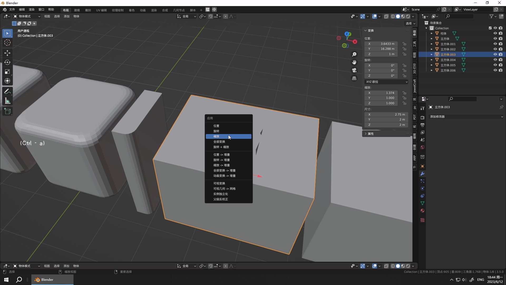
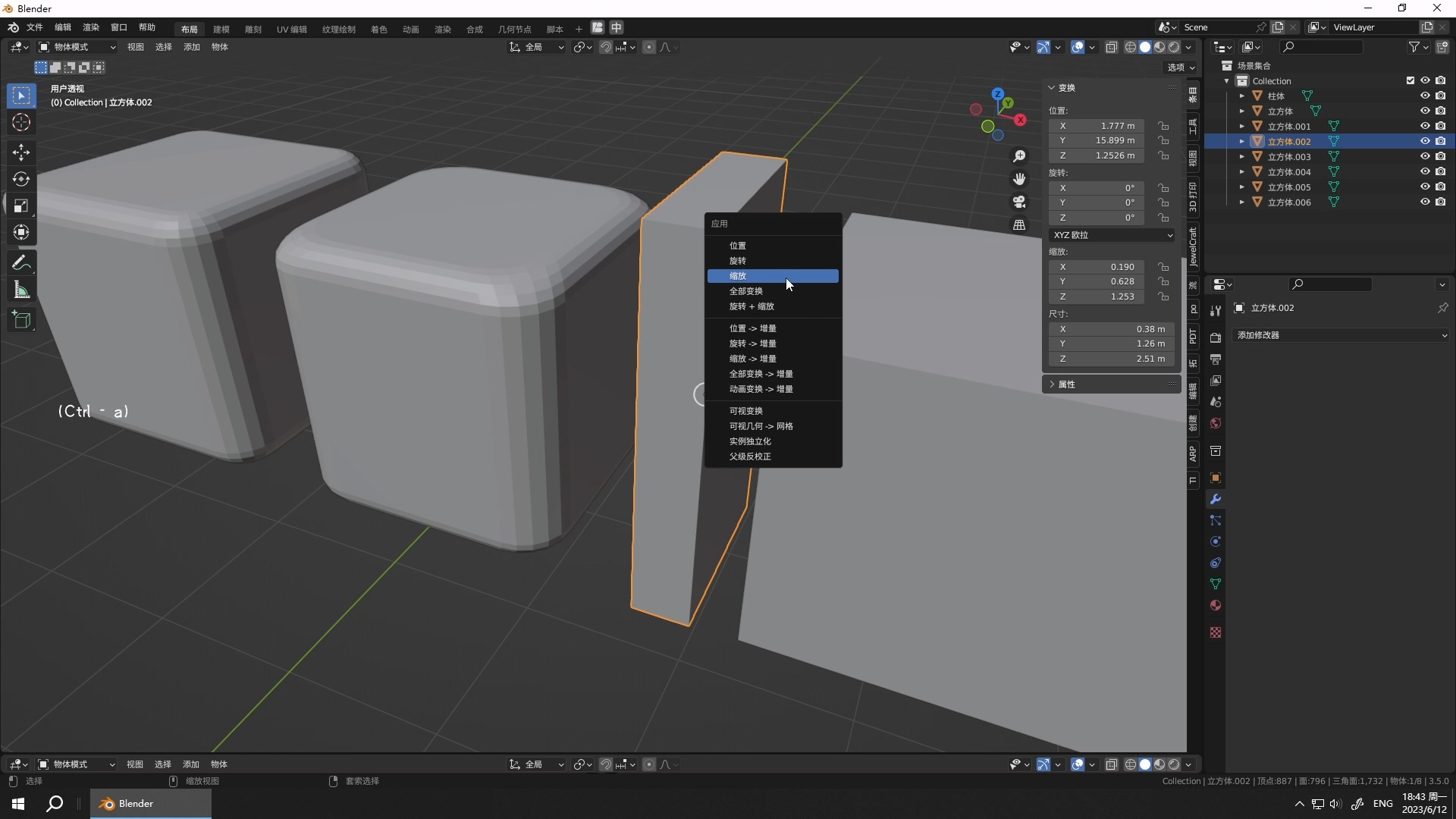
- 出现倒角这种问题,进行物体缩放时,一般是没应用缩放(在编辑模式进行缩放除外);倒角前,需要在物体模式先应用缩放,再进行倒角。
- looptools圆环,出现椭圆圆环;在物体模式,应用下缩放,编辑模式,再一次looptools圆环。
- looptools圆环前,尽量创建奇数边。
- 实体化修改器,勾选均衡厚度,就有均匀的效果。
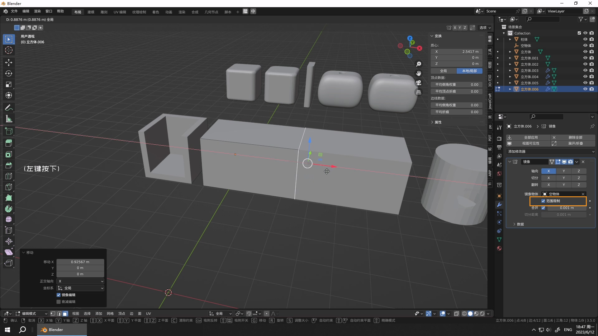
- 镜像修改器,勾选范围限制,可以让移动面时自动吸附,更加方便快捷;添加表面细分修改器,当进行面缩放,物体明显有条硬边,吸附接触面尽量去删除,物体的硬边就消失了。
Blender建模常见问题与技巧!https://www.bilibili.com/video/BV1Nh4y1V7bA/
如果有其他问题或想法,欢迎在评论区留言,一起交流学习!
2
Report
声明
1
Share
相关推荐
in to comment
Add emoji
喜欢TA的作品吗?喜欢就快来夸夸TA吧!
You may like
相关收藏夹
Log in
2Log in and synchronize recommended records
1Log in and add to My Favorites
评论Log in and comment your thoughts
分享Share

















































































