敏捷调研和自助POS机动态引导系统升级
历史项目整理第二弹
前言
7FRESH 生鲜超市(简称“七鲜超市”)是京东旗下自营超市,是全渠道新零售板块的排头兵,通过线下前置仓+线上渠道服务,为消费者日常生活所需提供一站式购物体验。笔者在 2019年-2021 年初负责线上 APP 和线下门店多媒体设备界面交互设计,这也是我初次接触到除手机/电脑之外的终端载体设计。
7FRESH POS 机面向消费者自助结账的场景,90% 到店用户会选择自主扫码录入商品完成结算,整个流程力求“去导购化”,一方面节省人力投入,另一方面提升时效和坪效,是 7FRESH 线下购物体验的关键触点。此次 POS 机改版项目由 7FRESH 业务部、用户研究部和设计部联合共创,本文将详细介绍如何通过敏捷调研的方法,快速了解用户使用现状、定位体验问题。
一. 调研阶段
调研前,我们需要综合权衡目标、时间、人力成本投入产出比,选择最优调研手段。本次我们采用的是线下敏捷调研为主 + 线上数据分析为辅的方式:
1、线下:观察和记录现有产品与用户互动过程,横向拉齐对比市面上主要竞品的解决方案,分析体验卡点、差异点和优劣势;
2、线上:通过分析POS机埋点数据,如点击率、支付方式占比,流程各节点之间的平均停留时长、页面跳出率等来辅助决策。
线下调研实施大致分为三个阶段:
01 前期筹备
第一步选址,我们从北京8家门店中选择首家旗舰店(大族广场店)和当时刚开业新店(首创奥莱店),分别侧重老用户和新用户两大人群进行调研。
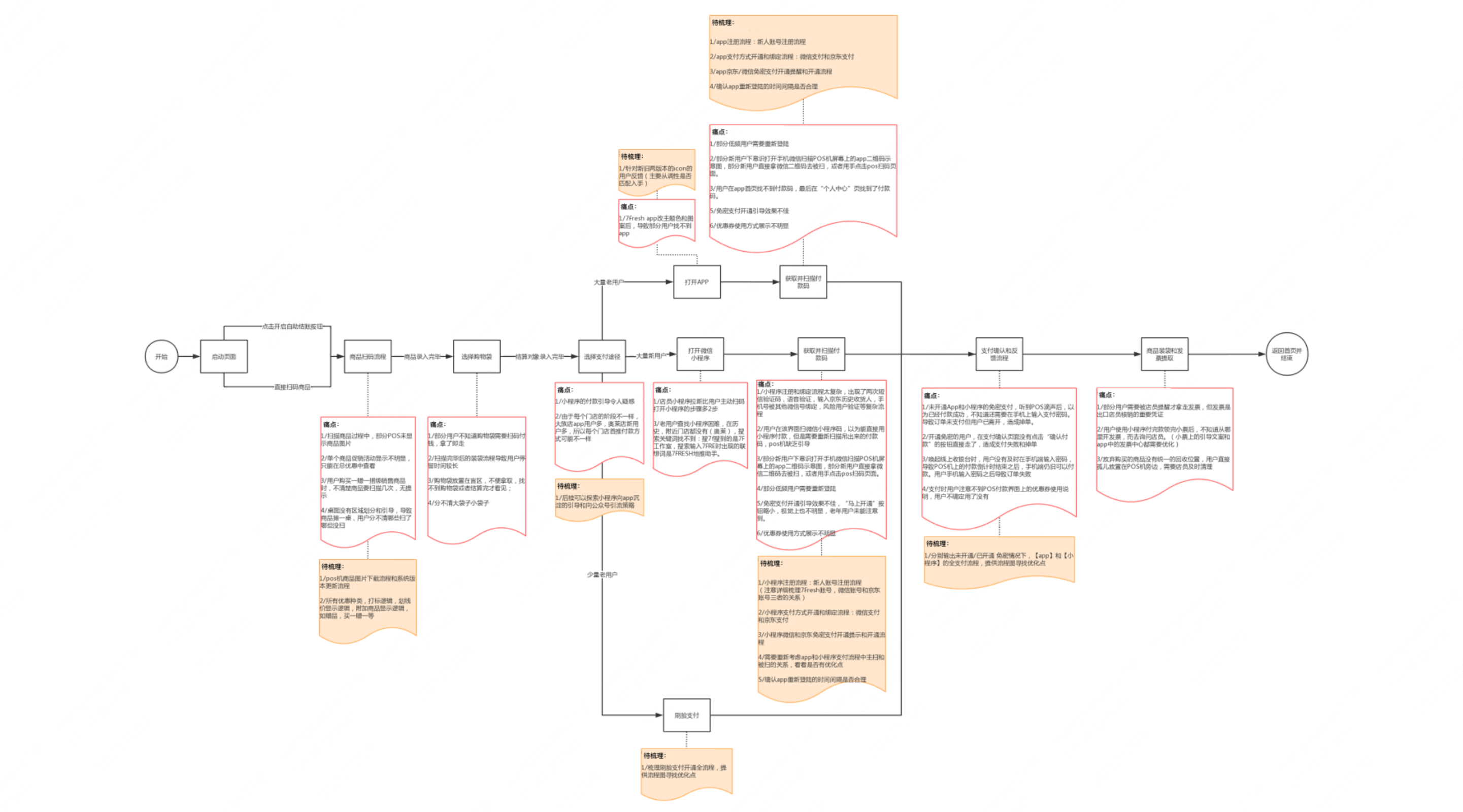
第二步,缩小关注点范围。自助POS机应用于线下门店场景,涉及用户、店员、商品、终端、物料、环境等多种影响因素,为了更加聚焦人机交互场景,我们排除了前后文和环境干扰因素,将观察范围限定为从用户进入结算区到完成结算期间所有与POS机发生关联的用户行为。同时梳理POS机现有的主干/分支流程,从功能的优先级、现状满意度进行组内评估,初步划定重点观察范围:新人注册,商品录入,支付结算,店员引导。
第三步,就调研的方式方法达成组内共识。用研同学在组内周知研究目的、对象、人员分工,分发拦访脚本物料、统一记录格式和现场注意事项等,同时也普及了一些必要田野调研技巧,如拦防时机、话术、现场速记法、用户的典型行为特征 (如:对同款商品多次扫码、赠品忽略扫码等)、需重点留意的用户卡点信号:
- 用户明显停顿的节点
- 用户求助店员的节点
- 用户耗费时间最长的节点
培训的意义在于让组内不同角色的成员站在同一起跑线,保证高效实施,规范最终产出结果。
02 情景调查
我们采用“调研-讨论”交替的形式推进工作,在现场观察记录0.5h, 典型用户拦访用户+店员拦访0.5h,过程中通过语音记录、拍照、视频录制,关键词等方法进行速记,结束后将这些零散的信息串成完整的用户角色场景记录存挡(谁-在什么情况下-进行什么操作-遇到什么问题-如何解决的),然后组内成员汇总复盘 1h,及时调整下一轮调研侧重点,这样循环3-4轮,直到没有新发现为止。
03 整合共创
实地调研结束后,我们需要将各方收集的问题整理成表格,对问题进行类型划分、严重等级判定以及处理优先级排序,并逐一讨论可能的解决方向。需要注意的是:问题严重等级和处理优先级并不总一致,比如有些问题严重等级高,但出现频率低、覆盖范围小、研发成本高,则优先级就不一定高,甚至不需要处理。
通过问题汇总,我们将本次版本需要优先解决的痛点和机会点梳理在简易用户体验流程地图中,前期调研结果和优化方向一目了然。
二、设计阶段
策略1:更清晰的页面框架和信息层级
POS机与移动设备一个显著区别就是屏幕面积大,视焦内可捕捉信息密度小,想要阅读整屏信息需要依靠视焦进行更长距离动线移动,因此我们需要更清晰的页面框架,同时提升单位区域信息传达效率。以商品扫码录入页面为例,页面框架上,自上而下对功能区进行更加明确的划分,避免信息展示和操作区域杂糅;对于分支功能提供两种容器承载:独立支线模态对话框(如手动输入条形码)和主线中间流转态半浮层(比如支付过程中提示输入密码);在信息层级上通过信息分组、强化主次信息对比等方式,让整个界面看起来条理清晰。
策略2:更贴心的动态引导和操作反馈
大屏设计常常需要通过动态效果吸引用户注意力,有效的动效设计在于:在合适的时间、合适的位置,以简洁有效的方式进行用户行为引导,避免过度设计,下面是一些优化实例。
优化点1: 待机页面扫码引导
改版前的待机页面,默认状态是全屏轮播广告,用户需要点击屏幕激活商品列表页面,新用户通过阅读顶部文字才能大致理解操作方法,而底部的引导图没有起到很好的引导作用,有些年纪大一点用户甚至拿微信扫引导图里面的假条形码图形。动效比静态图形和文字更易让用户快速理解复杂操作步骤。我将待机页面和用户引导合并至首屏,并且动效演示的形式为用户示范扫描商品操作方法,版式分有广告和无广告两种 。
优化点2: 商品列表动效逻辑优化
旧版扫描商品录入时,每扫描一个商品会在屏幕中央闪现商品方形卡片,然后再缩小为商品列表。看似是一个比较明确信息反馈,但在实际的操作过程中,这种动效的出现明显减慢了用户操作效率,造成不必要的时间浪费。改版中,我将原有的动效删除,让所有变化的视觉焦点始终集中在列表的最上方,最终定义了四种卡片基础动效:
1/新增商品:在列表顶部展开出现;
2/一物多件:使用同一张卡片微放大效果;
3/买赠商品:主商品和赠品合并为同一张卡片;
4/沉底商品再次加购:商品卡片由底部滑动至顶部
优化点3: 跨端操作引导的多维触达:动效+声音+触感
当用户选择用付款码支付时,需要在手机App中先调出付款码,然后将付款码对准POS机扫描区,扫描成功后会激活手机端的支付密码输入界面并完成支付,这里出现了一次跨端操作,调研中,很多用户扫完付款码就走了,特别是当他们看到旧版引导页面出现的“微信支付logo的“小对勾”就直观觉得支付完成了,造成了很多未付款掉单的情况,这是由于从POS机转到手机的操作引导不够明确。
优化版中我采用了动效+声音+触感三维触达的方式,用户扫描付款码后,半浮层动效提示手机输入密码,同时POS机声音提示:“请在手机上输入支付密码”,此时手机震动一次并自动换起密码输入页面,由此完成跨端引导,结算完成后也通过语音的形式提醒用户带走购物凭证。
优化点4: 关键购物节点的Toast提示
在调研中我们发现,用户在录入商品的过程中最关注价格和优惠信息,改版优化针对一些共性卡点进行促销信息提示,比如当用户扫描买一赠一商品时,Toast提示:“赠品也要扫描哦”;当命中5件7折的时候,会提示“已达成优惠立减X元”,让用户始终对折扣有较强的感知。
购物袋是付费商品,由于线下设备诸多因素限制,目前购物袋需要手动录入,我设计了一种弱提示:当监测到商品数量大于等于5时(可能需要购物袋),购物袋加购按钮处显示气泡引导,2.5s后自动消失,同一次购物流程只展示一次。
策略3:更简洁的操作路径,降低学习成本
我们通常讲到的易学性指:支持新用户快速学习,完成简单任务,页面方便被记忆或重新学习,而且使用一段时间后可以挖掘更多高级功能。
手机支付在操作方式上有“主扫”和“被扫”的区别,主扫就是消费者使用手机扫描商户提供的收款码;被扫就是消费者提供付款码供商户扫描。旧版POS机仅提供被扫的支付方式,对于习惯于使用微信扫码支付的新用户来说,学习成本较高。
通过对市面上POS机的调研以及技术分析,笔者了解了主扫和被扫的主要优劣势,总体来说,被扫的安全性更高,但是流程长,教育成本高;主扫建立于微信/支付宝的长期教育,学习成本低,且对于小程序用户来说流程很短,支付流程始终手机端,没有跨端引导的问题。
最终考虑到新老用户兼容,我决定采用优化支付方式为:二维码主扫+被扫为主,刷脸支付为辅(使用人数仅占7%),同时强化被扫流程动态引导(打开App→调取付款码→扫描),降低学习成本。
最后不得不提一下专门为门店常客提供的两种快捷支付方式:“刷脸”和“摇一摇”,均可以将付款流程缩减至短短的3步。这属于产品的魅力功能,能够激发超出用户预期的兴奋点,进而提升产品满意度和粘性。
总结
我们回顾一下今天的分享主题,敏捷调研的方法通过合理的访问地点,时间,样本设置,以较小的成本获得较大的且具有代表性的信息量,在设计中可以帮助我们快速定位到用户实际痛点,对于快速迭代中的产品是行之有效的调查验证工具。

















































































