生物发酵展同期-制药企业设施设备运维管理与节能减排专题会议
生物发酵展同期-《制药企业设施设备运维管理与节能减排》专题会议,制药行业设备种类繁多、性能各异,为保证药品生产过程与
生物发酵展同期-《制药企业设施设备运维管理与节能减排》专题会议
2022年12月2日 上海·新国际博览中心
药企免费参与
一、会议背景
制药行业设备种类繁多、性能各异,为保证药品生产过程与质量符合GMP要求,设备管理工作尤为重要。为此国际生物发酵展携手蒲公英,特邀请勃林格殷格翰首席工程师分享《制药企业设施设备运维管理》专题,会议面向制药企业中生产部、工程部、项目工程部、质量部、采购部等相关部门的人员。同时我国生物发酵产业产品总量居世界第一,是名符其实的发酵大国,十三五期间,产业进入了深度调整的新常态阶段。作为高污染高耗能的发酵行业面临调整结构、优化升级、科技创新对行业发展的作用更加显著。 本次会议将从制药企业生物发酵工厂设计、过程优化控制、发酵消毒及废水处理等方面进行分析探讨,打造从概念、设计、自控、装备、环保的一站式交流平台。
二、组织方式
1、主办单位:蒲公英(长三角-苏州)医药服务平台
国际生物发酵展
承办单位:苏州豚鼠科技有限公司
苏州莱伯曼医药科技有限公司
协办单位:河北天俱时高新技术装备有限公司
支持媒体:蒲公英、药视网、药聘网、蒲公英圈
2、会议地点:上海新国际博览中心
三、日程安排及讲师(详见附件一)
讲师:倪坚宏 上海勃林格殷格翰药业有限公司首席工程师,耕制药行业37年,拥有超过25年知名外资药企工程、设备管理经验,精通公用设施设备及固体口服制剂设备的改造优化工作。参与并主导多个项目的新建、验证工作,对于认证过程和运维中的重点、难点有着丰富的经验积累。
讲师:郭美锦 华东理工大学生物反应器工程国家重点实验室教授、博士生导师,中国科协“科创中国”生物医药产业技术服务团主任。
讲师:高志强 高级工程师,发酵工艺设计专家。河北天俱时高新技术装备有限公司总工程师,拥有丰富制药工程设计及项目实施经验。
讲师:田林升 高级工程师,控制发酵染菌技术专家。河北天俱时高新技术装备有限公司总经理,擅长医药、新材料、氨基酸、酶制剂等行业的发酵染菌控制与项目管理。
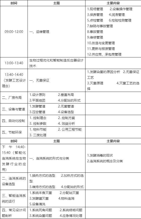
附件一: 日程安排
BIO CHINA 2022生物发酵展作为生物发酵行业发展风向标,展会将围绕,食品、乳制品、功能食品与饮料、医药(疫苗、抗生素、蛋白等)、细胞工程、基因工程、生物药、化药、中药、生物农药、生物肥料、发酵饲料、传统发酵、化工(精细化工、医药中间体等)、日化品、生物资源提取、生物能源等生产企业所需的各种生产、加工、检测设备及相关辅助设备等产业化中的新产品、新技术、新装备、新工艺为主要展示内容,此次展会将设六大特色专题展区,包括“生物发酵产品展”、 “生化仪器及实验室设备展”、 “生物医药先进技术装备展”“生物发酵饲料与装备展”、 “营养食品与益生产品展”、 “酵素产品与技术装备展”。
制药企业设施设备运维管理与节能减排专题会议详询信息可向生物发酵展组委会周彬13167144125了解更多!













































































