拒绝来回改稿,设计师数据指南
第一次写点东西,本用作公司设计分享,今天也分享给大家,请多指教~
背景
最近到了某个游戏公司负责社区产品的设计。发现这么老牌的公司的设计团队居然没有数据验证体系,之前的设计大部分是基于借鉴"抄" 竞品 + 主观审美臆断。这就势必出现一个严重的问题,设计组的话语权丧失!
各位脑补一下场景,一群同事围着你的电脑屏幕指点江山,众说纷纭……
你自己憋半天,也找不出理由说自己为什么要这么设计,只是单纯觉得好看?(这太无力了)
直接抄竞品的?(也不是不行至少说找到一个经过验证的设计方案,但我tm作为设计师的存在意义去哪了?)
...
这些问题,排除一些人际关系,办公室政治,很多原因都是基于数据验证体系的缺失!

什么是数据驱动设计
设计的价值如果只是停留在好看,那美的价值又如何衡量。
设计是以累积的数据研究结果为支撑的。在设计过程中,设计决策是基于数据和用户行为研究的。精细的用户体验设计包含对体验本身的评测研究。而只有数据才能映射出有价值的评测结论。用户的行为和反馈有助于产品设计师验证其发现、假设和评测结果。这些数据可以帮助产品团队了解其目标用户,发现用户痛点,发掘新的趋势,支持数据驱动的设计,并确保团队前进方向的正确性。用户数据可以直接推动商业成果的提升。通过数据驱动设计,以提升用户体验,被证实是切实可行的方法。
说白了就是我基于你的需求,通过提出设计假设方案,并通过上线后的数据进行验证总结归纳,形成我的闭环验证体系,为以后采取何种设计方案提供数据支撑。

为什么要用数据驱动设计?
主要是大环境下互联网早就过了野蛮生长期,靠ppt融资的时代早就过去,做的是精细化迭代,你的每个设计必须能为业务产生价值,说白了就是你的设计是解决业务的实际问题,提升留存也好,提升转化也好这些都是围绕业务的目标去走。
这并不是说美感没有价值,产品的设计风格是根据你的目标用户而定的,能够在用户不了解你的产品的时候,通过设计的美感一瞬间抓住用户的眼球的,并让用户愿意留下来使用就是美感的作用,它是一个潜移默化的影响,但难以解决短期业务上的问题,所以才会出现在跟需求方进行僵持不下的窘境。
设计师怎么利用数据掌握话语权?
一、搞清楚你的需求
在没搞清楚你接到的需求的来龙去脉的时候,千万别手贱就开始做!
具体业务有很多情况,但基本上离不开这几个核心问题:
这个需求的业务目标是什么?是否符合业务大方向?
为什么要做这个需求?
这个需求的投入与产出是否合理?是否可行的?
有其他更优的方案吗?

二、挖掘设计目标,制定衡量指标
了解需求的业务目标之后,就要去挖掘设计目标了,其实很多时候都设计需求不一定都需要我们考虑设计目标,但我们需要有一个大概的评估,我们进行方案输出之后的这个设计需求,能不能体现我们的设计价值,这个设计价值的衡量指标是什么?*这就是在为设计补充话语权的利器!*
指标的设定应该是具体情况具体分析、做有针对性的设定,指标是对于目标这种抽象化概念的数据化表达,它能为所有参与者形成一个具体的关注焦点,建立一个统一的维度和判断标准,直观反应方案效果与目标之间的差距。指即遵从“VSM“的推导思路。所谓“VSM”是指从 Value(价值) 到 Signal(目标) 再到 Metric (衡量)的过程。
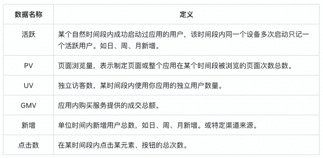
那对于我们设计师来说,常用的数据有哪些呢?
数据主要分2种类型:
基础数据:通过单独计数得到的数据类型,数据由没有设限的整数表现
指标数据:需要通过几个数据进行公式计算形成的数指标数据,多由百分比组成
基础数据:
基础数据,类似浏览量每新有一个用户访问某个具体页面,则表示该页面PV +1,数值是直观、简单的,方便我们对某些数据的总量有一个清晰的认识。基础数据是作为指标数据的原材料,需要经过搭配进行进一步加工
而在基础数据中,常见的数据类型包含:

指标数据:
指标数据的核心就是指标,是我们的分析的关键,定义了指标才有利于我们后续进行设计目标规划!

这些指标需要灵活应用,需要根据目前的业务目标进行埋点设计。
例如,我们想要关注一周内用户在完成注册过程的转化率,即完成新用户注册这个任务。
转化率:一周内新用户完成注册量 / 一周内App下载新增量
或者,我想关注对比上周,这周内用户的增长率没有提升。
增长率:本周新增用户数-上周新增用户数 / 上周新增用户数
...
三、数据分析
那了解这些数据指标后,有什么价值呢?
真正能指导我们去进行设计优化的是数据分析
常用的数据分析有2种
1.对比分析
2.漏斗分析
对比分析
定义:
对比前后数据,通过对比数据的差值,验证设计。
案例:
当前话题页为了提高话题页用户的参与度,在设计侧的可行性方案是通过提高发布按钮的点击率,目前的点击率是11%,此次优化需要提升点击率。

解决方案:
1.视觉上增大按钮面积
2.添加引导性文字
3.新增用户头像吸引用户点击
明确全量发布时间后,就是该优化方案上线的数据,找到对应的指标数据。
建议当数据稳定后,取最近一周的数据的平均值作为核心指标的数据。
改版后数据涨幅为:(20%-11%)/11% =81.1%
以此证明设计侧的优化是有效果的。
漏斗分析
定义:
对某个流程的关键节点进行埋点,将每个路径节点的操作次数或用户数,进行对比,会形成一定的流失现象,这个现象的形态像一个漏斗,因此称之为漏斗模型。
通过绘制的漏斗,找到对应页面的 PV 数据,计算出对应的转化率。
转化率=下一个节点 PV/上一个节点的 PV,通常来说低转化率节点是可优化点。
漏斗的计数单位可以基于用户(UV),也可以基于次数(PV)。
对于偏一次性流程的,例如注册、实名认证等建议使用用户(UV),对于偏非一次性的流程,例如购买、发布等建议使用次数(PV)。
AARRR漏斗分析模型,用来监测整个产品周期的用户价值,经过合理的AARRR漏斗分析模型数据分析,我们可以发现用户在拉新,激活,留存、变现等不同的阶段是否存在的问题,是否可以设计一些实验和方案去优化这个转化,提高产品的转化率,从而才可以提升产品的留存和我们产品的生存概率。
总结
作为体验设计方向的设计师,更应该着重考虑的是为业务赋能,单纯的研究美,在这个时代已经略显单薄,数据分析就是为了剥离主观性的美感判断,挖掘设计价值的本质,从而打造出平衡商业与用户体验的产品。作为设计师,想要夺回话语权,给出站得住脚的方案,除了嘴炮和能言善辩,数据就是你最好的辅助!



















































































