又上线了两个很有用的新功能
北京/UI设计师/4年前/108浏览
版权
又上线了两个很有用的新功能
新功能上线!
是否想要使用设计工具做一点好看的图,但又觉得麻烦而放弃?
是否为流程图感到遗憾,觉得好用但是缺少了一点东西?
这一次,就在这个平平无奇但是又充满着快乐的工作日,你的以上遗憾就将被弥补!

具体内容如下:
1.新增设计资源素材,丰富多样随用随取
2.强大的泳道图上线,解决你的工作难事
下面就来详细了解一下吧~
超级超级超级丰富的设计资源库
谁不想安安静静做一个伸手党呢?只用简单改一改图片就能完成设计,最好资源足够多,满足各类需求,还没有版权风险。
这些,我们都做到了哦~
今后,你只要登录素材广场,点击「设计资源」,就能看到一大波优秀的设计资源:

极其丰富多彩的图标。
不管是最基本常用的,亦或是手势,还是产品 logo ,通通都囊括其中。




有妙趣生动的插画,方便设计师们修改复用。


产品经理、设计师们喜欢的组件库、原型页面也是有的,从此做高保真原型不求人,轻松就能搞定。


样式是不是还可以?点击右上角「使用」,即可保存到自己的空间中使用啦。
虽然第一期已经很丰富了,但我们也明白还有很多进步的空间,后续我们将补充更多的设计素材资源,敬请期待哦~

有点东西的泳道图
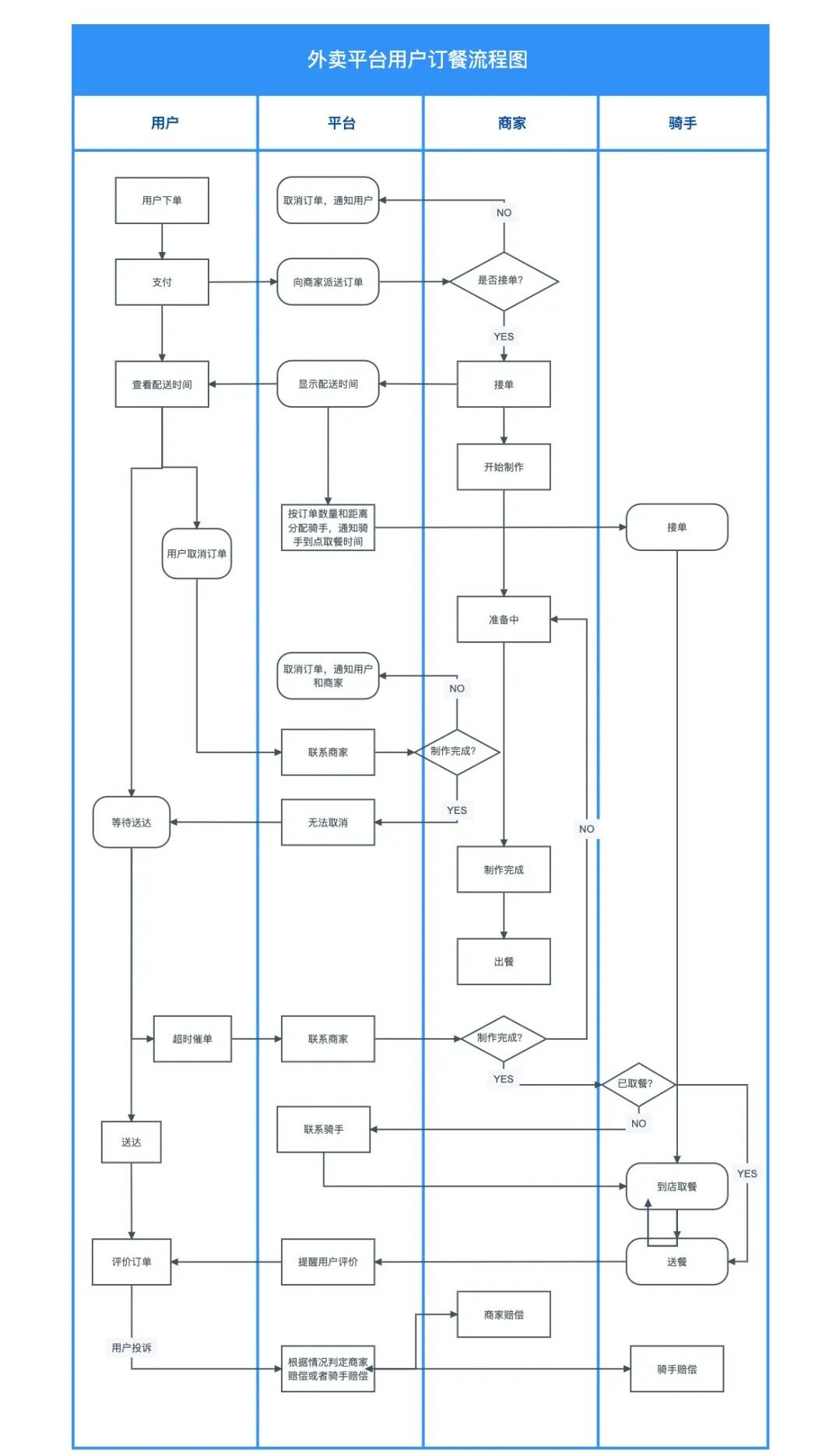
泳道图顾名思义长得像泳池里的赛道,用来表明流程中人和人之间的关系,能够分清每个人的工作范围,以及每个步骤中需要交接什么内容。
像这样:

非常一目了然、直接了当的说明了整个流程,并阐述了每个步骤每个人的任务。
要说重要性的话,堪称流程图中的扛把子,工作中的甩锅防御器。

除此之外,它还可以展现复杂的工作流程:

或是产品使用流程:

目前,我们按照摆放的方向,将泳道图分为了垂直泳道图和水平泳道图。
在左侧工具栏中,就能找到,拖拽即可用~

刀友们,赶紧上墨刀体验吧~之后,我们也将在素材广场上线一波流程图的素材,请大家稍作等待。

2
Report
声明
收藏
Share
相关推荐
in to comment
Add emoji
喜欢TA的作品吗?喜欢就快来夸夸TA吧!
You may like
相关收藏夹
Log in
2Log in and synchronize recommended records
收藏Log in and add to My Favorites
评论Log in and comment your thoughts
分享Share















































































