小白C4D教你做Q版沙发
聊城/学生/5年前/143浏览
版权
小白C4D教你做Q版沙发
小白用C4D教你做Q版沙发
成品图

打开C4D


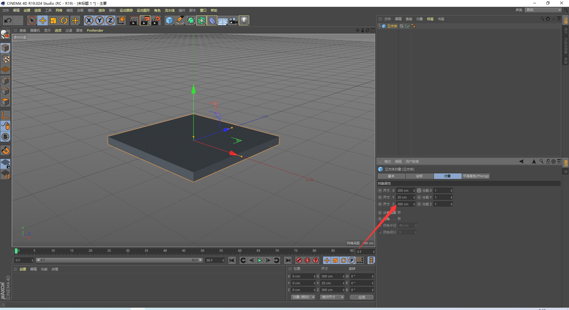
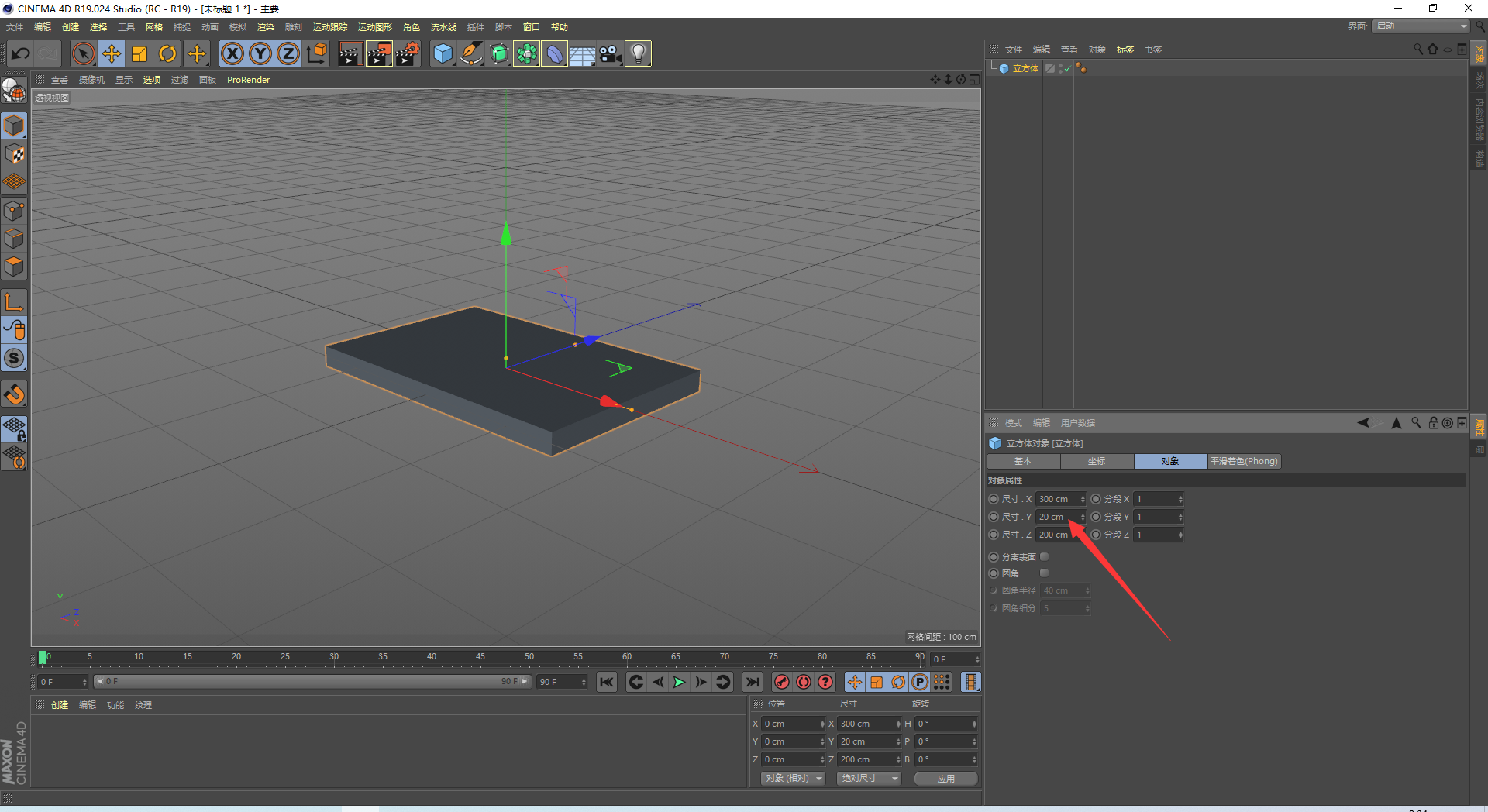
新建立方体

尺寸X设置为300cm

尺寸Y设置为20cm
尺寸Z设置为300cm

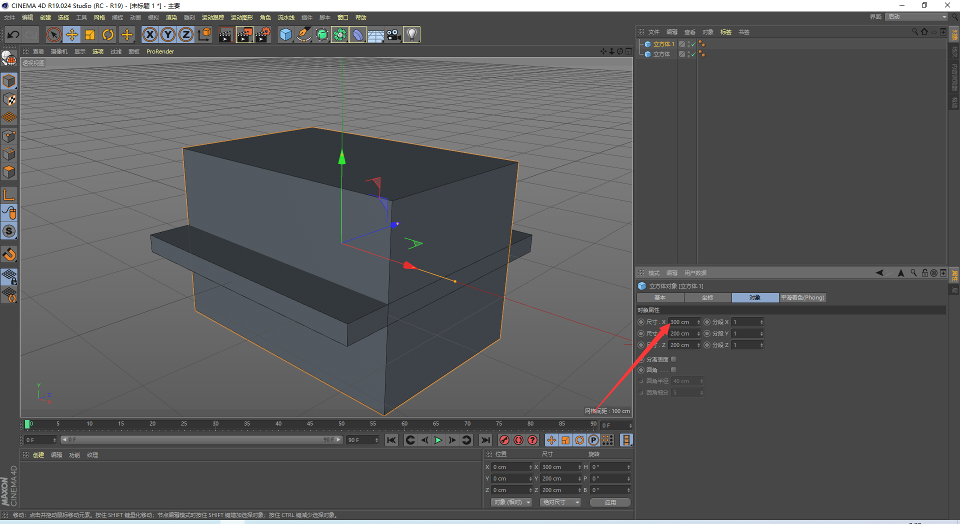
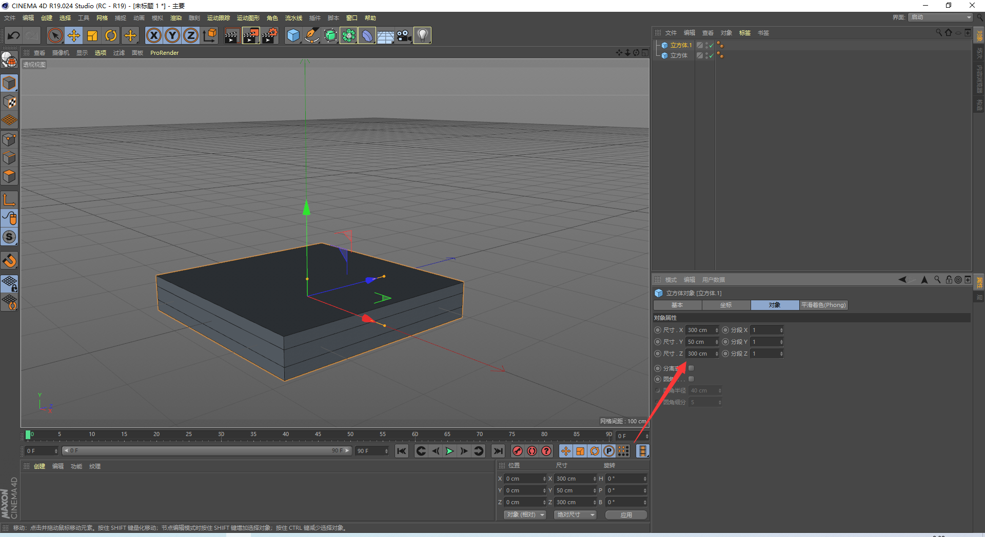
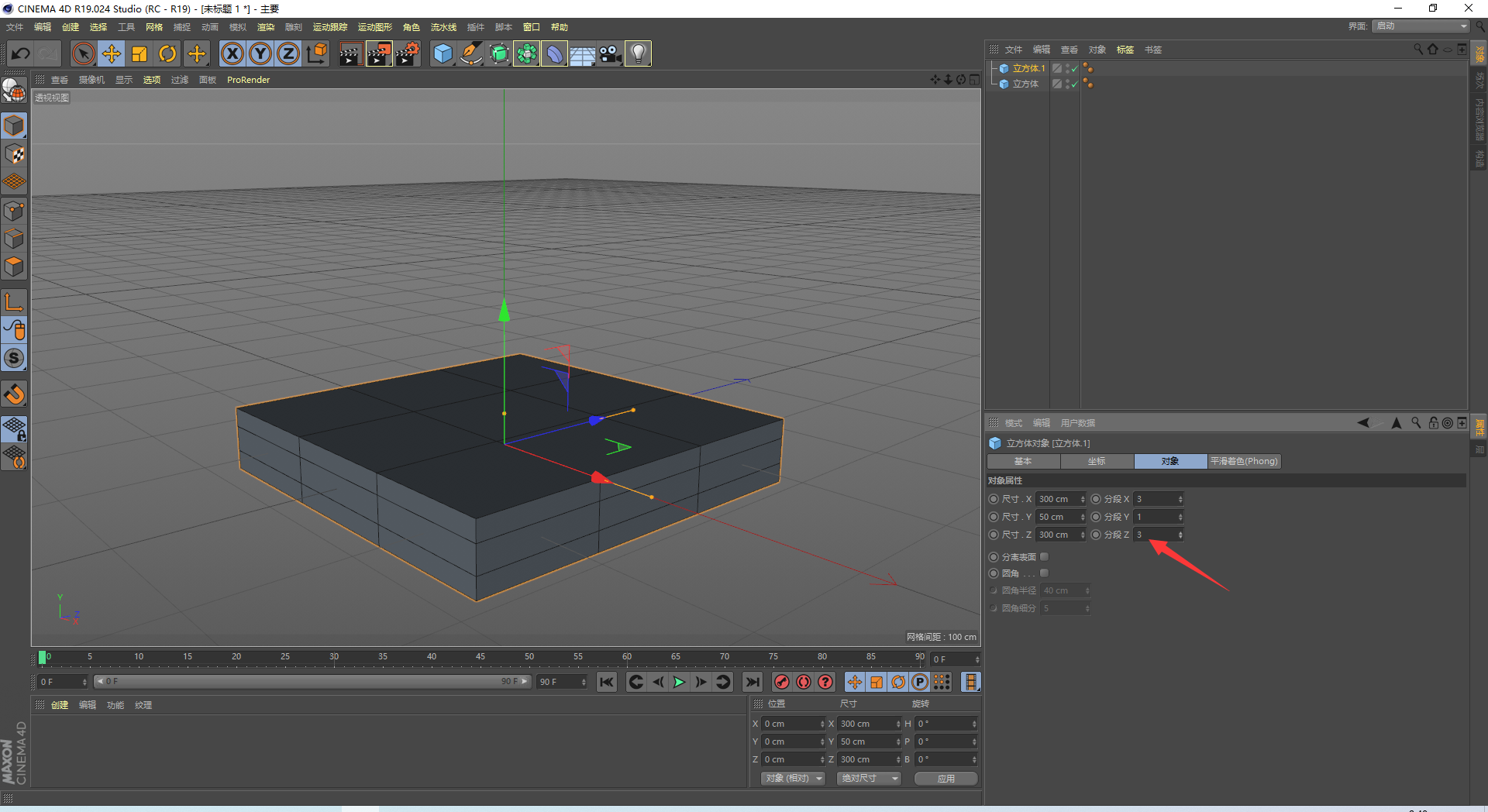
创建立方体

尺寸x设置为300cm

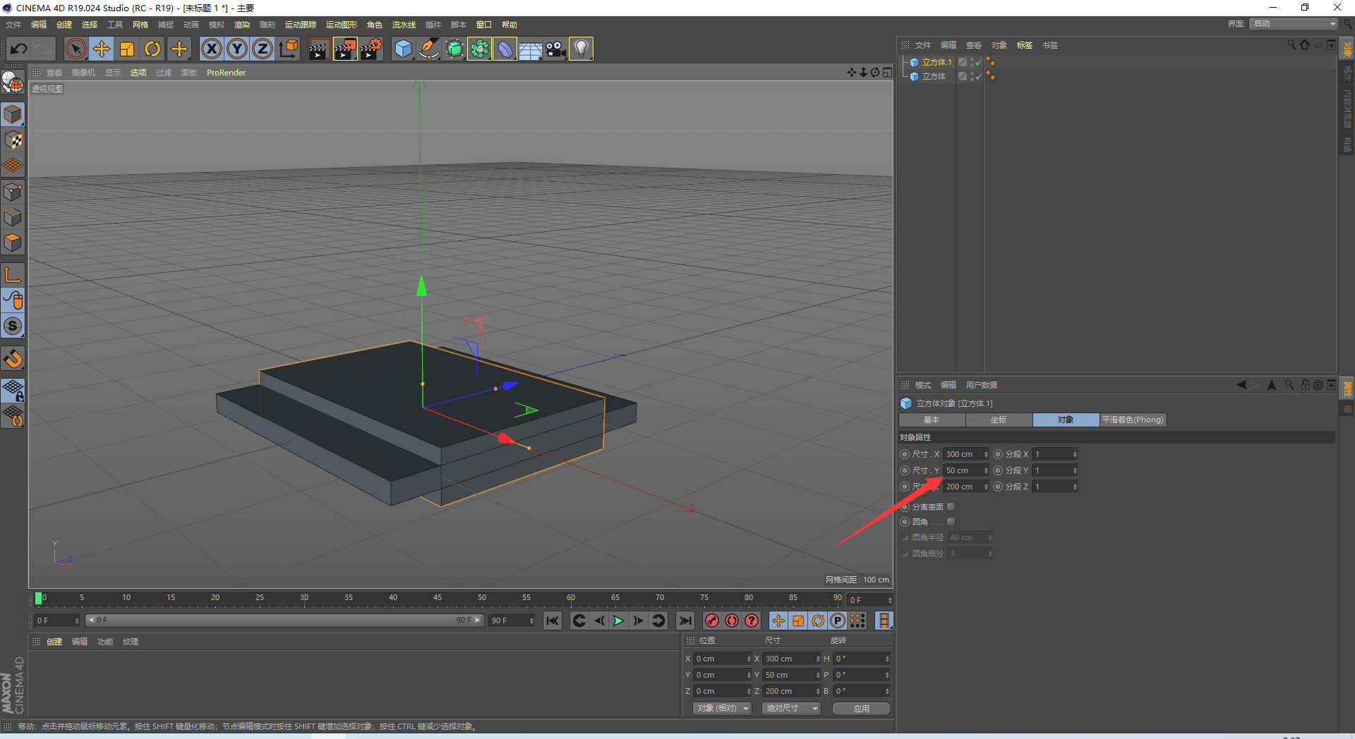
尺寸Y设置为50cm

尺寸Z设置为300cm

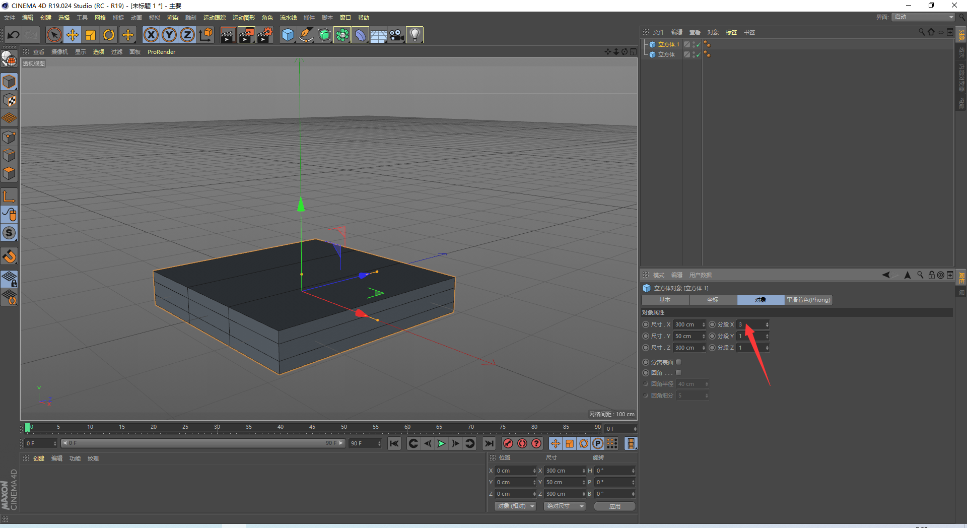
分段X设置为3

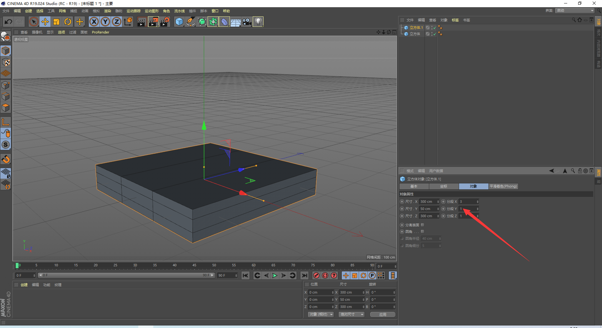
分段Y设置为1

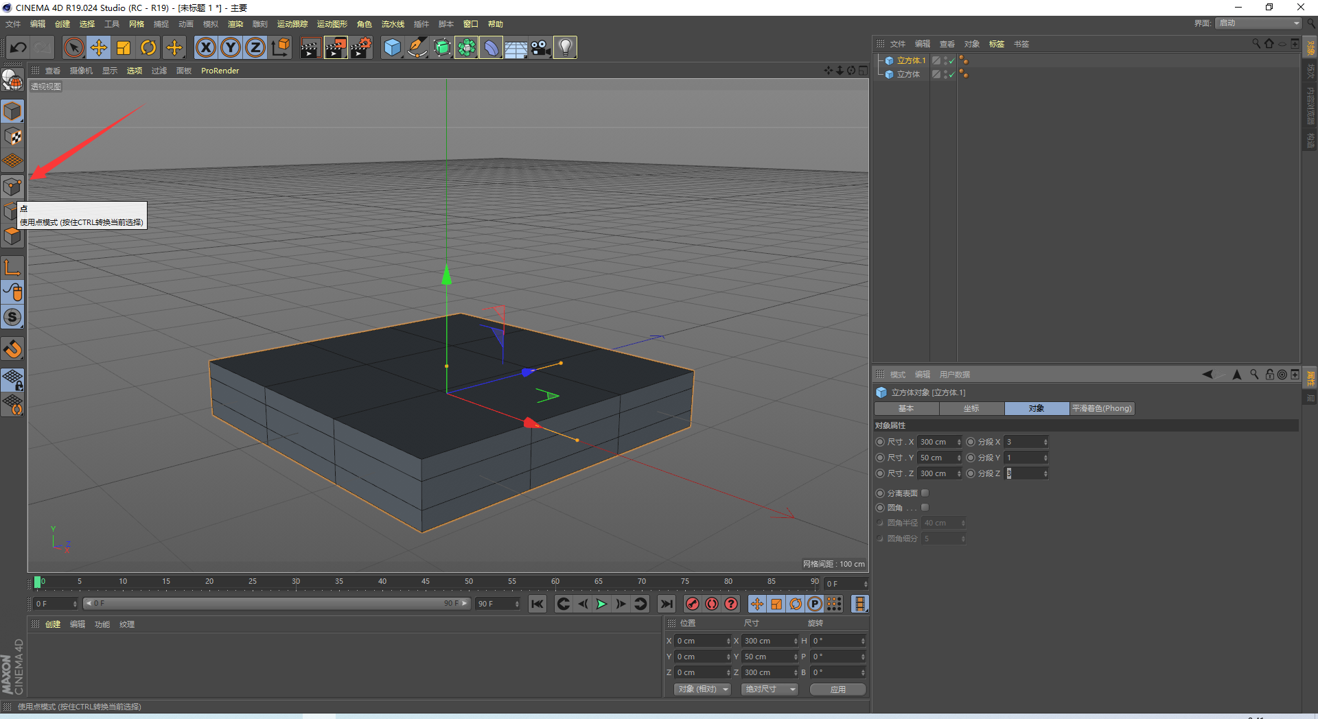
分段Z设置为3
将立方体.1转换为可编辑对象

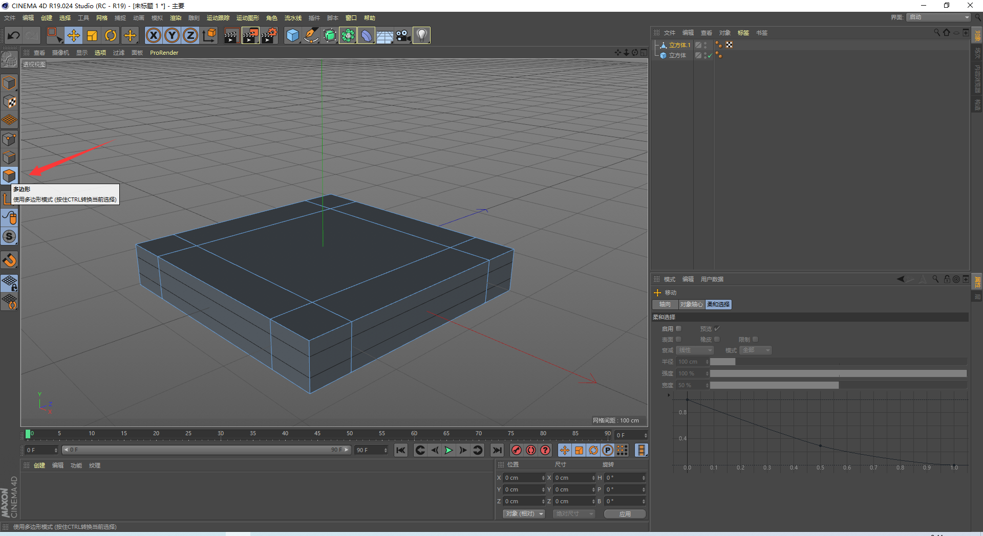
单击点模式

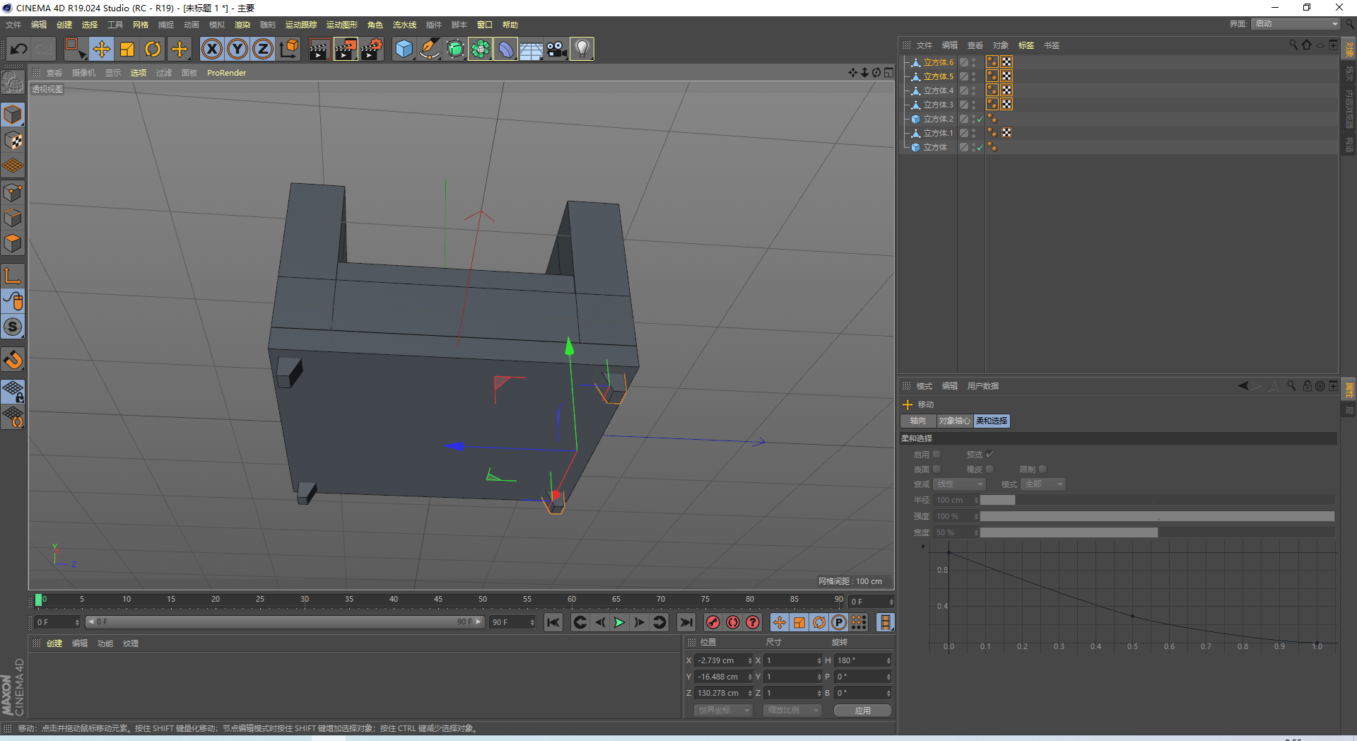
在顶视图中将点调整为这样(如图)

返回到透视视图

单击面模式

选择这样(如图)

按住Ctrl键沿着绿色的箭头向上拖动

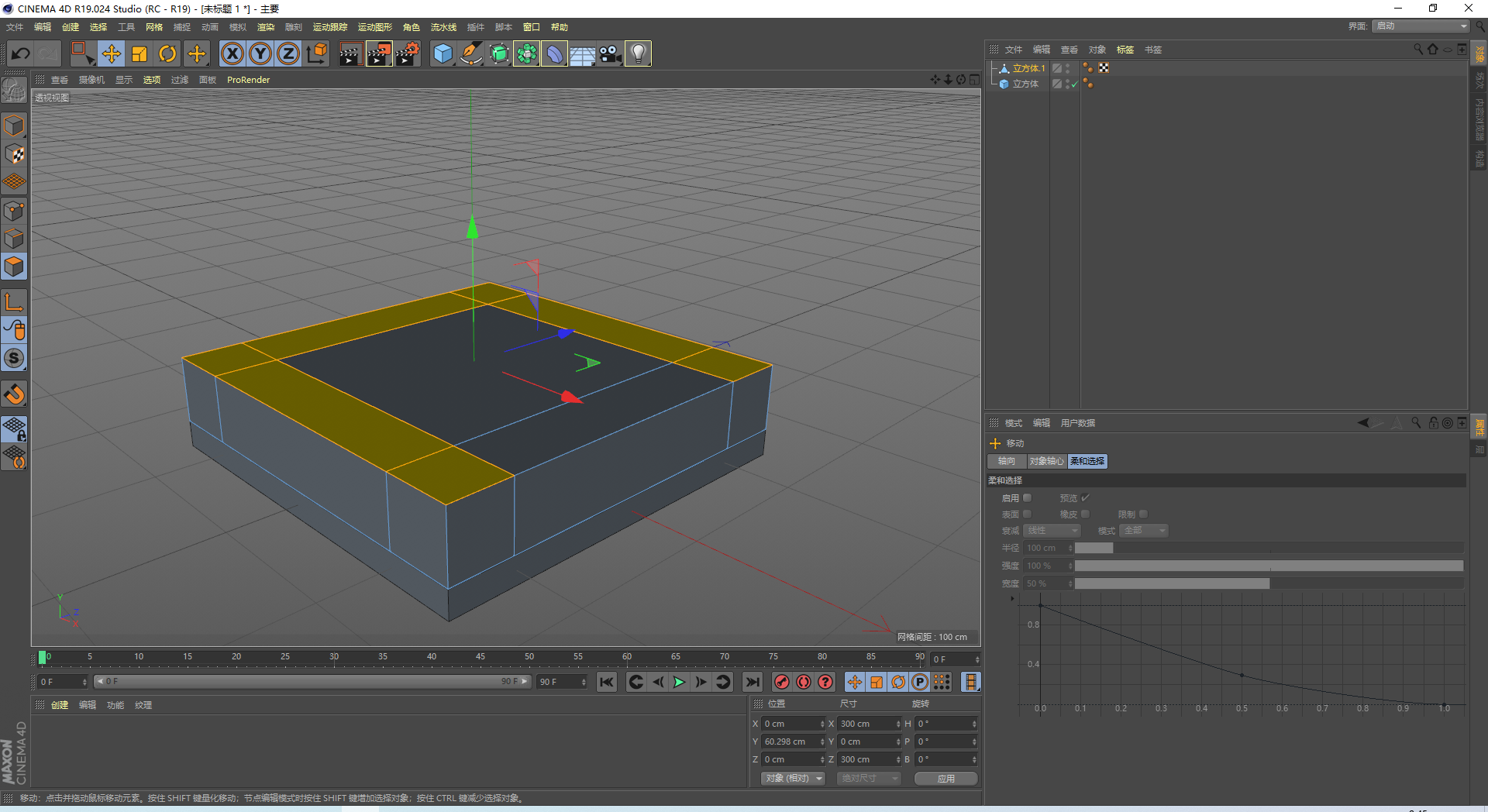
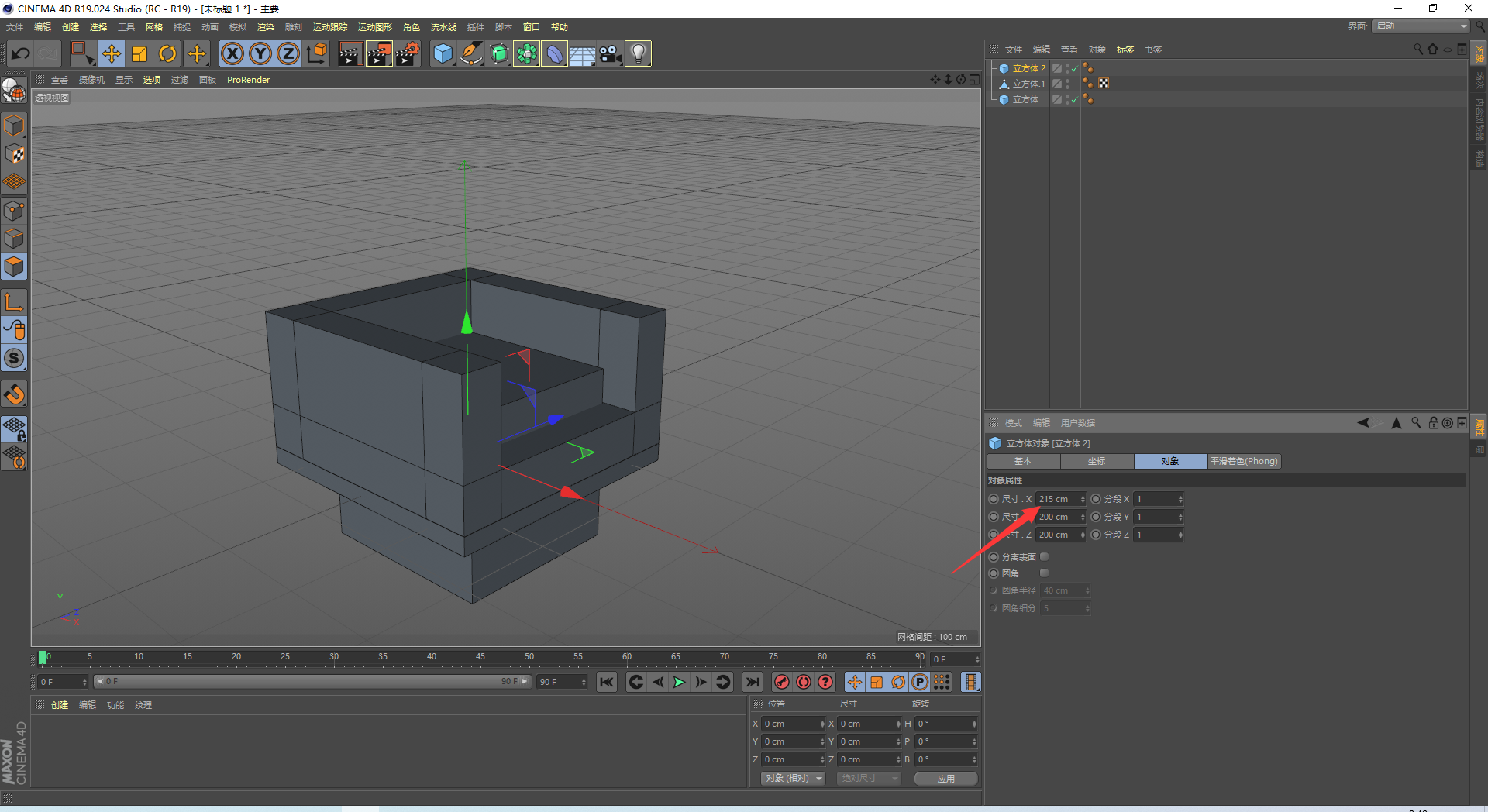
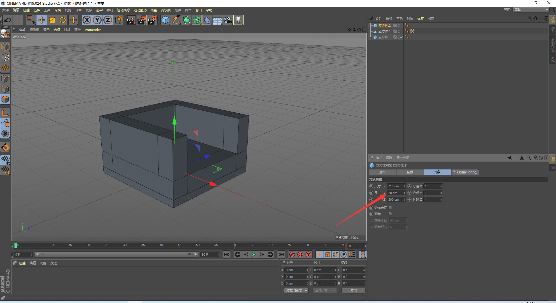
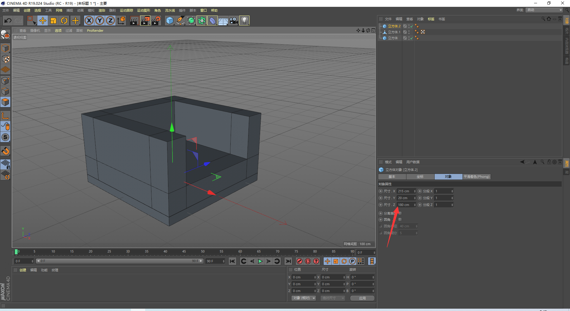
创建立方体

尺寸X设为215cm

尺寸Y设置为20cm

尺寸Z设置为180cm

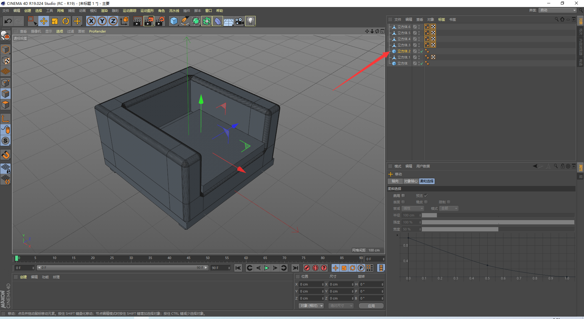
调整位置

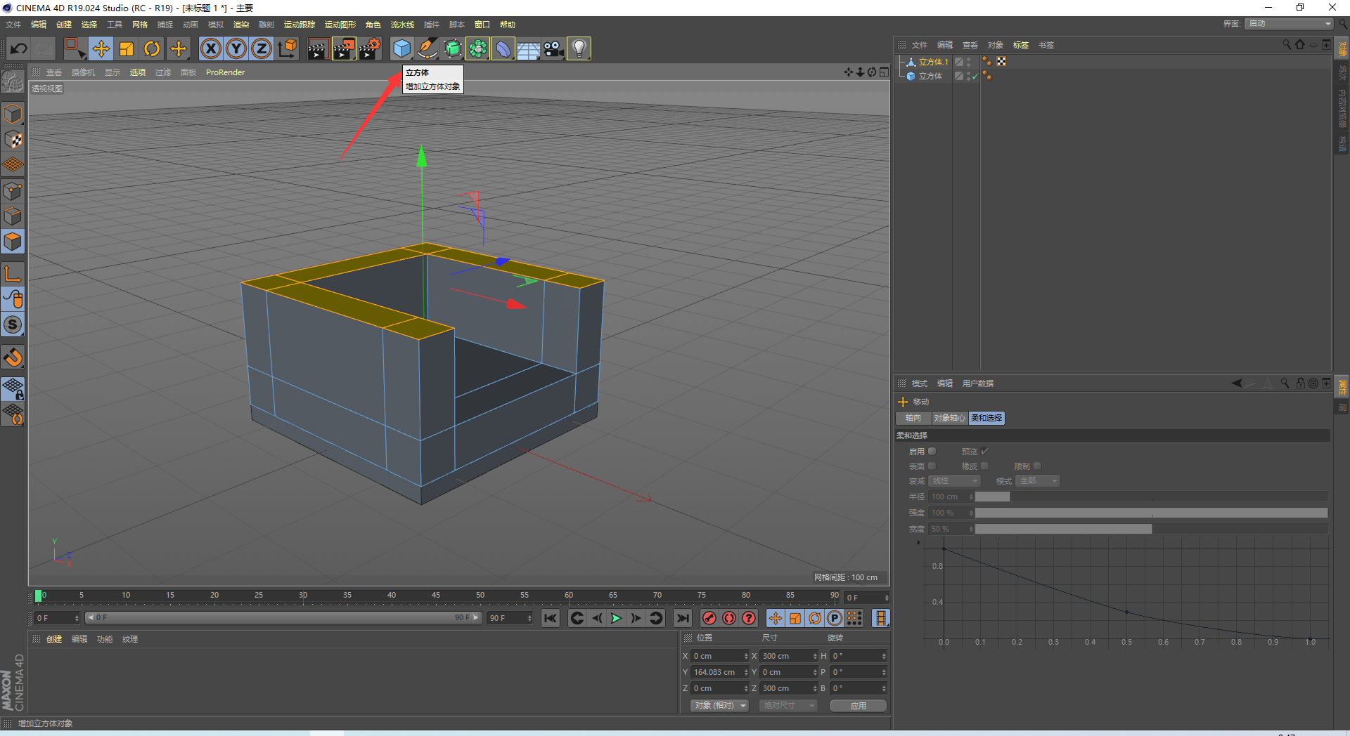
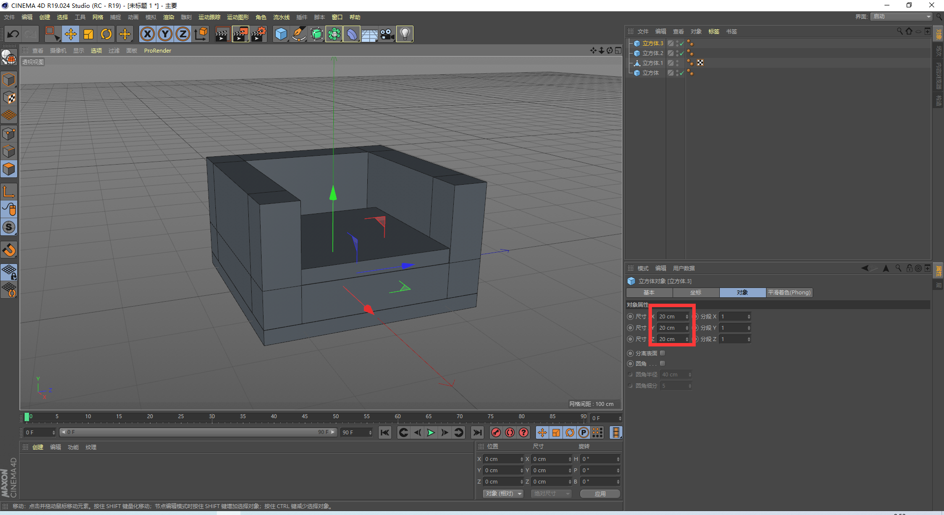
创建立方体

尺寸均设为20cm

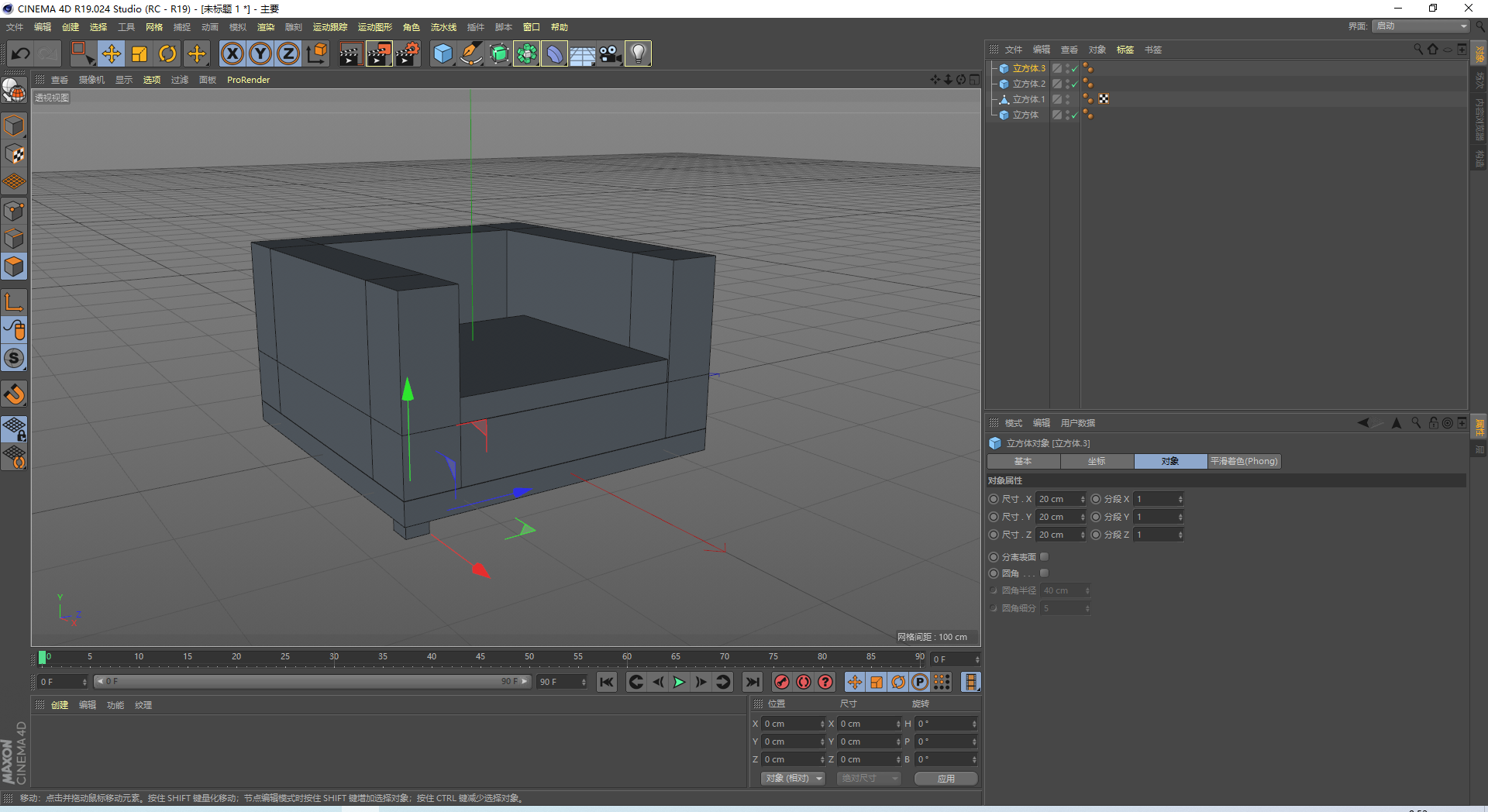
调整位置

转化为可编辑对象

单击点模式

将点移动到合适位置

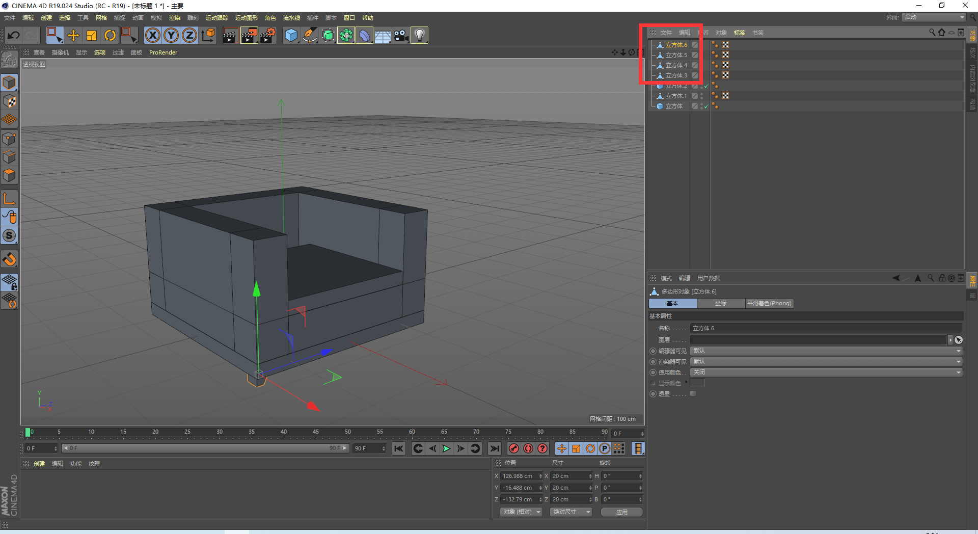
复制三个

移动到合适位置

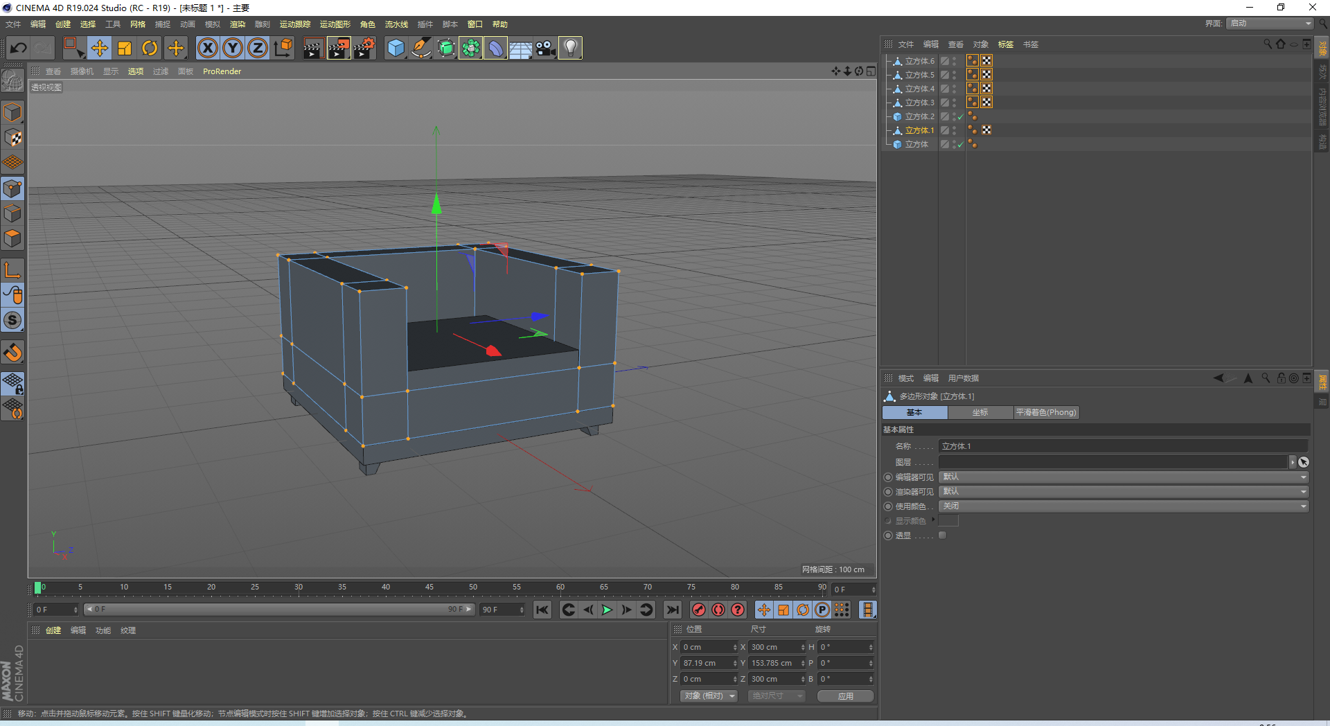
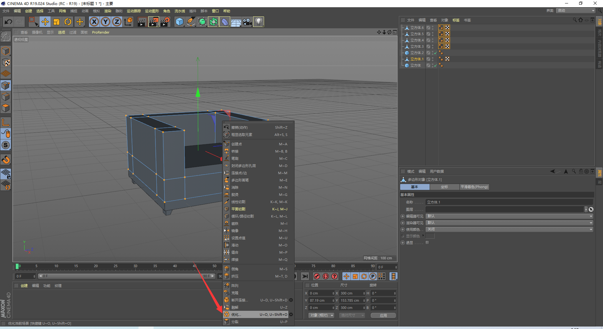
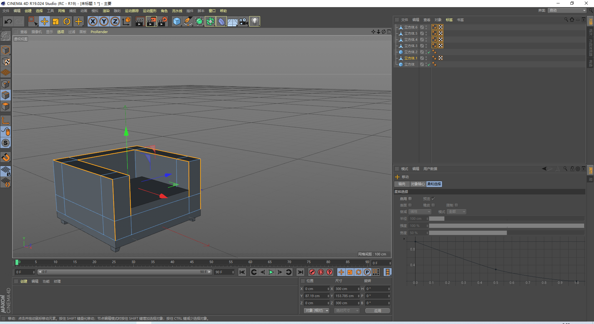
选择立方体1

单击点模式

全选

鼠标右键优化

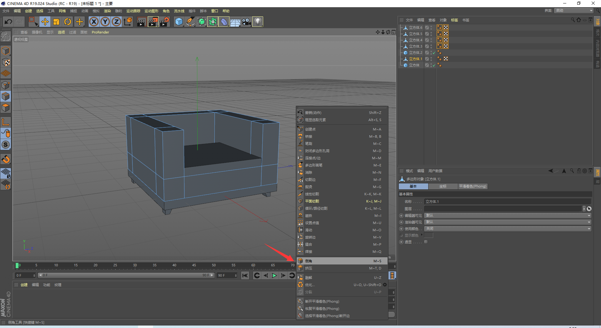
单击边模式
选择图中的这些边

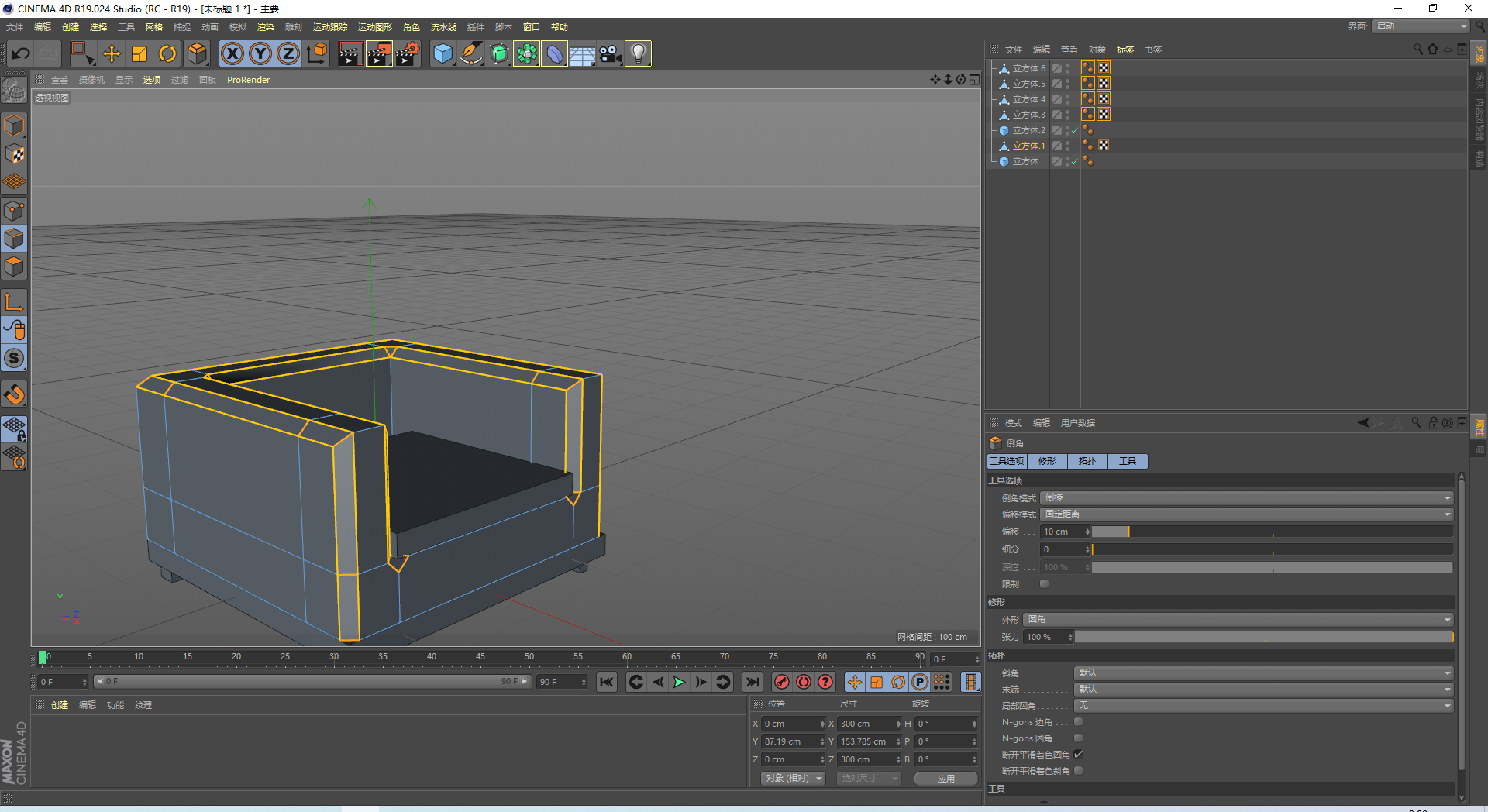
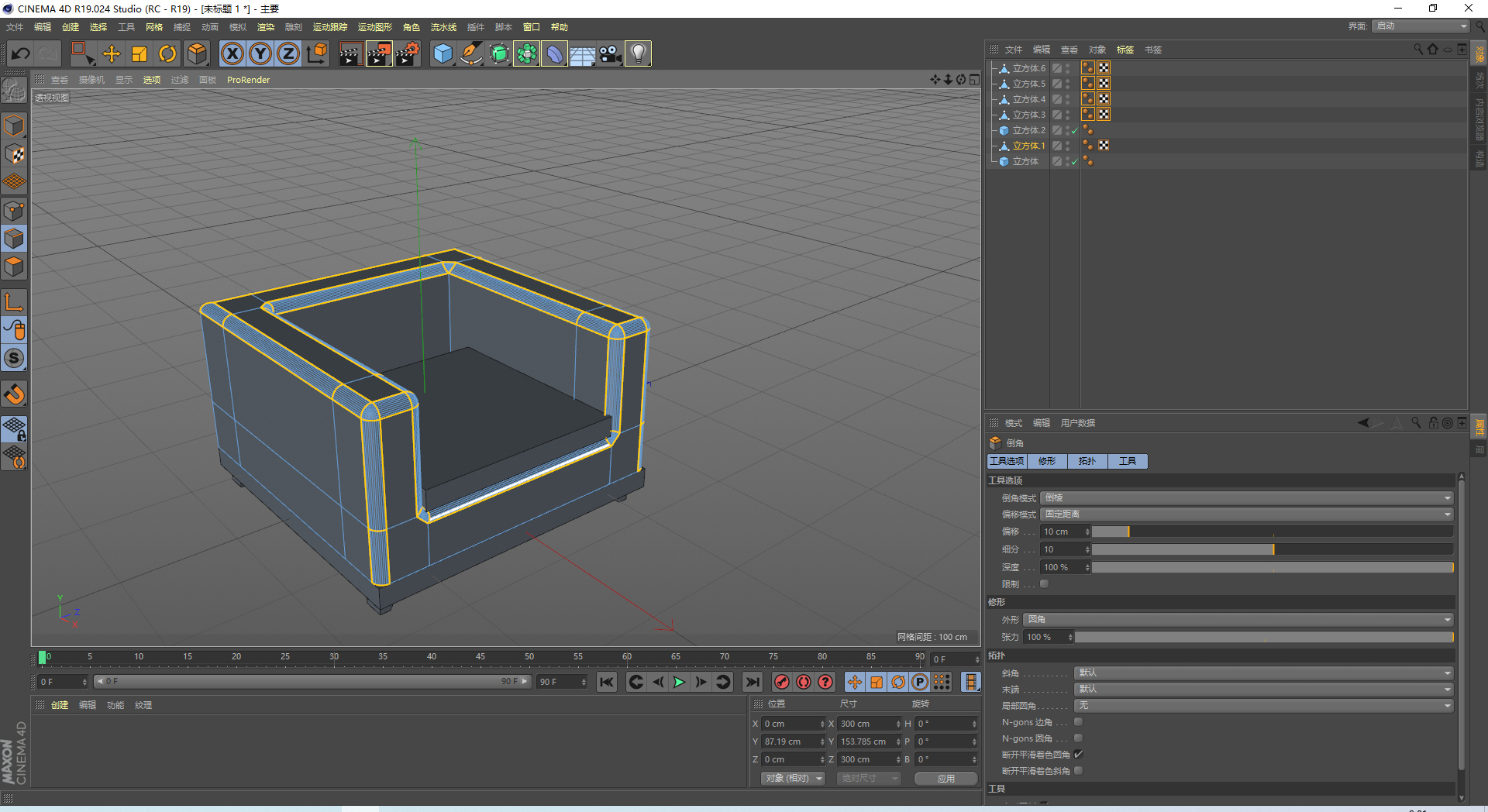
鼠标右键选择倒角

偏移设置为10cm

细分设置为10

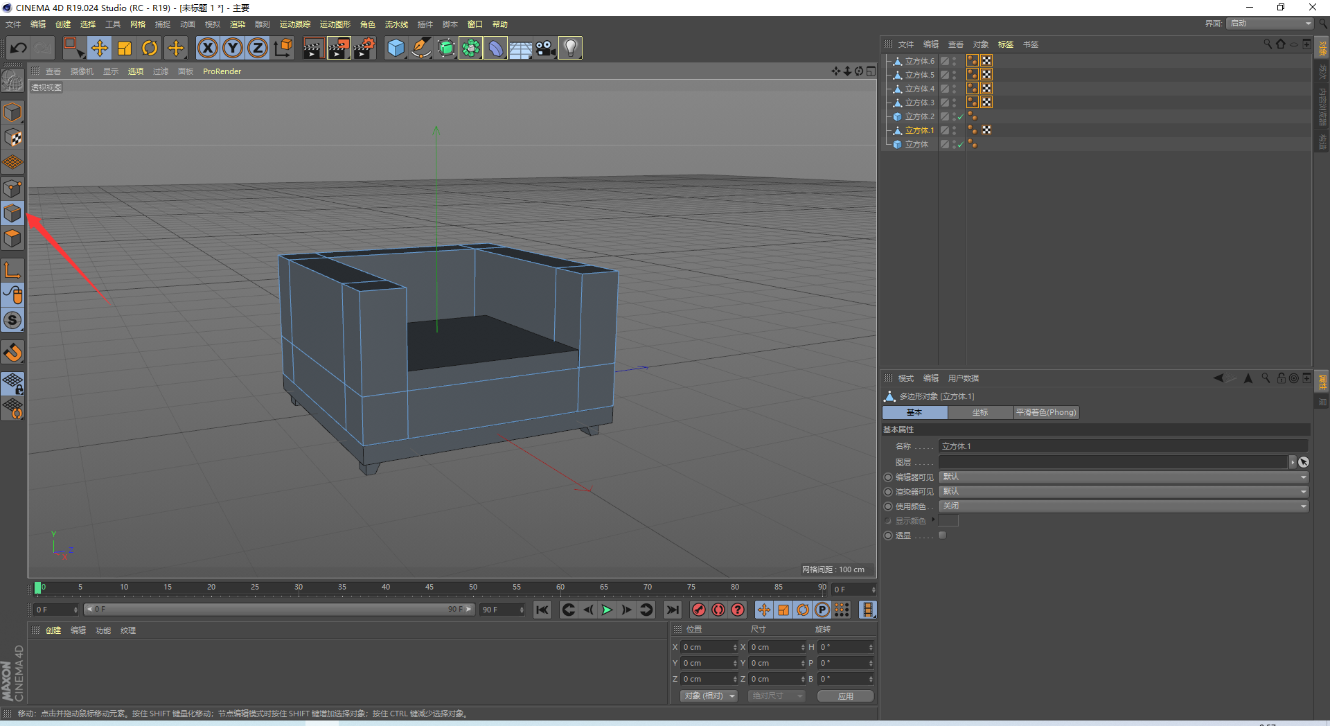
选择立方体2

勾选圆角属性

圆角半径设置为8

圆角细分设置为8

新建材质球

设置颜色

设置场景

渲染


最后储存一下就可以了!快快向你的小伙伴们炫耀一下吧!
2
Report
声明
1
Share
相关推荐
in to comment
Add emoji
喜欢TA的作品吗?喜欢就快来夸夸TA吧!
You may like
相关收藏夹
Log in
2Log in and synchronize recommended records
1Log in and add to My Favorites
评论Log in and comment your thoughts
分享Share














































































