(图文+视频)C4D野教程:教你轻松制作酷炫的金属文字变形动画
源文件以及原视频请移步到公众号获取
点击图片阅读原文
当时在学习的时候,就想起以前看GSG灰猩猩的一个文字变形效果,他是用分裂对象做的:
好像用TP粒子也可以做一个类似的效果出来,我试了一下,很简单,而且做出来的效果自我感觉还是蛮酷的。
来吧,今天我们就用TP粒子做一个酷炫的金属文字变形动画吧!
打开C4D,新建文本对象,选择一个喜欢的字体,深度可以适当多一点,然后将点差值方式改为统一:
封顶面板里,将封顶改为圆角封顶,步幅可以适当大一点,勾选创建单一对象,类型改为四边形,勾选标准网格:
将文本复制出来一份,修改一下文字:
鼠标右键当前状态转为对象:
再将得到的对象全选,鼠标右键连接对象加删除:
另外一个文字对象也是同样的道理,我就不重复了,这里我把好奇这个文字多复制了一份出来:
还有一点需要额外说一下,连接出来的三个文字对象一定要它们归到坐标原点,这一点很重要:
将帧速率改为25帧,做200帧的动画吧:
我个人觉得直接做文字变形太生硬了,所以给文本对象添加了一个振动标签,第0帧的时候,振幅为0,然后到40帧的时候逐渐变为10:
然后振幅为10持续到150帧,打一下关键帧,然后在200帧的时候,逐渐变为0:
把振动标签复制给其他两个文字对象:
接下来就是做文字变形动画了,新建空白对象,给空白对象添加Xpresso标签:
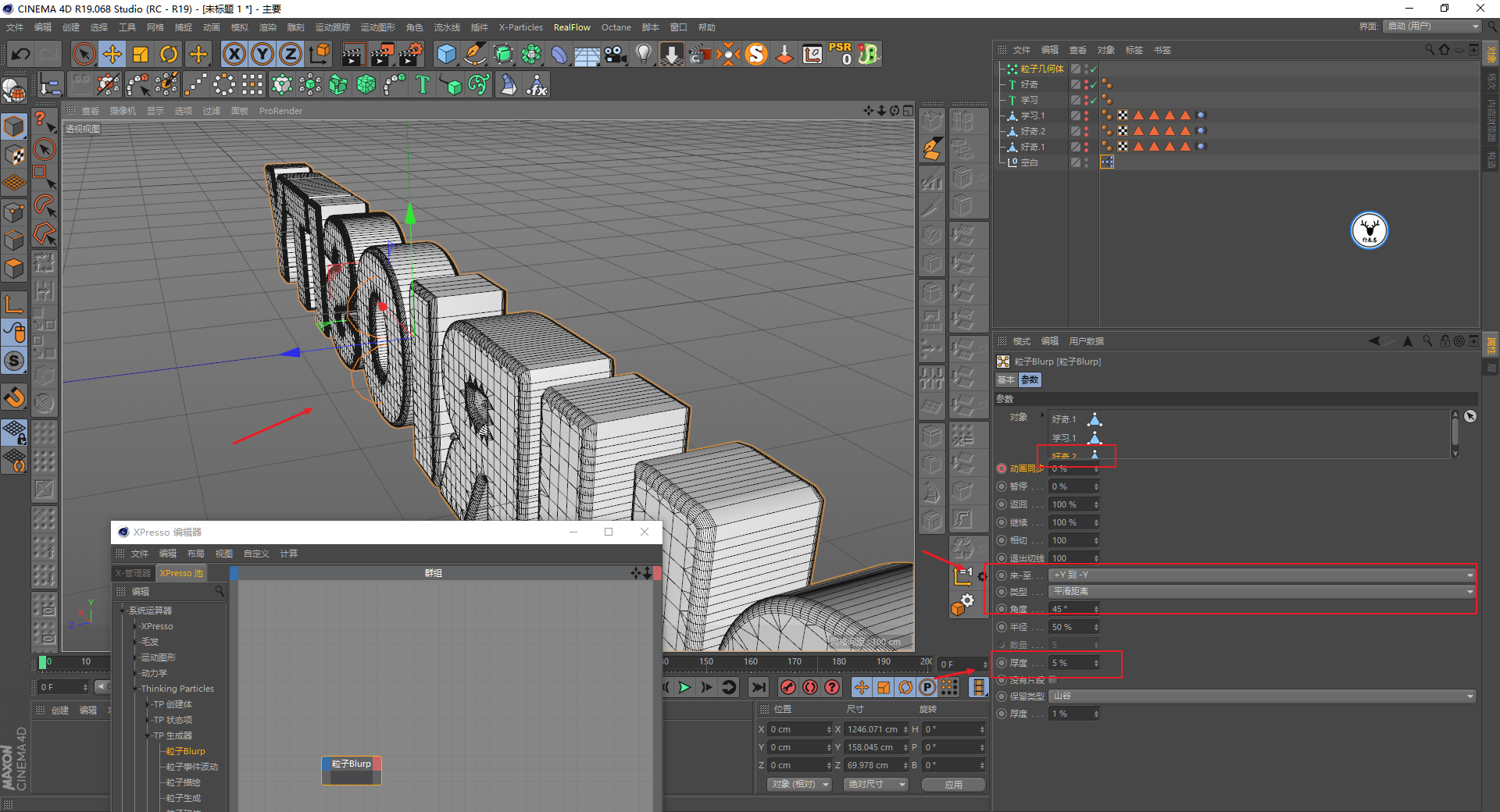
然后在Xpresso里新建一个TP粒子的粒子Blurp节点,粒子Blurp的作用主要是用于制作模型转为的效果。
原理很简单,就是在模型上面生成粒子,然后让粒子带动一部分的面从而得到变形的效果:
然后把三个对象都拖进粒子Blurp里,那么模型就会按照对象面板里的顺序从上往下依次进行变换:
不过现在是没有动画的,我们需要动画同步参数上K关键帧才行,在第40帧的时候为0,然后第200帧的时候为100:
为了方便观察,我们可以先添加一个粒子几何体,并且将粒子的显示改为无:
这个时候点击播放,就可以看到粒子带动着面形成的动画了,不过这个效果可能不是我们需要的,大家可以注意视窗里有一条橙色的线,这条线代表着动画的运动轨迹:
这个时候就需要去调整粒子Blurp的参数了,选中对象面板中的任意一个对象,他们都会有一样的参数调整。
参数本身的含义都很简单,大家尝试一下看效果应该就能明白,所以我就不每个参数依次介绍了。
这里我把来至改为从-Y到+Y,大家就可以看到动画的运动轨迹发生变换了。
类型我这里改为平滑距离,我觉得这样随机的动画效果会好一点,然后将角度改为180度,半径为1,碎片的厚度给个5就合适了:
第二个对象我让它的来至为+Z到-Z,类型还是平滑距离,厚度还是5,其他参数都是默认的:
第三个对象的来至是从+Y到-Y,类型平滑距离,厚度5,其他参数默认。
当然你也可以按照你的想法去调整来至的轴向,我这里调整的这个运动轨迹是我自己比较喜欢的:
这样动画就做好了,其实还是很简单的吧,接下来就是打灯上材质了,我这里还是用的OC,新建环境光,用相机固定视角这些就还是不用多说了哈:
材质这里要专门说明一下,TP粒子的BLurp节点有着自己的选集规则:
FEDGE---碎片边缘
FBACK---碎片背部
FREDGE—碎片剩余部分的边缘
FRBACK—碎片底部
当保留类型设置为实体,后面两个用得着,正常情况下我们用前两个就好:
所以我这里先给文字一个银色的金属材质,再给一个金色的金属材质,在金色的金属材质选集里输入FBACK,这样文字的内部就是金色的,外部就是银色的:
可以再视情况打几盏灯吧,这个看个人:
差不多就渲染出图了,我还是建议分层,这里我就只勾选了反射通道,渲染完毕以后方便在AE里进行后期调整:
这个效果由于只是反射材质,渲染速度总的来说还是挺快的:
接下来就是在AE里操作了,将渲染序列和反射序列都拖进来,反射序列放上面,混合模式为屏幕:
将这两个序列打成一个预合成,下方新建一个纯色图层,添加效果-生成-梯度渐变,然后形状改为径向渐变:
给预合成添加生成效果-生成-CC Light Sweep:
通过K中心点位置的关键帧,让文字有一个扫光的效果,光的颜色也可以适当调整:
可以再添加一个发光特效,我觉得这样会更好看一点:
可以再新建一个调整图层,添加曲线调整一下对比度:
最后码上文字看看效果吧:
我个人还蛮喜欢这个效果的,今天的内容其实是很简单的,只是我写的很啰嗦而已,下面是今天的视频版:
好啦,今天的分享就到这里,想要源文件以及原视频的童鞋后台撩我获取!
更多内容欢迎关注公众号:
本文由“野鹿志”发布
转载前请联系马鹿野郎
私转必究














































































