夯实色彩基础,巧做甲方爸爸解语花(上篇)
熟悉规则,然后巧妙适当地打破规则。
颜色之于设计犹如建材之于建筑。
色彩作为十分重要的视觉元素,它不仅要取得美感,让人心情愉悦;它还要支撑品牌的核心理念,有意识地表达品牌的核心价值,让人有记忆信息。

作为设计师,色彩是必修课。夯实色彩基础,开拓设计思维能力和色彩表现应用能力是非常必要的。
光与色彩

色彩是可见光反映到人的视网膜上形成的感觉。人的眼睛可以识别色彩的数量在100万种颜色左右,但是,可以被判别的颜色只有10种左右。
色彩感觉的产生源于脑中的三大因素,分别是色彩的生理反应、色彩体验的记忆、学习获得的智慧。每个人对颜色的感知程度不同(与生俱来),对色彩经验和记忆不同(受宗教、文化、政治、社会、个人经历等因素的影响),所以,色彩的体验是因人而异的。
色彩类型
固有色:物体本身在白色光源下呈现的固有的色彩,对固有色的把握,主要是准确的把握物体的色相。
环境色:在各类光源(日光、月光、灯光等)的照射下,环境所呈现的颜色。
光源色:各类光源(日光、月光、灯光等)所发出的光。受光波的长短、强弱、比例性质不同的影响,形成不同的色光。
物体表现的色彩由光源色、环境色、固有色三种颜色混合而成,任何物体的颜色是相对的。

在进行拟物化设计时,光源色、环境色和固有色是不得不仔细考虑的因素。只有掌握好三者的关系,才能设计出相对细腻逼真的画面。
数字色彩
01
色彩体系
色彩体系, 是以人的视觉特性为出发点, 把物体表面色的基本特性按一定的规律排列, 并做定量描述的颜色序列的立体模型。
目前,色彩领域国际通用且提及最多的色彩体系分别是孟塞尔色彩体系、奥斯特瓦德色彩体系、NCS色彩体系、PCCS色彩体系,它们在不同的领域发挥着重要作用。
虽然色空间可以用来表色,但它并不适合用于配色。


02
色彩模型
色彩模型,在计算机技术方面运用最为广泛,是某个三维颜色空间中的一个可见光子集,它包含某个色彩域的所有色彩。
一般而言,任何一个色彩域都只是可见光的子集,任何一个颜色模型都无法包含所有的可见光。
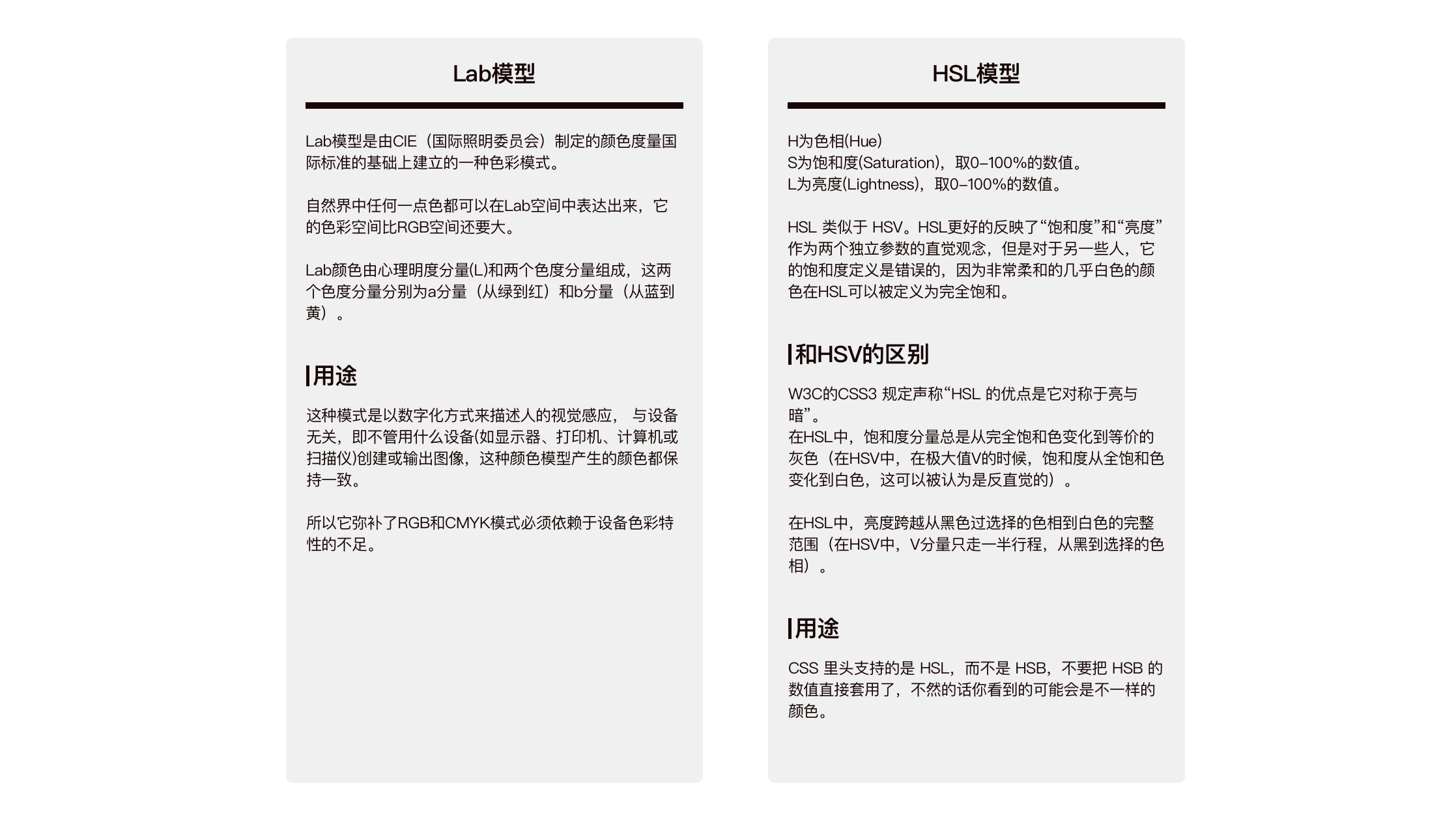
在图像和图形处理软件中,通常使用HSB、RGB、Lab及CMYK几种色彩模型,并且具有多种色彩模式,用来反映不同的色彩范围。
在色彩软件中,当一种模型的参数改变时,其他模型的参数也随之改变。


03
色彩模式
色彩模式,指图像在显示和打印时定义颜色的不同方式。
Sketch使用sRGB色彩配置,Photoshop中有位图、灰度、双色调、索引、RGB、Lab、CMYK、多通道等8种色彩模式。模式之间具有某种特定的联系,有时需要从一个模式转换到另一个模式。在表达色彩范围上,处于第一位的是Lab模式,第二位是RGB模式,第三位是CMYK模式。
在做数字设计(非平面印刷)时,设计师需要关注的是RGB颜色而非色彩空间。因为在HTML代码中设置颜色的时候,只能用到RGB色,即浏览器将接管色彩空间的管理。
Safari浏览器遵循W3C的标准,使用sRGB色彩空间。Chrome浏览器使用的是显示器指定的色彩空间,因此需要对显示器进行色彩校准,否则同样的RGB颜色值,在不同的浏览器中看起来可能会完全不一样。
但不必太纠结不同数字设备上显示的图形颜色的细微差异,进行数字设计时,优先选用RGB模式就好。

色彩三属性

在UI设计中,会运用 Tints and Shades 系统来表现不同交互的状态。


色相环
将色相按照一定顺序排列组合而成的环,它是色彩学的一个工具,帮助人们理解色彩之间的关系。
三原色(Primary Colors):最基本的颜色,是其他颜色调配不出来的颜色。在绘画和印刷领域,人们对三原色有着不同的定义。颜料的三原色为红、黄、蓝,印刷的三原色为洋红、黄、青。光的三原色为红、绿、蓝。
二次色(Secondary Colors):也叫间色,三原色互相混合调和出来的颜色。
三次色(Tertiary Colors):也叫复色,原色和二次色互相混合调和出来的颜色。

十二色色相环(12-Color Wheel):三原色+二次色+三次色。可以依次延伸出二十四色、四十八色色相环。

类似色(Analogous Colors):色相环中90°角以内的颜色互为类似色。
互补色(Complementary Colors):也叫补色,色相环中180°相对的两个颜色。
分裂互补色(Split-Complementary Colors):色相环中一种颜色与其互补色两侧相邻的颜色组成的三个颜色。

三色系(Triadic Colors):色相环中构成正三角形的三个颜色。
四色系(Double Complementary Colors):色相环中两对互补色组成的四个颜色。
冷暖色(Warn and Cool Colors):给人以温暖印象的颜色为暖色,给人以凉爽印象的颜色为冷色。色彩的冷暖除了给人温度上的不同感觉外,还会给人带来距离感。

色彩的力量
01
色彩的生理现象
色彩视觉是建立在人的视觉器官的生理基础上的,所以研究色彩必须了解视觉器官的生理特征及其功能。
明视觉:在照明很亮或明适应的状态下的视觉。白天明亮的地方一般都是明视觉的状态。在这个状态下,视网膜的锥状细胞产生反应,红色等颜色看起来会很鲜艳。
暗视觉:照明较低,暗适应发挥作用的状态下的视觉。暗适应的状态下,锥状细胞不工作,而分布在视网膜周边部位的杆状细胞在发挥作用。
与明视觉相比,暗视觉对白色光的敏感度更高。
在暗视觉的状态下,电磁波波长在510nm周围的蓝色看起来非常鲜明。所以在傍晚黄昏的状态下,蓝色比红色看起来更明亮。
明适应:从暗的环境到明亮的环境,逐渐恢复正常视觉的过程。
暗适应:从明亮的环境进入暗的环境,5~8分钟后才慢慢看见暗室内的物体的过程。
色适应:在色彩不同的环境中变换,并逐渐习惯两种色彩环境的不同,这个对色彩的适应的过程叫做色适应。
色错觉:相同的颜色,放在不同的背景色中,看起来像是不同的颜色。
02
色彩的物理属性
色彩不仅传达信息,吸引用户注意力、产生情绪、制造氛围、表达感情,还影响人们对物体物理属性(温度、体积、远近、轻重)的认知和判断。
前进性:明亮的颜色看起来比实际空间距离更近,一般波长较长且明度较高的暖色具有前进性。
后退性:波长较短且明度较低的暖色具有后退性。
前进性和后退性还受饱和度的影响,一般来说,饱和度高的颜色比饱和度低的颜色距离上显得更接近。
膨胀性:看起来比实际面积更大,收缩性反之。
色彩的膨胀和收缩与色彩的色相和明度两个因素有关,一般同样面积的暖色看起来比冷色面积更大。如果要取得同等大小的视觉效果,需要缩小高明度色彩的面积。
轻重感:视觉上对物体重量的判断,一般来说,色彩的重量感主要取决于色彩的明度,明度高的色彩显得比实际物体的重量轻。另外,色彩的饱和度对轻重也会有些许影响。
动静:与动、静相关的是明暗、冷暖。明亮的颜色使人感受到跃动、活泼。
冷暖:通过改变明度,可以表现温暖或清凉的印象。一般来说,家庭使用暖色系,办公场所使用冷色系。
硬软:与明度的关系密切,暗沉的颜色让人觉得较硬,明亮的颜色较软。
03
色彩的心理
暗淡的色调可以给人冷静、安全和信任感,明亮的颜色可以让人感觉青春与活力。色彩在客观上是对人们的一种刺激和象征,在主观上又是一种反应与行为。
色彩心理从视觉开始,到知觉、感情、记忆、思想、意志、象征等,其反应与变化是极为复杂的。色彩的应用,应重视这种因果关系,即由对色彩的经验积累变成对色彩的心理规范,当受到什么刺激后能产生什么反应,都是色彩心理所要探讨的内容。
因此许多行业会考虑色彩对心理的作用,一定程度上形成了行业色彩倾向趋势。
对设计师而言,“行业倾向色”是一个有用的参考。但当一个颜色被经常使用,甚至过度使用后,其色彩的作用就会被削弱,使人感觉效果平平。
通常设计师会在甲方爸爸同意的前提下,尝试做一些大胆的出乎意料的尝试,试图颠覆“行业倾向色”,因为与众不同的颜色会令人眼前一亮。
颠覆要意味着比现在的更好。这要求设计师设计时留意色彩的含义,一定程度地了解色彩对心理的影响,要有人们在接受新事物上不够大胆的预期,在审视目标群体对行业颜色的心理预期后(颜色趋势并非是一成不变,人们对颜色意义的理解和认知随着时间的推移而发生改变),有策略性地选择和运用色彩,确保每一个颜色的使用是有意义的,保证传达的情绪和信息是正确的。
而设计师只有通过反复试验衡量多种颜色传达信息的效果,才能塑造一个独特的、真实、友好的品牌形象。
并非所有的甲方爸爸都勇于尝试,同样,并非所有的设计师都有足够的能力颠覆行业倾向。当必须使用“行业倾向色”时,如何输出令人眼前一亮的方案呢?
可以把注意力集中在形式的表现上,突破现有框架。也可以在行业倾向色的基础上,加入一两个对比色,不断地试验找出既有特色,又能和倾向色搭配的颜色,这是一个不断试错的过程,需要设计师有一个强大的内心。
为尽量少走弯路,设计师需要对基础颜色有充分认知和实践:



色彩对比
无彩色只有明度,它不像有彩色,拥有自我主张。无彩色具有让有彩色更加鲜明的力量。配色几乎都是因为对比的效果才得以成立,对比的目的有增强反差、融合彼此的性质等。

但需要注意的是,对比太强烈,会引起晕影,特别是互补色。当两种颜色对比产生晕影时,可采用分离法,即在两种颜色中间加设缓冲带(无彩色),来减轻晕影现象。
总结
色彩不仅传达信息,吸引用户注意力、产生情绪、制造氛围、表达感情,还影响人们对物体物理属性(温度、体积、远近、轻重)的认知和判断。
了解色彩模式能帮助我们在进行设计工作前,针对不同的场景,针对不同的需求,选用最合适的模式进行设计、调整和输出。
只有明白开发和设计之间的“鸿沟”,清楚两者之间的“桥梁”,才能高质量高效率地合作。
而了解色彩的生理、心理、物理属性,能够帮助我们更好的把握色彩的性格,能够最大限度的指导我们正确使用色彩,为碰撞出更惊艳的配色提供科学的理论依据和方法。
参考文献
[1]黄茜,陈飞虎.四大色彩体系对比分析研究[J].包装工程,2019,40(08):266-272.
[2]赵浩.数字图像的几种色彩模式[J].苏州工艺美术职业技术学院学报,2006(S1):42-44.
[3]王忠恒. 色彩构成[M]. 清华大学出版社, 2019.
[4]刘克功,陈林.奥斯特瓦德的色彩体系及其应用[J].飞天,2011(12):57-58.
[5]杨珂.对比与调和——广告设计中色彩的特性表达[J].美术教育研究,2018(22):68.
[6][日]南云治嘉. 大家一起学配色: 数字色彩设计全能书[M]. 张月. 中国青年出版社, 2018.












































































