社交电商-苏微铺小程序
2019年6月份开始,一直到12月底,投入了半年时间做的项目-苏微铺小程序。
前言
苏微铺,开始叫苏小铺,后因在微信上架时“苏小铺”名称已被注册,改名为“苏微铺”。
苏小铺是一款对标淘小铺、京东云小店的社交电商产品,定位“人人可参与的社交电商”,普通人成为会员后,可在苏小铺开店,这些店主不需要囤货,直接由供应商发货,以分销形式获得返佣。
苏小铺项目在推客系统逻辑中增加店铺的渠道,结合推客现有跟单返佣底层逻辑及接口,实现商品上架跟单返佣结算,复用推客小程序现有页面代码,结合店铺装修,实现苏小铺小程序个人店铺。
店铺装修功能为苏小铺的核心功能之一,旨在为推客提供个性化的装饰,在推客单品的基础上强化个性化店铺的概念;此外,推客用户可以根据自己的性格喜好,推荐商品类别,选择店铺背景并创建个人形象,通过个性化商铺实现更多的推客和单品转化,强化新的社交电商模式。
2019年6月,负责前期市场调研、用户调研、可行性分析、产品定位、竞品分析
1期孵化出苏小铺小程序,同步接入零售云小程序个人店铺;
2期上线苏小铺后台管理系统(店铺管理、订单管理、基础设置、店铺数据、零售云管理),承接零售云、苏小团等多业态,支持多渠道一键开店,并上架苏宁平台所有商品和独立商品;
3期与苏宁推客app深度融合,打造了全新的推客个人店铺:提供店铺装修、商品上下架、商品自定义分类、橱窗、个性化分享等提升老店铺的功能性,增强了店主的活跃度与粘性;
支持多终端嵌入,店主能跨多平台使用推客服务(苏宁易购app、易购小程序、苏宁推客、苏宁零售云、苏小团、苏小铺小程序)
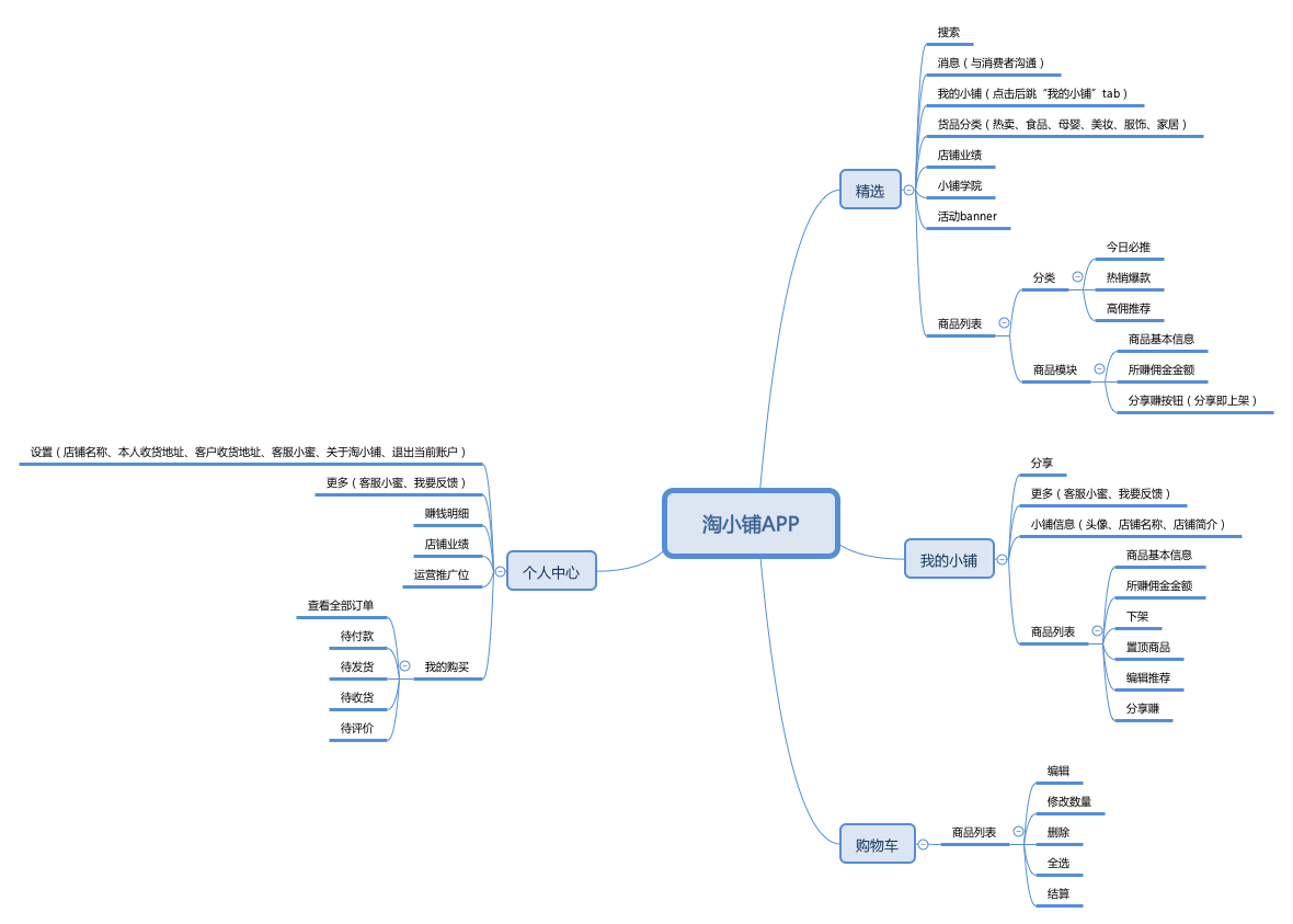
竞品调研-淘小铺
产品定位
淘小铺定位“人人可参与的社区化电商”,采用S2B2C模式、依靠注册会员推广来完成销售。和淘宝比起来会带有更为浓重的社交属性。
普通人在成为会员后,可在淘宝开设淘小铺,授权销售品牌、经销商、工厂和线下渠道商家的商品,这些淘小铺掌柜不需要存货,直接供应商发货,以分销形式获得返佣等奖励
发展淘小铺的主要原因分析
(1)面向品牌供应商的推广体系,打破了原有的节点,让每个人本身成为渠道,降低开店门槛,商品特性高毛利、高复购、高认知度;
(2)副业刚需时代,社交电商让私域流量更值钱,让个人创业更简单。
用户分析-需求图谱

从百度指数的需求图谱得知:“淘小铺”目前处于早期发展阶段,主要的用户群是想通过开通“淘小铺”成为掌柜的人群,较为关心产品的安全性问题;
因此,平台需要运营好这类人群,通过让他们在淘小铺中稳定留存下来获得域外流量和吸引更多的用户开通淘小铺,形成正向循环促进发展。
用户分析-地域分布
从百度指数的地域分布得知:浙江和广东的人群比例明显较其它地区高。浙江人经商氛围较好,且拥有中国电子商务之都的杭州这样的城市,说明浙江与广东地区人们市场敏感度更高;
淘小铺的用户群主要集中于沿海发达城市,其他城市的人群数量体量相当,说明沿海发达城市的人群勇于尝鲜、愿意尝试。
用户分析-人群属性

从百度指数的人群属性得知:淘小铺的用户群体年纪大多在20-40岁之间,20-30岁的人群所占比例最高;男性用户比女性用户多,比例接近4:1,两极分化较为严重。原因可能在于目前用户主要是想开店赚钱的人,男性用户赚钱欲望更为强烈,也更愿意尝鲜。
S2B2C的业务模式

产品架构

淘小铺的产品架构是通过淘小铺店铺系统这个载体来让用户自发连接消费者和供应链;
消费者通过社交平台的分享链接进入淘小铺消费者端系统进行购买,掌柜通过淘小铺掌柜端系统进行商品购买、选品和分享,供应链企业通过供应链平台系统管理商品支撑淘小铺店铺系统的商品销售。
信息架构

用户路径

掌柜是商品的推广员,消费者是掌柜的顾客,商品发货和售后由供应商负责;
消费者通过社交平台得到掌柜分享的商品和店铺信息,然后进行商品购买,商品交易完成后平台自动将佣金结算给掌柜
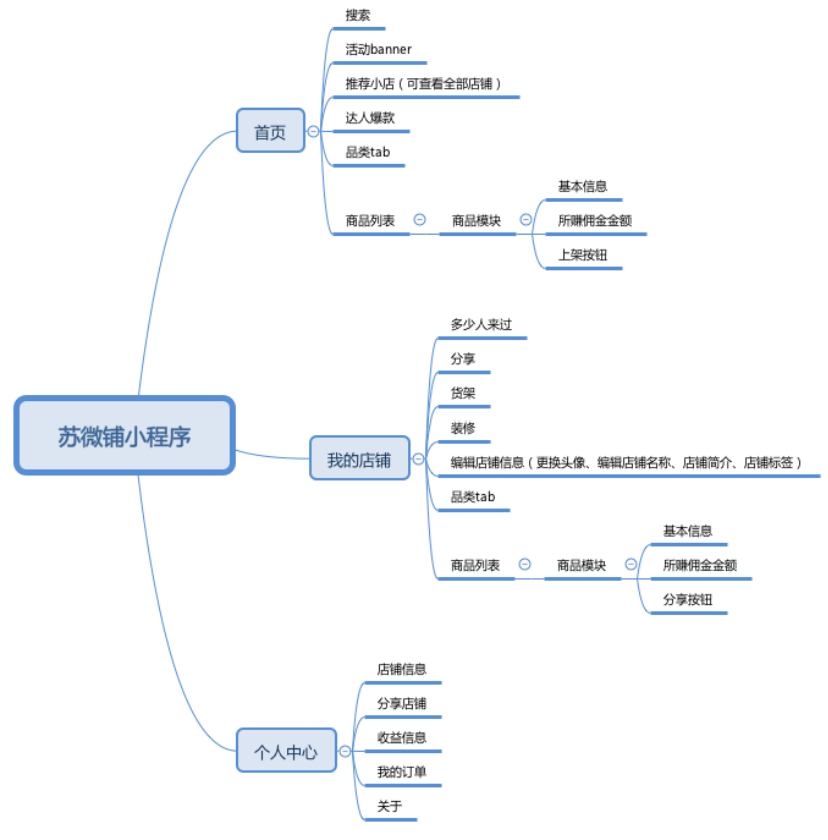
产品分析-苏微铺
业务模式

项目目标
(1)赋能目标人群,可以快速选品推广,提供经营私域流量营销产品;
(2)打通苏宁多业态多客群,可一键开店上架苏宁平台所有商品和独立商品;
(3)在主站公域流量外增加新的获客渠道,提升DAU和GMV。

信息架构

信息架构可看出,较竞品苏微铺少了购物车模块(这是因为在苏小铺小程序内无法直接进行购买,需跳转至苏宁易购小程序进行购买),也可反应竞品鼓励店主进行自买,而苏微铺弱化自买鼓励店主分享商品让用户进行购买;
此外,竞品含有“小铺学院”模块,能够为店主们提供各类学习文档及所需素材,较为友好,也降低了产品的学习成本,提升转化率与购买
用户路径

用户路径与竞品类似,不同点在于竞品是店主通过APP开店,消费者通过小程序进入并购买;苏微铺则是店主与消费者都是在小程序中进行开店/购买。此外,苏微铺的特色是店铺支持DIY装修,提升了产品的趣味性。
部分原型图
(1)登录:
未用易购账号登录时,所有商品模块不展示佣金,所有“上架”按钮为“开店赚钱”,点击“开店赚钱”后跳易购登录注册流程,易购账号登录成功后进入开店流程;
已用易购账号登录未开店,展示佣金,所有“上架”按钮为“开店赚钱”,点击后进入开店流程。


(2)首页:
达人爆款楼层,若无店主推荐数据,则文案展示“火爆推荐中…”;
用户未用易购账号登录,所有商品模块不展示佣金,且所有“上架”按钮均为“开店赚钱”;
已登录未开店时,展示佣金,且所有“上架”按钮均为“开店赚钱”;
超过3屏,出现一键置顶icon;
双击顶部/点击首页icon,也可快速回到顶部。

(3)开店流程:
单击选中标签,再次点击取消选中;
最多选择3个标签,超出出现toast提示“最多选择3个标签哦”;
开店成功后,默认风格按用户所选的第一个标签类型;
点击“跳过”,直接跳过引导流程进入首页;
点击任意空白区域,进入下一步“引导页”;
首次进入我的店铺:无访客记录;
店铺信息下展示“为你推荐”楼层。

(4)店铺装修:
点击装修后,会出现全局加载状态,样式为和系统保持一致;
“风格”,提供按标签类型的一键装修功能(包括背景、人物、装饰);“风格”下的选项最多只能选择一个,点击即替换;
“背景”下的选项最多只能选择一个,点击即替换;点击页面空白区域(无图层区域),默认选中背景图层,tab选中状态切换为“背景”;
“人物”,可以多次选择,选择人物后即进入第二层级;
“人物”,最多只能添加6个。已有6个人物图层后,再选择人物图层后出现toast错误提示;
“人物”第二层级分别提供“整体换装”、“发型”、“上衣”、“裤子”、“鞋子”、“配饰”,选择即替换当前人物图层对应样式;
新添加的图层展示在最外层且处于编辑状态,点击切换图层后,被点击图层置于最外层且处于编辑状态;
“装饰”,按类别可分为“货架”、“家具”、“植物”、“宠物”、“饰品”,选中任意类别即切换二级tab切;
装修中,断网或网络不佳,出现图中toast提示,3s后消失;
断网情况下,可继续编辑,但不能进行“保存”操作。此时点击“保存”,出现toast提示;
网络恢复正常后,断网情况下做的编辑将被保存。

(5)货架:
首次打开橱窗位开关后:出现tips提示,点击叉号后消失;同时展示橱窗位楼层框架(一行三),点击“编辑橱窗位”进入选择商品页;若橱窗位未添加商品(/未添加满商品,即商品数量<3),落地页与我的店铺页不展示橱窗位楼层;
添加商品悬浮icon,可上下拖动改变位置;
添加商品,从我的货架-已上架的商品列表内取;
点击“更换商品”,调添加商品页,若所选商品超过3个,则可左右滑动;商品名称最多展示一行,超出用…;
若橱窗位内已添加商品被下架后,会出现以下场景:(橱窗位内商品少于3个,则右上角展示“编辑橱窗位”按钮,落地页与我的店铺页不展示橱窗位楼层)。














































































