AIGC魔改儿童画并成功展出 | AI+儿童画的奇妙碰撞
上海/设计爱好者/1年前/235浏览
版权
AIGC魔改儿童画并成功展出 | AI+儿童画的奇妙碰撞
2024年9月,应优设网发起的“花间童画 第一季——我家住在花园里”AI创意挑战赛,并参与其中。
沙湖公园首届花间童话征集赛暨创意艺术展。
活动以儿童绘画为基础,设计师们利用 AIGC 技术,对画作进行二次创作。
用AI创意点亮孩子们的画作,让童话在花间绽放。
文中涉及工具:ChatGPT/Midjourney/Photoshop,希望这篇文章能给大家带来AI+新的思路。
很荣幸,受邀参与创作,并顺利展出,还获得了主办方颁发的优秀证书,很开心!
本次活动由主办方提供提供儿童绘画,我们运用AI技术进行二次创作,让童趣艺术与现代科技完美融合。
这场艺术展犹如一场梦幻与现实交织的艺术盛宴,能参与其中并见证自己借助 AIGC 工具二创的儿童绘画作品在展中亮相,深感荣幸且收获颇丰。
有很多参与其中的优秀创作者,一起来欣赏一番吧~
以上作品均来自优设一起参与的小伙伴在【沙湖公园·花间童话艺术展】中的AI魔改作品。
已在武汉沙湖公园顺利展出!
包括我在内,相信此次经历不仅是AI技术与艺术融合的实践,更是探索全新创作模式、传递童真奇幻故事的奇妙旅程。
一起看看我和王晨哲(7岁)小朋友的作品吧~
2024年11月03日,长江日报也报道了本次活动,文章中指出:“本次艺术展的亮点之一,是儿童绘画与AI技术的完美结合!”
复盘一下创造过程及感悟
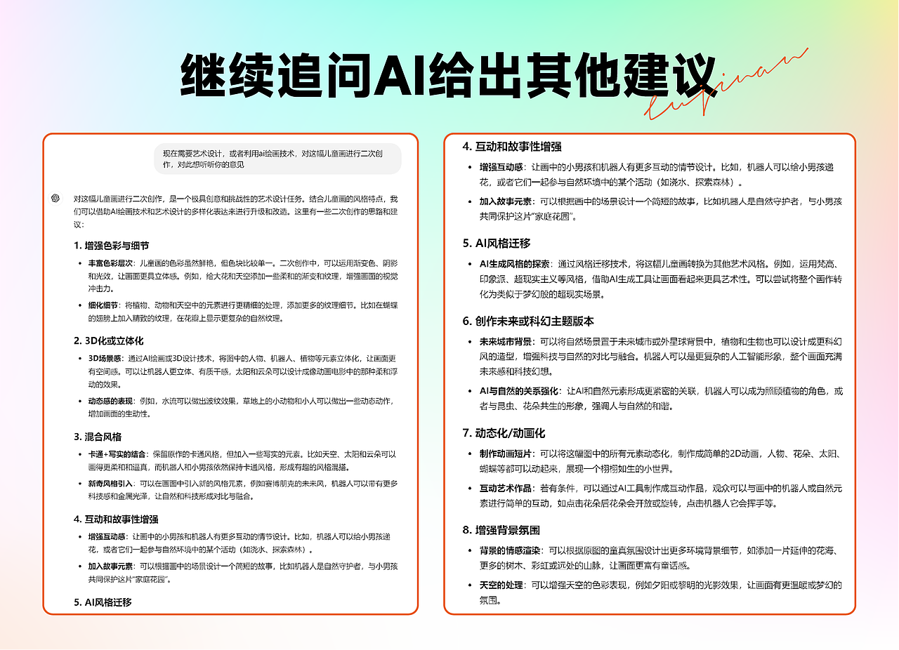
接下来我将分享一下,我如何利用AI工具对这幅儿童绘画进行二创的过程与感悟。
Step 01 巧用AI-风格探索
先分析儿童画作,这里我们可以借助AI的帮忙梳理创作思路,再配合自己的理解,进行对画面元素的解构。
工具推荐:ChatGPT/Kimi/豆包
通过ChatGPT对儿童画的分析,结合自己的想法,我想要一种卡通与现实相结合的奇幻风格来创作,但是我也想看看AI能否带来其他的奇思妙想,所以我继续对AI提问,它甚至还给出了运用梵高、印象派、超现实主义等风格进行转绘,也为我打开了思路。
如果不知道的怎么利用AI进行二创的小伙伴,也可以直接去问它,怎么利用进行二创,AI也能给出较为详细的创作思路。
Step 02 善用AI-关键词解构
这里我们可以借助Midjourney中的/describe功能对儿童画进行图生文的关键词提取。
其实聊天AI也能给我们写出相关的关键词,大家可以结合使用。
然后把推出的提示词,分别生成图像,看一下哪个最接近,然后提取关键词,进行重绘
Step 03 调教-精确绘图
想要和原图更接近,不想有太大的变化,所以我加入了垫图的操作来控制相似度,提炼关键词,不断修改优化提示词
延展内容:现在MJ还可以加入
<--sref imgurl>指令,控制出图的风格一致性
<--cref imgurl>指令,控制出图的角色一致性
随后通过不断测试修改关键词,期间还加入了不同风格迁移的尝试
其实这里我有点纠结了,做了这么多的尝试,一边做也在一边思考什么样的效果才能最好的表现小朋友的画作的童真和想象力,又不至于过度利用AI加强艺术性破坏了原本的感觉。
我按下了暂停键,认真思考这个问题!
我的结论是:保留原作的童真和想象力,
增强色彩和细节,使画面更加丰富和具有视觉冲击力。结合卡通与现实风格,打造奇幻的插图、童趣的奇迹的画作。
Step 04 理解AI-局部重绘
- 千万不要指望AI出的图可以直接使用
最后返回去认真查看绘制的各种画作,最后决定选用测试中间就出现的一个作品,并对他进行细节的打磨和调整
关键词附上:
A whimsical and colorful garden filled with giant flowers, smiling sun, flying AI robot with friendly face, playful children, small magical creatures, flowing river with fish, A small arch bridge and a grass sign with words written on it, vibrant butterflies and dragonflies, soft glowing light, fantasy illustration, childlike wonder, vibrant colors, dreamlike scenery
一个异想天开、色彩缤纷的花园,里面开满了巨大的花朵、微笑的太阳、面孔友好的飞行人工智能机器人、顽皮的孩子、神奇的小生物、流淌的鱼、一座小拱桥和一个写有文字的草地、充满活力的蝴蝶和蜻蜓、柔和的发光光、奇幻的插图、童趣的奇迹、鲜艳的色彩、梦幻般的风景
很痛苦,AI有些时候未必心想事成,反复使用了 Vary(Region)的局部重绘功能,结果不尽人意
我想这也是很多小伙伴都会遇到的问题,我陷入了这个误区——太过于依赖AI工具了
Step 05 配合AI-强强联合
冷静下来,拿出传统的合成神器——Photoshop
于是我挑选了一些不同细节不错的画作,决定来一次合体手术,加入自己对画作的一些理解,利用Ps补充细节,调整色彩
由于主办方要求不需要额外增加文字排版,到这里,基本上就完成了这幅作品,最后导出就可以了
时隔多日重新回顾这次创作过程,那时候技术还不算很熟练,但是也勇敢的去尝试了
能参与其中并见证自己借助 AIGC 工具二创的儿童绘画作品在展中亮相,深感荣幸且收获颇丰。
可能普通很多人还没真正意识到,AI早已经走入了我们的生活之中,是时候真正重视AI技术了,并学会如何利用AI为自己的工作赋能,提高工作能力,提高收入能力。
好在设计师群体都能快速适应变化,大部分都在积极拥抱AI技术,优化传统工作流程,但是也不要过于依赖AI技术,它依然是工具,它是为了提能增效,而不是替代设计师去工作。
4
Report
声明
3
Share
相关推荐
in to comment
Add emoji
喜欢TA的作品吗?喜欢就快来夸夸TA吧!
You may like
相关收藏夹
Log in
4Log in and synchronize recommended records
3Log in and add to My Favorites
评论Log in and comment your thoughts
分享Share







































































































