阿里课程分享:敦煌LoRA模型训练
其他/设计爱好者/1年前/53浏览
版权
阿里课程分享:敦煌LoRA模型训练
大家好,我是phoenix,今天给大家带来一篇超详细的教程,教你如何训练敦煌LoRA模型!🎨
大家可以自己训练,如果想要模型的话也可以找我要哦,我也
上传堆友平台
,到时候大家可以尝试!
这是堆友AI反应堆的高人气创作者模型,多种绘画风格任你选择,快试试吧!https://d.design/model-detail/b9c994bcac54428bacd2bb0d5f123fc9
在这篇教程中,你将学到:
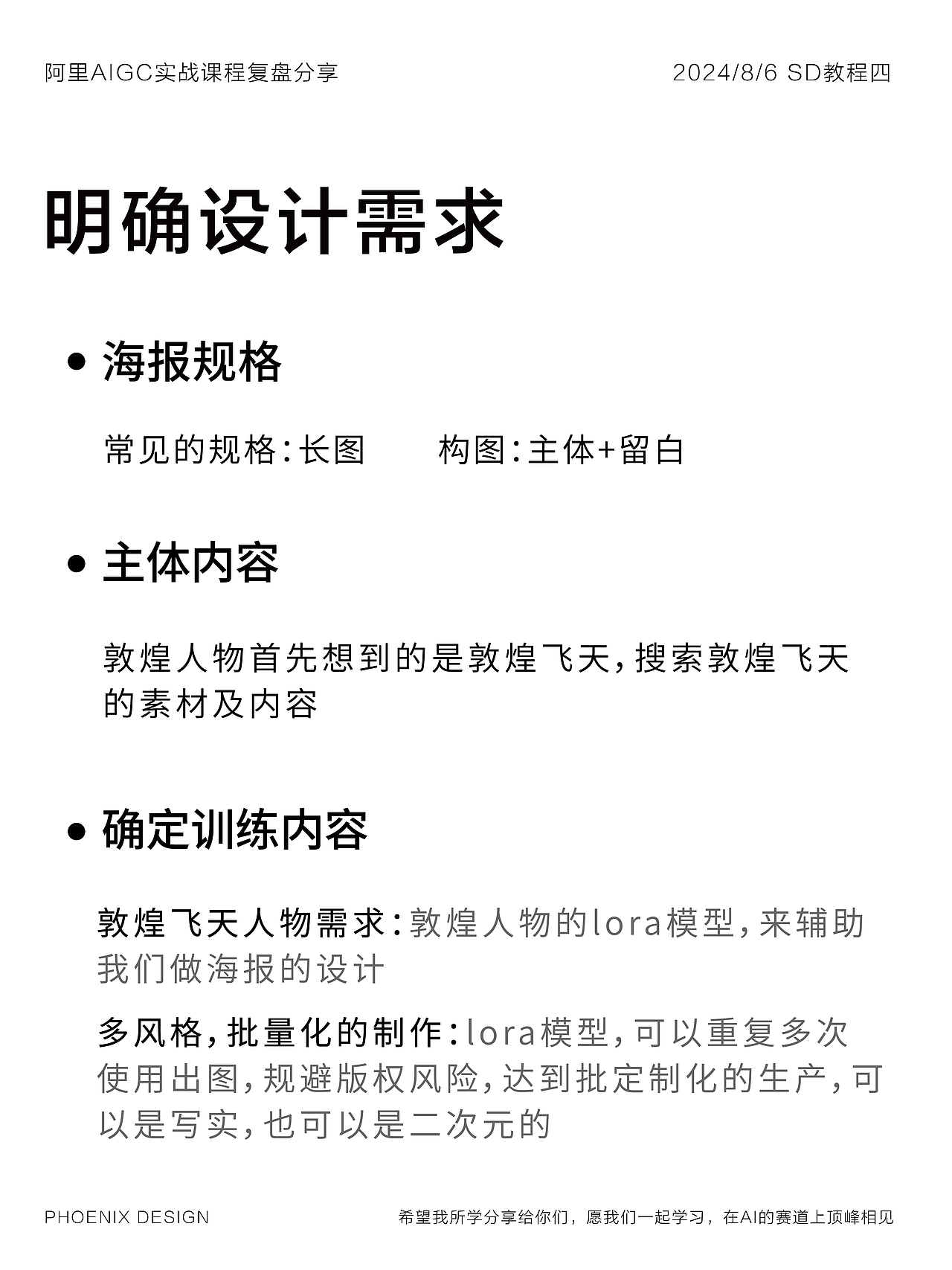
✨训练敦煌LoRA模型的详细步骤:包括数据准备、模型设置和训练过程。
✨阿里课程复盘:结合阿里的课程内容,分享我的学习心得和实战经验。
无论你是设计新手还是老手,这篇教程都能帮你快速掌握炼丹技巧,打造出独具特色的中国风设计作品!
快来一起学习吧!记得点赞、收藏和关注哦!
0
Report
声明
1
Share
相关推荐
in to comment
Add emoji
喜欢TA的作品吗?喜欢就快来夸夸TA吧!
You may like
相关收藏夹
Log in
推荐Log in and synchronize recommended records
1Log in and add to My Favorites
评论Log in and comment your thoughts
分享Share




































































































