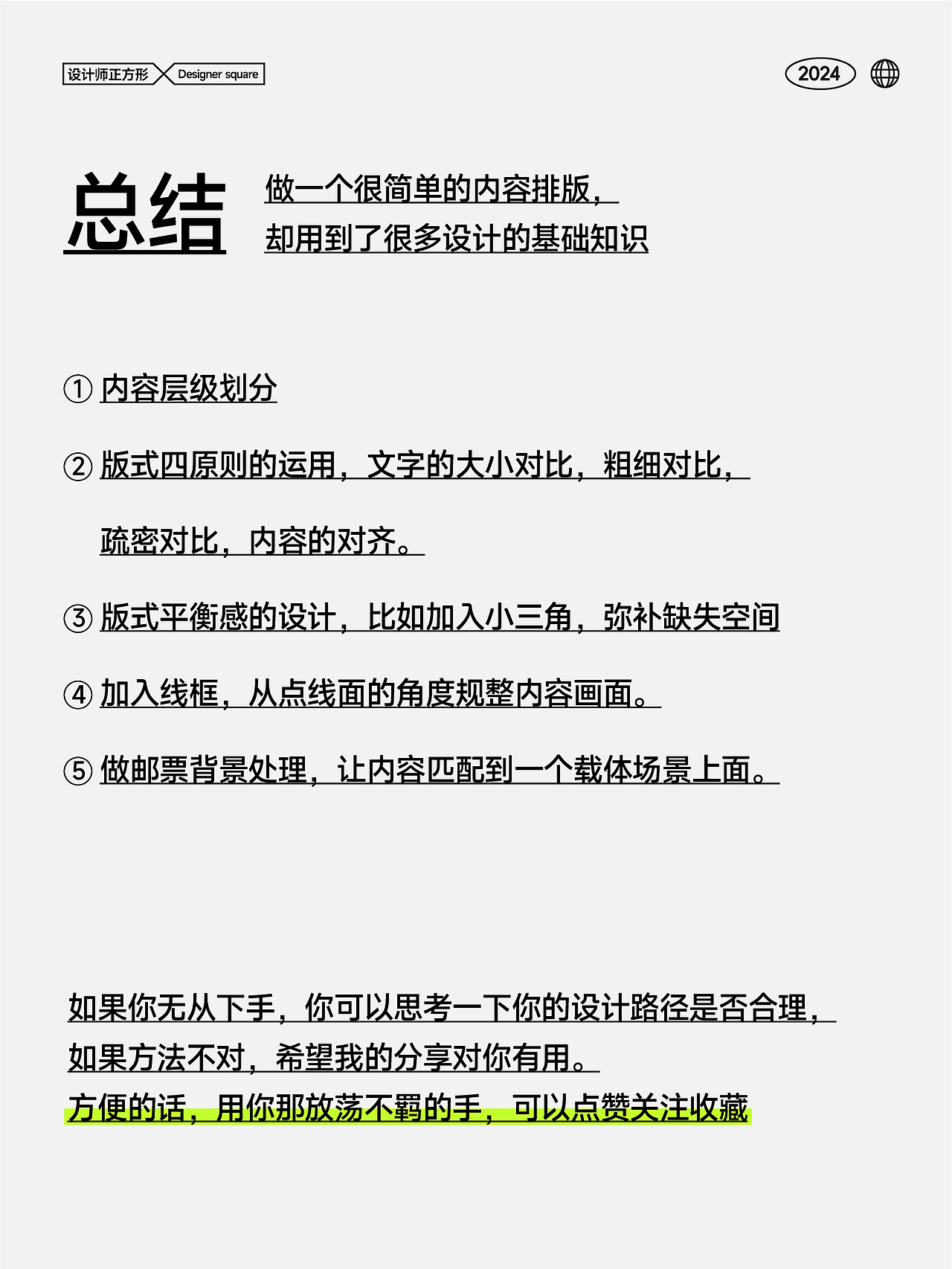
为什么你做设计总是无从下手
深圳/平面设计师/1年前/2298浏览
版权
为什么你做设计总是无从下手
111
Report
声明
57
Share
相关推荐
in to comment
Add emoji
喜欢TA的作品吗?喜欢就快来夸夸TA吧!
You may like
相关收藏夹
Log in
99+Log in and synchronize recommended records
57Log in and add to My Favorites
评论Log in and comment your thoughts
分享Share





















































































