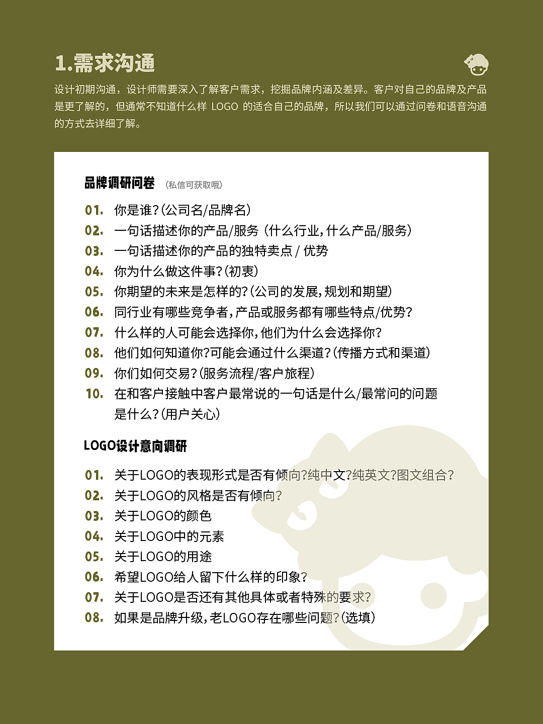
花艺品牌LOGO设计流程分享
成都/平面设计师/2年前/901浏览
版权
花艺品牌LOGO设计流程分享
14
Report
声明
35
Share
相关推荐
in to comment
Add emoji
喜欢TA的作品吗?喜欢就快来夸夸TA吧!
You may like
相关收藏夹
Log in
14Log in and synchronize recommended records
35Log in and add to My Favorites
评论Log in and comment your thoughts
分享Share
































































































