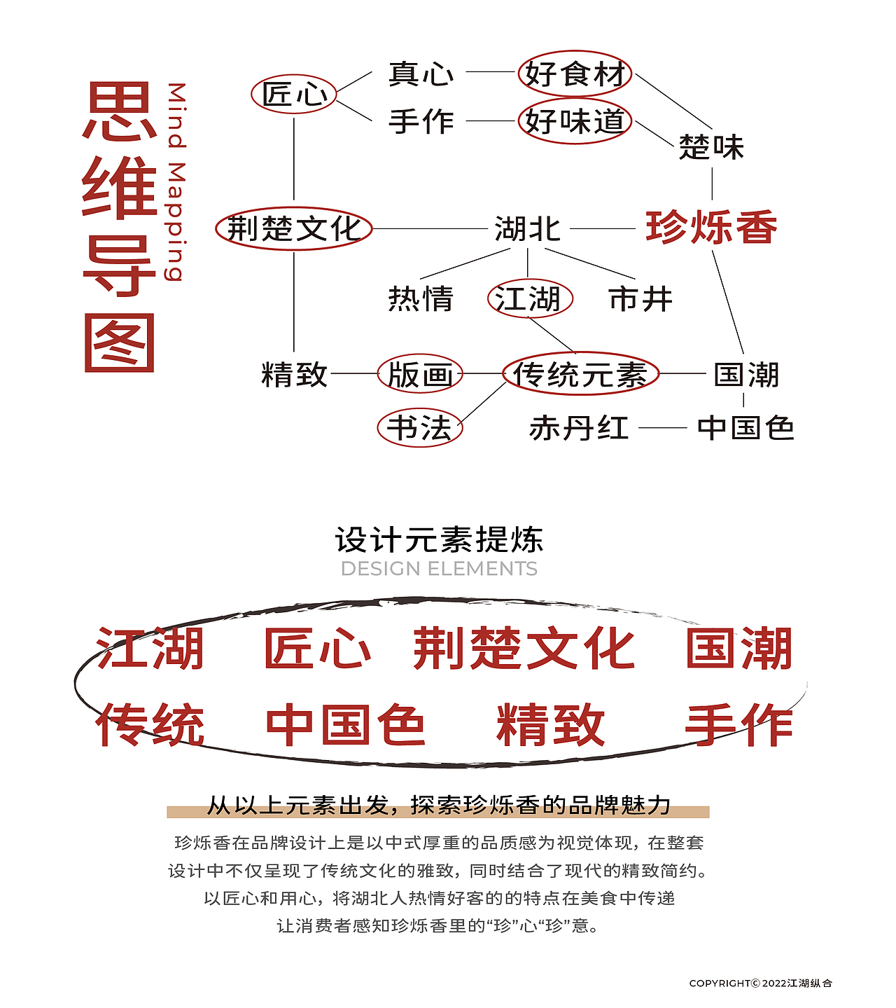
珍烁香 | 餐饮品牌设计
武汉/平面设计师/2年前/433浏览
版权
珍烁香 | 餐饮品牌设计
10
Report
声明
27
Share
相关推荐
in to comment
Add emoji
喜欢TA的作品吗?喜欢就快来夸夸TA吧!
You may like
相关收藏夹
Log in
10Log in and synchronize recommended records
27Log in and add to My Favorites
评论Log in and comment your thoughts
分享Share






































































































