Midjourney+GPT+商用结合
深圳/平面设计师/3年前/3521浏览
版权
Midjourney+GPT+商用结合
很多人对于MJ绘画都充满了好奇和兴趣,但可能还没看到过如何把它应用于商业领域的实际分享。作为一个喜欢将工具落地的电商设计师来说,我想在这里和大家分享一下我在商业应用方面的经验。
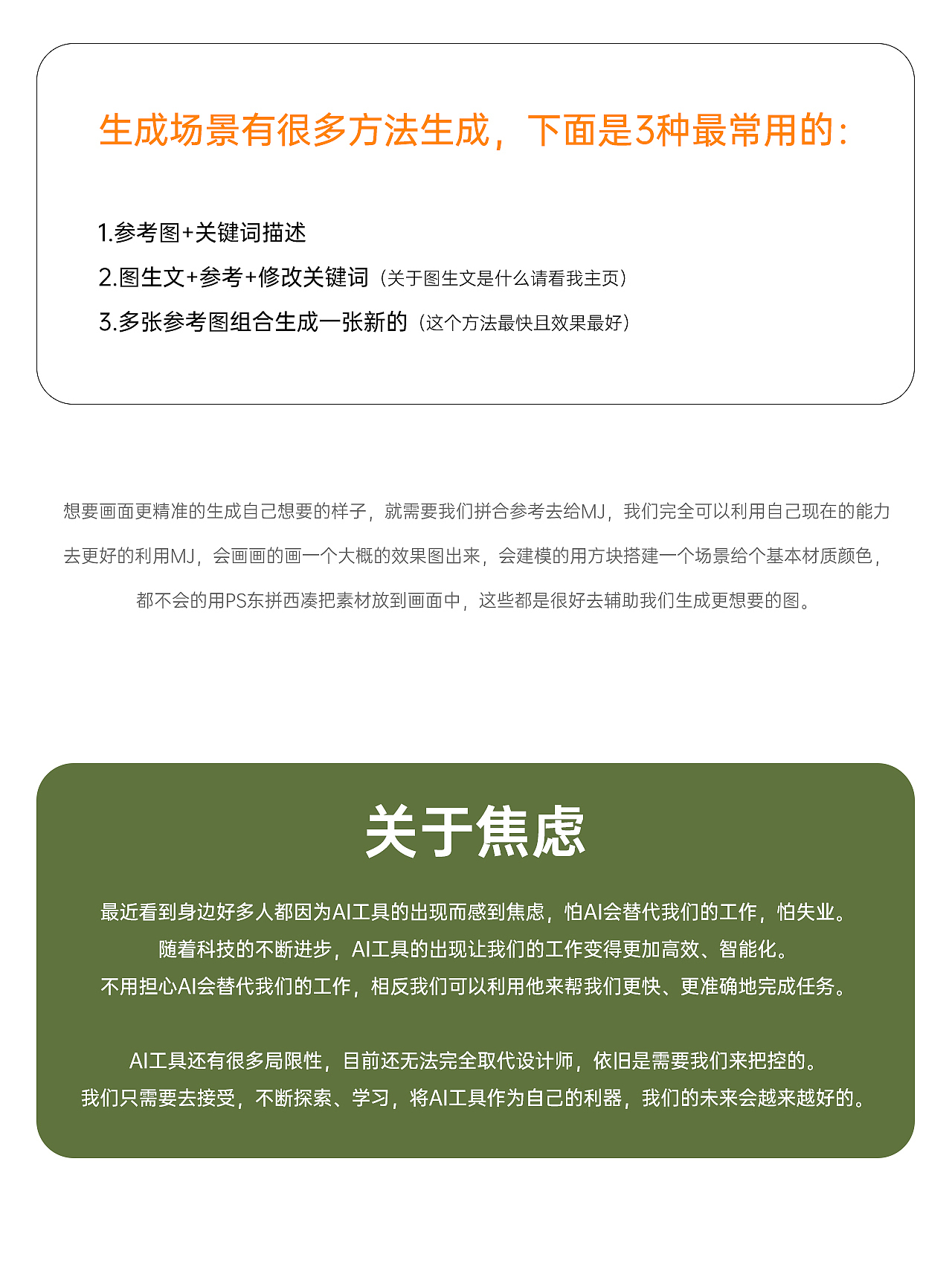
AI生成图片目前的能力还不能直接取代设计师,所以大家也不要焦虑,一起跟随社会的趋势更好的运用工具会使我们越来越好的。
另外我也将在下个月离职,目标深圳找电商设计的岗位,有推荐的可以联系我哦
92
Report
声明
115
Share
相关推荐
in to comment
Add emoji
喜欢TA的作品吗?喜欢就快来夸夸TA吧!
You may like
相关收藏夹
Log in
92Log in and synchronize recommended records
99+Log in and add to My Favorites
评论Log in and comment your thoughts
分享Share



































































































