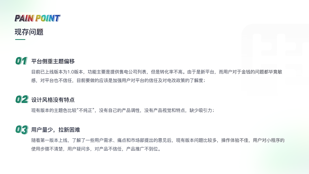
比比电项目2.0改版重设计
成都/设计爱好者/3年前/179浏览
版权
比比电项目2.0改版重设计
2
Report
声明
5
Share
相关推荐
in to comment
Add emoji
喜欢TA的作品吗?喜欢就快来夸夸TA吧!
You may like
相关收藏夹
Log in
2Log in and synchronize recommended records
5Log in and add to My Favorites
评论Log in and comment your thoughts
分享Share











































































































