Explore
AI Agent
AI Agent
AI Learning
AI Learning
Courses
Find Jobs
Find Designers
Find Assets
Log in
Sign up
1.4.6
展册
李金芮
沈阳
/
设计爱好者
/
3年前
/
78浏览
版权
Message
Follow
展册
李金芮
Follow
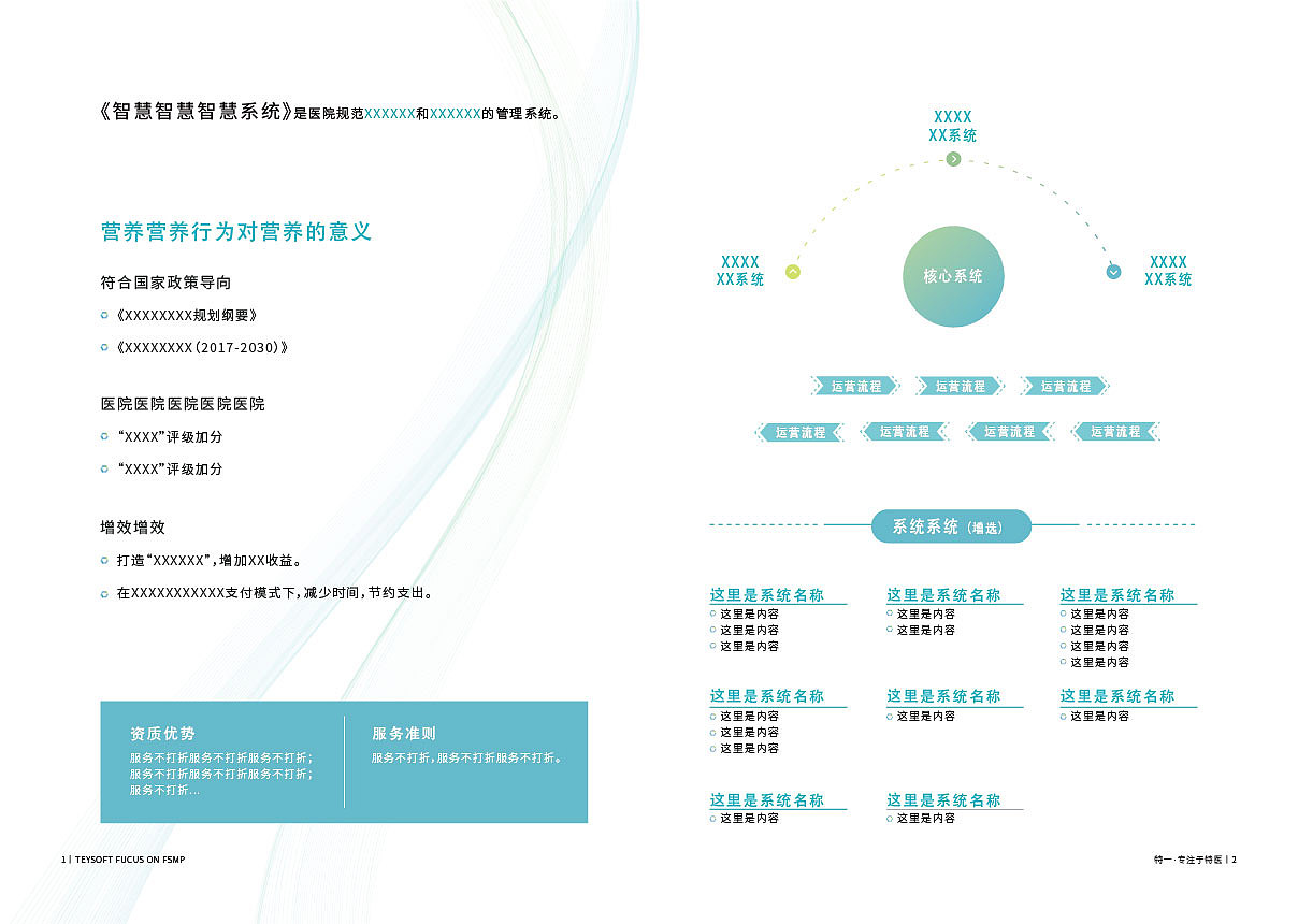
帮公司做的宣传册,内容还是不透露吧
Collect
Collect
Collect
Collect
Collect
Collect
0
Report
|
声明
收藏
Share
原创Works
平面
宣传物料
相关推荐
换一换
作品集
2
李金芮
智慧城市练习
70
李金芮
专题页
5
李金芮
详情页
2
李金芮
三藏临摹
3
李金芮
关注
地产VI
1711
喾二
棒球米可
5
李金芮
练习
3
李金芮
会员精选
BLUEDASH & 凌云创意|不动心?很蓝的啦!
12
凌云创意
推广
广东省深圳市梧桐山国家森林公园导视及科普解说牌设计
70
进退设计
2026年第13周 本周推荐项目 | MVP 数据线视觉全案
123
baseus设计
评论
Log in
in to comment
Add emoji
发布评论
喜欢TA的作品吗?喜欢就快来夸夸TA吧!
推荐素材
You may like
换一换
AIGC——不是所有超广角,都会更有冲击力
427
AICG的小卡拉米
2025 | 项目总结
174
明眸Juan
《FANTASTIC U・友趣咖啡快闪活动》
123
阿汀TING
ESS | Energy Storage System 储能能量管理系统
293
Rekavvi
扫地机器人广告短片 | 混合媒介定格动画风
251
设计师大尧
我用AI把《十日终焉》做成了游戏
242
Taikit
相关收藏夹
换一换
关注
地产VI
1711
喾二
关注
C君精选-吉祥物设计
2859
你好C君
关注
品牌vi完整思路and呈现方式
1681
废才
关注
ip形象设计+表情包
1918
桂圆ll
关注
IP形象及IP内容
7462
蔡蔡文化
关注
餐饮案例
1276
郭硕
大家都在看
查看更多
IP 形象
国庆
LOGO 设计
海报设计
插画设计
壁纸图片
作品集
VI 设计
UI 设计规范
AI 绘画
表情包
PPT模板
AS设计
it设计是
by设计
设计in
in设计
a设计
、设计
及设计
设计的
it设计
把设计
设计】
设计
是也设计
设计、
设计
#设计#
设计是
设计,
#设计
if设计
比设计
的设计
设计
设计。
设计
🤮设计
设计还
设计‘’
设计及
在设计
is设计
设计‘
an设计
@设计
设计 、
设计/
设计|
Log in
推荐
Log in and synchronize recommended records
收藏
Log in and add to My Favorites
评论
Log in and comment your thoughts
分享
Share