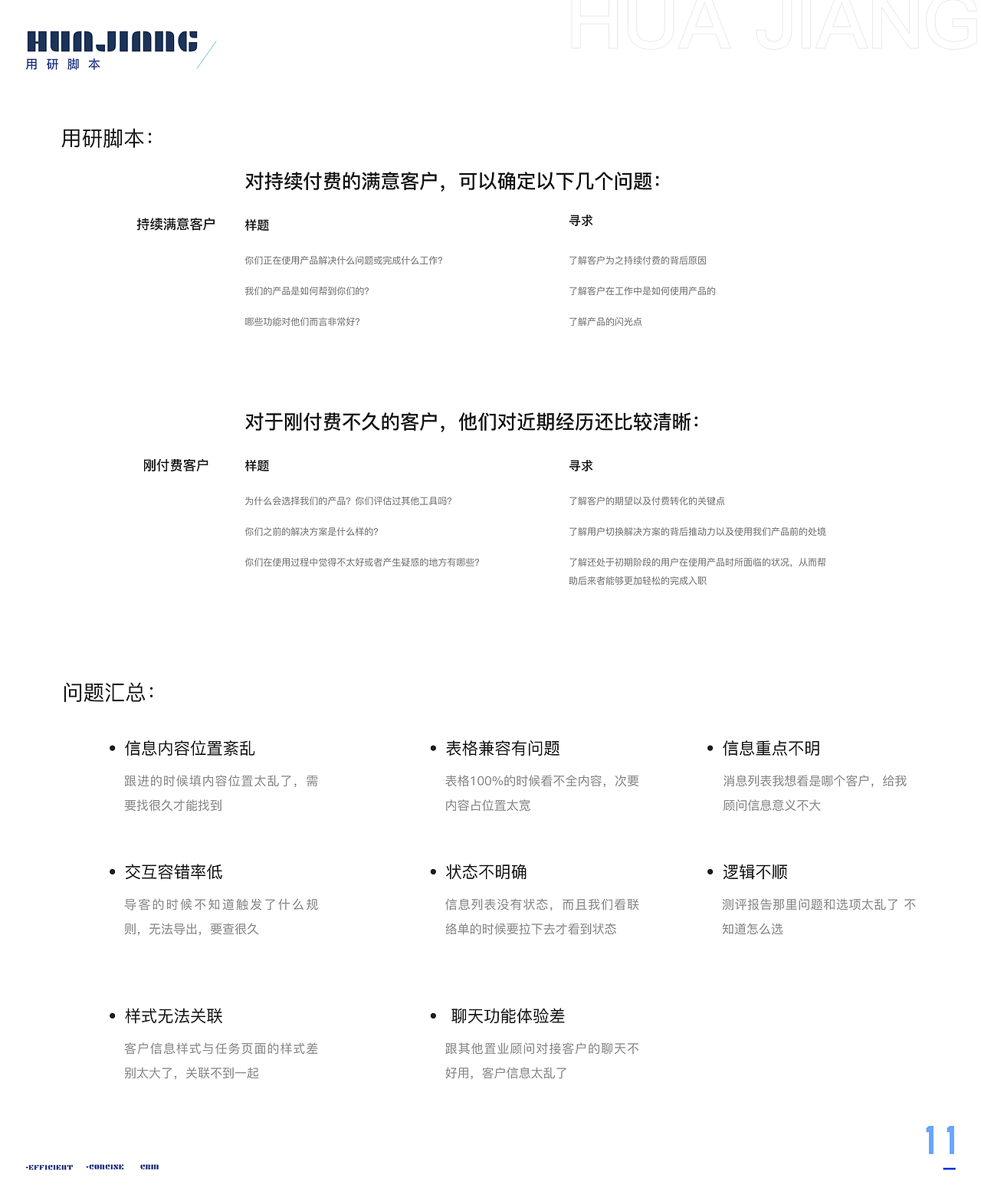
曙光科技CSAAS销售系统后台
广州/UX设计师/3年前/19112浏览
版权
曙光科技CSAAS销售系统后台
85
Report
声明
393
Share
相关推荐
in to comment
Add emoji
喜欢TA的作品吗?喜欢就快来夸夸TA吧!
You may like
相关收藏夹
Log in
85Log in and synchronize recommended records
99+Log in and add to My Favorites
评论Log in and comment your thoughts
分享Share






































![[Digital Twin] UI/UX作品合辑](https://img.zcool.cn/community/684a02c3bea3866o5jg3b07228.png?x-oss-process=image/resize,m_fill,w_520,h_390,limit_1/auto-orient,1/sharpen,100/quality,q_80)



















































